Suppr超能文献

PRDX1 和 MTH1 合作防止 ROS 介导的端粒酶抑制。

PRDX1 and MTH1 cooperate to prevent ROS-mediated inhibition of telomerase.

机构信息

Swiss Institute for Experimental Cancer Research (ISREC), School of Life Sciences, Ecole Polytechnique Fédérale de Lausanne (EPFL), 1015 Lausanne, Switzerland.

出版信息

Genes Dev. 2018 May 1;32(9-10):658-669. doi: 10.1101/gad.313460.118. Epub 2018 May 17.

Abstract

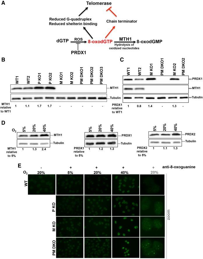
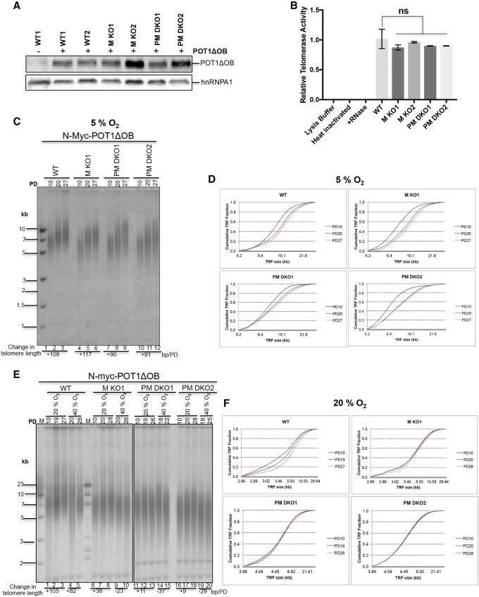
Telomerase counteracts telomere shortening and cellular senescence in germ, stem, and cancer cells by adding repetitive DNA sequences to the ends of chromosomes. Telomeres are susceptible to damage by reactive oxygen species (ROS), but the consequences of oxidation of telomeres on telomere length and the mechanisms that protect from ROS-mediated telomere damage are not well understood. In particular, 8-oxoguanine nucleotides at 3' ends of telomeric substrates inhibit telomerase in vitro, whereas, at internal positions, they suppress G-quadruplex formation and were therefore proposed to promote telomerase activity. Here, we disrupt the peroxiredoxin 1 () and 7,8-dihydro-8-oxoguanine triphosphatase () genes in cancer cells and demonstrate that PRDX1 and MTH1 cooperate to prevent accumulation of oxidized guanine in the genome. Concomitant disruption of and leads to ROS concentration-dependent continuous shortening of telomeres, which is due to efficient inhibition of telomere extension by telomerase. Our results identify antioxidant systems that are required to protect telomeres from oxidation and are necessary to allow telomere maintenance by telomerase conferring immortality to cancer cells.

摘要

端粒酶通过向染色体末端添加重复 DNA 序列来抵抗生殖细胞、干细胞和癌细胞中端粒的缩短和细胞衰老。端粒容易受到活性氧(ROS)的损伤,但端粒氧化对端粒长度的影响以及保护端粒免受 ROS 介导的损伤的机制尚不清楚。特别是,端粒底物 3'末端的 8-氧鸟嘌呤核苷酸在体外抑制端粒酶,而在内部位置,它们抑制 G-四链体形成,因此被认为可以促进端粒酶活性。在这里,我们在癌细胞中破坏过氧化物酶 1 () 和 7,8-二氢-8-氧鸟嘌呤三磷酸酶 () 基因,并证明 PRDX1 和 MTH1 合作以防止氧化鸟嘌呤在基因组中积累。 和 的同时破坏导致端粒长度的连续缩短,这是由于端粒酶对端粒延伸的有效抑制。我们的结果确定了抗氧化系统,这些系统对于保护端粒免受氧化以及允许端粒酶维持端粒以赋予癌细胞永生是必需的。

https://cdn.ncbi.nlm.nih.gov/pmc/blobs/3a74/6004070/25a02ca24901/658f01.jpg

文献检索

告别复杂PubMed语法,用中文像聊天一样搜索,搜遍4000万医学文献。AI智能推荐,让科研检索更轻松。

立即免费搜索

文件翻译

保留排版,准确专业,支持PDF/Word/PPT等文件格式,支持 12+语言互译。

免费翻译文档

深度研究

AI帮你快速写综述,25分钟生成高质量综述,智能提取关键信息,辅助科研写作。

立即免费体验