Howard Hughes Medical Institute, University of California, Los Angeles, CA 90095.
Department of Biological Chemistry, David Geffen School of Medicine, University of California, Los Angeles, CA 90095-1662.
Proc Natl Acad Sci U S A. 2018 Jun 5;115(23):E5317-E5325. doi: 10.1073/pnas.1804091115. Epub 2018 May 17.
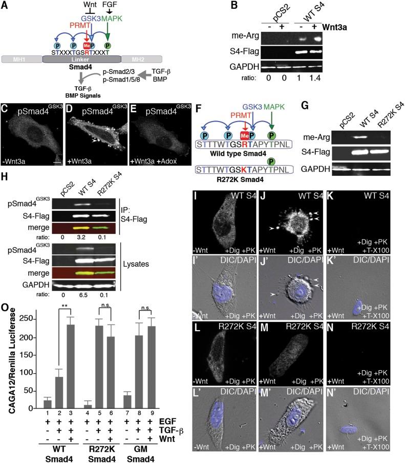
Arginine methylation has emerged as a widespread and reversible protein modification with the potential to regulate a multitude of cellular processes, but its function is poorly understood. Endolysosomes play an important role in Wnt signaling, in which glycogen synthase kinase 3 (GSK3) becomes sequestered inside multivesicular bodies (MVBs) by the process known as microautophagy, causing the stabilization of many proteins. Up to 20% of cellular proteins contain three or more consecutive putative GSK3 sites, and of these 33% also contain methylarginine (meArg) modifications. Intriguingly, a cytoskeletal protein was previously known to have meArg modifications that enhanced subsequent phosphorylations by GSK3. Here, we report the unexpected finding that protein arginine methyltransferase 1 (PRMT1) is required for canonical Wnt signaling. Treatment of cultured cells for 5-30 min with Wnt3a induced a large increase in total endocytic vesicles which were also positive for asymmetric dimethylarginine modifications. Protease protection studies, both biochemical and in situ in cultured cells, showed that many meArg-modified cytosolic proteins became rapidly translocated into MVBs together with GSK3 and Lys48-polyubiquitinated proteins by ESCRT-driven microautophagy. In the case of the transcription factor Smad4, we showed that a unique arginine methylation site was required for GSK3 phosphorylation and Wnt regulation. The enzyme PRMT1 was found to be essential for Wnt-stimulated arginine methylation, GSK3 sequestration, and canonical Wnt signaling. The results reveal a cell biological role for PRMT1 arginine methylation at the crossroads of growth factor signaling, protein phosphorylation, membrane trafficking, cytosolic proteolysis, and Wnt-regulated microautophagy.
精氨酸甲基化已成为一种广泛存在且可逆的蛋白质修饰方式,具有调节多种细胞过程的潜力,但它的功能尚未被充分理解。内溶酶体在 Wnt 信号转导中发挥着重要作用,在这个过程中,糖原合成酶激酶 3(GSK3)通过微自噬被隔离在多泡体(MVBs)内,导致许多蛋白质的稳定。高达 20%的细胞蛋白含有三个或更多连续的假定 GSK3 位点,其中 33%的蛋白还含有甲基精氨酸(meArg)修饰。有趣的是,以前已知一种细胞骨架蛋白含有 meArg 修饰,可增强 GSK3 的后续磷酸化。在这里,我们报告了一个意外的发现,即蛋白质精氨酸甲基转移酶 1(PRMT1)是经典 Wnt 信号所必需的。用 Wnt3a 处理培养细胞 5-30 分钟会引起内吞小泡的大量增加,这些小泡也呈不对称二甲基精氨酸修饰阳性。生化和培养细胞的原位蛋白酶保护研究表明,许多 meArg 修饰的细胞质蛋白与 GSK3 和 Lys48-多聚泛素化蛋白一起通过 ESCRT 驱动的微自噬迅速易位到 MVBs 中。对于转录因子 Smad4,我们表明,一个独特的精氨酸甲基化位点是 GSK3 磷酸化和 Wnt 调节所必需的。发现酶 PRMT1 对于 Wnt 刺激的精氨酸甲基化、GSK3 隔离和经典 Wnt 信号转导是必不可少的。这些结果揭示了 PRMT1 精氨酸甲基化在生长因子信号转导、蛋白质磷酸化、膜运输、细胞质蛋白水解和 Wnt 调节的微自噬的交汇点上的细胞生物学作用。