Suppr超能文献

CD4 T 细胞在区域性淋巴结中被激活,并迁移到皮肤以引发淋巴水肿。

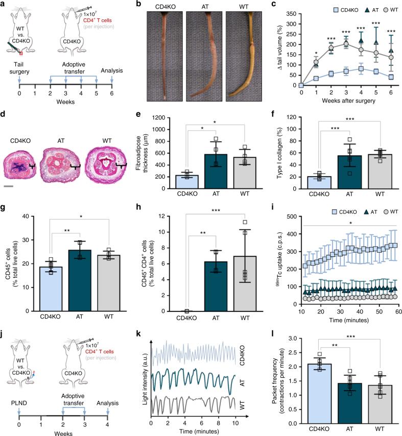
CD4 T cells are activated in regional lymph nodes and migrate to skin to initiate lymphedema.

机构信息

Division of Plastic and Reconstructive Surgery, Department of Surgery, Memorial Sloan Kettering Cancer Center, 1275 York Avenue, Suite MRI 1006, New York, NY, 10065, USA.

出版信息

Nat Commun. 2018 May 17;9(1):1970. doi: 10.1038/s41467-018-04418-y.

Abstract

T cell-mediated responses have been implicated in the development of fibrosis, impaired lymphangiogenesis, and lymphatic dysfunction in secondary lymphedema. Here we show that CD4 T cells are necessary for lymphedema pathogenesis by utilizing adoptive transfer techniques in CD4 knockout mice that have undergone tail skin and lymphatic excision or popliteal lymph node dissection. We also demonstrate that T cell activation following lymphatic injury occurs in regional skin-draining lymph nodes after interaction with antigen-presenting cells such as dendritic cells. CD4 T cell activation is associated with differentiation into a mixed T helper type 1 and 2 phenotype, as well as upregulation of adhesion molecules and chemokines that promote migration to the skin. Most importantly, we find that blocking T cell release from lymph nodes using a sphingosine-1-phosphate receptor modulator prevents lymphedema, suggesting that this approach may have clinical utility.

摘要

CD4 T 细胞在继发性淋巴水肿纤维化、淋巴管生成受损和淋巴功能障碍的发展中起作用。在这里,我们通过对接受过尾部皮肤和淋巴管切除或腘淋巴结解剖的 CD4 基因敲除小鼠进行过继转移技术,证明 CD4 T 细胞在淋巴水肿发病机制中是必需的。我们还证明,在淋巴管损伤后,T 细胞的激活发生在与树突状细胞等抗原呈递细胞相互作用后的区域性皮肤引流淋巴结中。CD4 T 细胞的激活与分化为混合 Th1 和 Th2 表型以及上调促进向皮肤迁移的黏附分子和趋化因子有关。最重要的是,我们发现使用鞘氨醇-1-磷酸受体调节剂阻断 T 细胞从淋巴结释放可预防淋巴水肿,这表明该方法可能具有临床应用价值。

https://cdn.ncbi.nlm.nih.gov/pmc/blobs/c606/5958132/a8ec355b7302/41467_2018_4418_Fig1_HTML.jpg

文献AI研究员

20分钟写一篇综述,助力文献阅读效率提升50倍。

立即体验

用中文搜PubMed

大模型驱动的PubMed中文搜索引擎

马上搜索

文档翻译

学术文献翻译模型,支持多种主流文档格式。

立即体验