Suppr超能文献

MST2 激酶通过磷酸化核仁组蛋白 H2B 来抑制 DNA 损伤后的 rDNA 转录。

MST2 kinase suppresses rDNA transcription in response to DNA damage by phosphorylating nucleolar histone H2B.

机构信息

CRUK/MRC Institute for Radiation Oncology, Department of Oncology, University of Oxford, Oxford, UK

CRUK/MRC Institute for Radiation Oncology, Department of Oncology, University of Oxford, Oxford, UK.

出版信息

EMBO J. 2018 Aug 1;37(15). doi: 10.15252/embj.201798760. Epub 2018 May 22.

Abstract

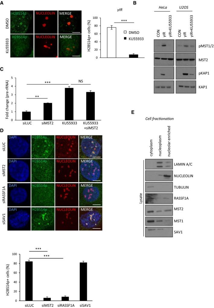
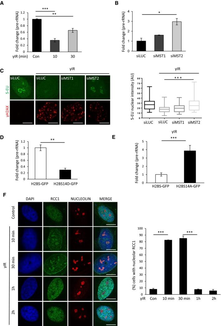
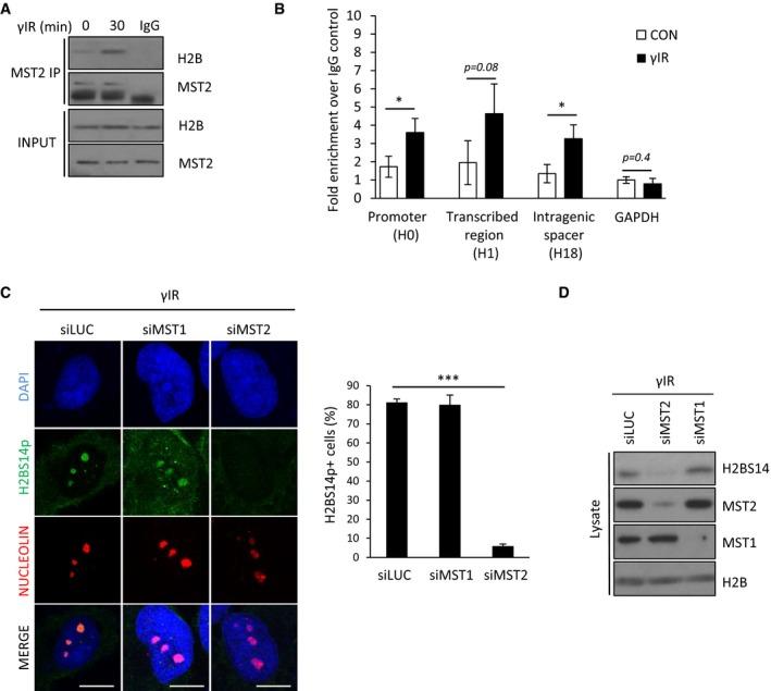
The heavily transcribed rDNA repeats that give rise to the ribosomal RNA are clustered in a unique chromatin structure, the nucleolus. Due to its highly repetitive nature and transcriptional activity, the nucleolus is considered a hotspot of genomic instability. Breaks in rDNA induce a transient transcriptional shut down to conserve energy and promote rDNA repair; however, how nucleolar chromatin is modified and impacts on rDNA repair is unknown. Here, we uncover that phosphorylation of serine 14 on histone H2B marks transcriptionally inactive nucleolar chromatin in response to DNA damage. We identified that the MST2 kinase localises at the nucleoli and targets phosphorylation of H2BS14p in an ATM-dependent manner. We show that establishment of H2BS14p is necessary for damage-induced rDNA transcriptional shut down and maintenance of genomic integrity. Ablation of MST2 kinase, or upstream activators, results in defective establishment of nucleolar H2BS14p, perturbed DNA damage repair, sensitisation to rDNA damage and increased cell lethality. We highlight the impact of chromatin regulation in the rDNA damage response and targeting of the nucleolus as an emerging cancer therapeutic approach.

摘要

高度转录的 rDNA 重复序列导致核糖体 RNA 聚集在一种独特的染色质结构中,即核仁。由于其高度重复的性质和转录活性,核仁被认为是基因组不稳定性的热点。rDNA 的断裂会引起转录的瞬时关闭,以节省能量并促进 rDNA 修复;然而,核仁染色质如何被修饰以及对 rDNA 修复的影响尚不清楚。在这里,我们发现组蛋白 H2B 上丝氨酸 14 的磷酸化标志着 DNA 损伤时转录失活的核仁染色质。我们发现 MST2 激酶定位于核仁,并以 ATM 依赖的方式靶向 H2BS14p 的磷酸化。我们表明,H2BS14p 的建立对于损伤诱导的 rDNA 转录关闭和基因组完整性的维持是必要的。MST2 激酶或上游激活物的缺失会导致核仁 H2BS14p 的建立缺陷、DNA 损伤修复受损、rDNA 损伤敏感性增加和细胞致死率增加。我们强调了染色质调节在 rDNA 损伤反应中的作用,并将核仁作为一种新兴的癌症治疗方法。

https://cdn.ncbi.nlm.nih.gov/pmc/blobs/11a9/6068430/21d4219ef2cf/EMBJ-37-e98760-g003.jpg

文献AI研究员

20分钟写一篇综述,助力文献阅读效率提升50倍。

立即体验

用中文搜PubMed

大模型驱动的PubMed中文搜索引擎

马上搜索

文档翻译

学术文献翻译模型,支持多种主流文档格式。

立即体验