• 文献检索
  • 文档翻译
  • 深度研究
  • 学术资讯
  • Suppr Zotero 插件Zotero 插件
  • 邀请有礼
  • 套餐&价格
  • 历史记录
应用&插件
Suppr Zotero 插件Zotero 插件浏览器插件Mac 客户端Windows 客户端微信小程序
定价
高级版会员购买积分包购买API积分包
服务
文献检索文档翻译深度研究API 文档MCP 服务
关于我们
关于 Suppr公司介绍联系我们用户协议隐私条款
关注我们

Suppr 超能文献

核心技术专利:CN118964589B侵权必究
粤ICP备2023148730 号-1Suppr @ 2026

文献检索

告别复杂PubMed语法,用中文像聊天一样搜索,搜遍4000万医学文献。AI智能推荐,让科研检索更轻松。

立即免费搜索

文件翻译

保留排版,准确专业,支持PDF/Word/PPT等文件格式,支持 12+语言互译。

免费翻译文档

深度研究

AI帮你快速写综述,25分钟生成高质量综述,智能提取关键信息,辅助科研写作。

立即免费体验

平面 BAR 蛋白促进网格蛋白包被凹陷底部的肌动蛋白聚合。

A Flat BAR Protein Promotes Actin Polymerization at the Base of Clathrin-Coated Pits.

机构信息

MRC Laboratory of Molecular Biology, Francis Crick Avenue, Cambridge CB2 0QH, UK.

MRC Laboratory of Molecular Biology, Francis Crick Avenue, Cambridge CB2 0QH, UK.

出版信息

Cell. 2018 Jul 12;174(2):325-337.e14. doi: 10.1016/j.cell.2018.05.020. Epub 2018 Jun 7.

DOI:10.1016/j.cell.2018.05.020
PMID:29887380
原文链接:https://pmc.ncbi.nlm.nih.gov/articles/PMC6057269/
Abstract

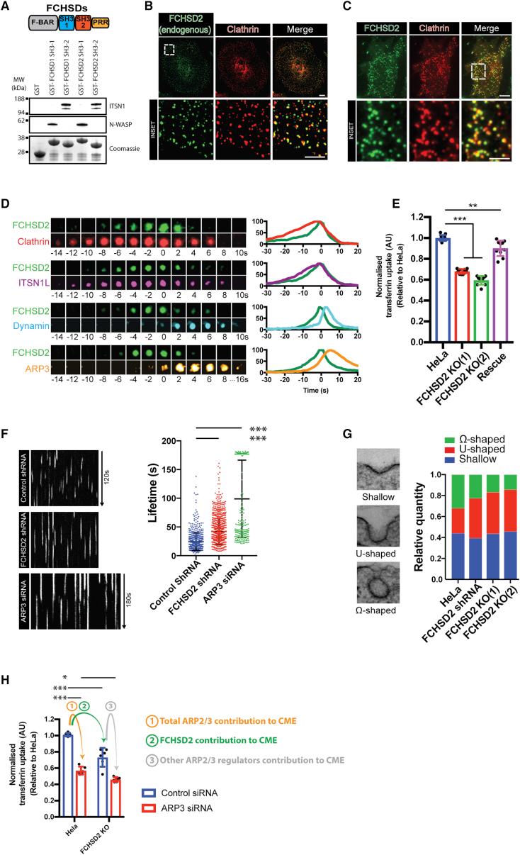
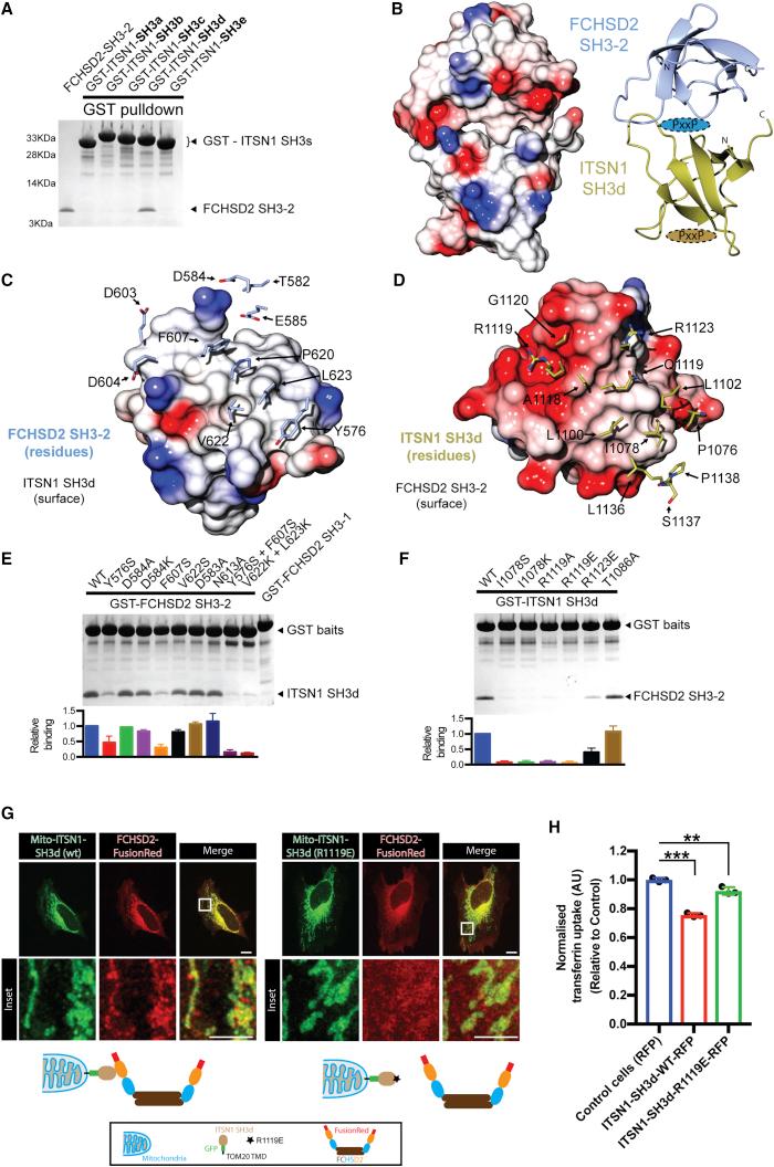
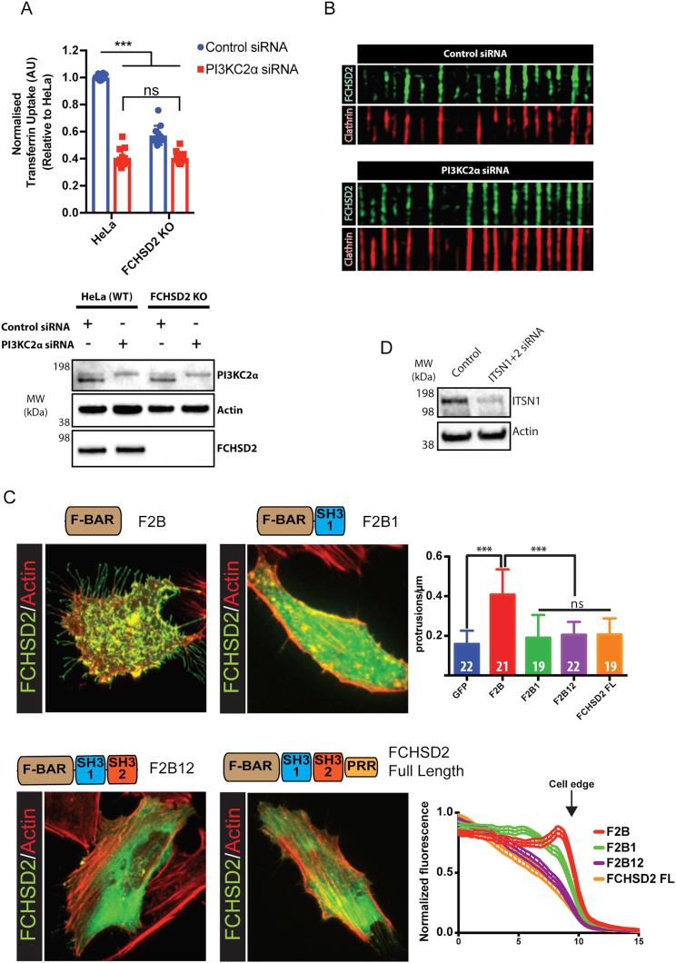
Multiple proteins act co-operatively in mammalian clathrin-mediated endocytosis (CME) to generate endocytic vesicles from the plasma membrane. The principles controlling the activation and organization of the actin cytoskeleton during mammalian CME are, however, not fully understood. Here, we show that the protein FCHSD2 is a major activator of actin polymerization during CME. FCHSD2 deletion leads to decreased ligand uptake caused by slowed pit maturation. FCHSD2 is recruited to endocytic pits by the scaffold protein intersectin via an unusual SH3-SH3 interaction. Here, its flat F-BAR domain binds to the planar region of the plasma membrane surrounding the developing pit forming an annulus. When bound to the membrane, FCHSD2 activates actin polymerization by a mechanism that combines oligomerization and recruitment of N-WASP to PI(4,5)P, thus promoting pit maturation. Our data therefore describe a molecular mechanism for linking spatiotemporally the plasma membrane to a force-generating actin platform guiding endocytic vesicle maturation.

摘要

多种蛋白质在哺乳动物网格蛋白介导的胞吞作用(CME)中协同作用,从质膜生成胞吞小泡。然而,控制哺乳动物 CME 期间肌动蛋白细胞骨架的激活和组织的原则尚未完全了解。在这里,我们表明 FCHSD2 蛋白是 CME 期间肌动蛋白聚合的主要激活剂。FCHSD2 缺失会导致配体摄取减少,这是由于陷口成熟速度减慢所致。支架蛋白 intersectin 通过不寻常的 SH3-SH3 相互作用将 FCHSD2 募集到胞吞陷口。在这里,其平坦的 F-BAR 结构域与围绕正在发育的陷口的质膜的平面区域结合形成一个环。当与膜结合时,FCHSD2 通过一种将寡聚化和 N-WASP 募集到 PI(4,5)P 结合起来的机制激活肌动蛋白聚合,从而促进陷口成熟。因此,我们的数据描述了一种将质膜与产生力的肌动蛋白平台连接起来的分子机制,指导胞吞小泡成熟。

https://cdn.ncbi.nlm.nih.gov/pmc/blobs/47dc/6057269/e32acf2cffcb/gr6.jpg
https://cdn.ncbi.nlm.nih.gov/pmc/blobs/47dc/6057269/ac618f024a68/fx1.jpg
https://cdn.ncbi.nlm.nih.gov/pmc/blobs/47dc/6057269/fc2cce0d55d3/gr1.jpg
https://cdn.ncbi.nlm.nih.gov/pmc/blobs/47dc/6057269/b6c7a16b788f/figs1.jpg
https://cdn.ncbi.nlm.nih.gov/pmc/blobs/47dc/6057269/16e3a9b63e9d/figs2.jpg
https://cdn.ncbi.nlm.nih.gov/pmc/blobs/47dc/6057269/17a32ce4e8c7/gr2.jpg
https://cdn.ncbi.nlm.nih.gov/pmc/blobs/47dc/6057269/48f570a97182/figs3.jpg
https://cdn.ncbi.nlm.nih.gov/pmc/blobs/47dc/6057269/49f0ba434df9/gr3.jpg
https://cdn.ncbi.nlm.nih.gov/pmc/blobs/47dc/6057269/7dad828e4a75/figs4.jpg
https://cdn.ncbi.nlm.nih.gov/pmc/blobs/47dc/6057269/ecdc9a23a646/figs5.jpg
https://cdn.ncbi.nlm.nih.gov/pmc/blobs/47dc/6057269/6fa5b8bdd76b/gr4.jpg
https://cdn.ncbi.nlm.nih.gov/pmc/blobs/47dc/6057269/56fa980d3a9a/gr5.jpg
https://cdn.ncbi.nlm.nih.gov/pmc/blobs/47dc/6057269/76430c5523ec/figs6.jpg
https://cdn.ncbi.nlm.nih.gov/pmc/blobs/47dc/6057269/e32acf2cffcb/gr6.jpg
https://cdn.ncbi.nlm.nih.gov/pmc/blobs/47dc/6057269/ac618f024a68/fx1.jpg
https://cdn.ncbi.nlm.nih.gov/pmc/blobs/47dc/6057269/fc2cce0d55d3/gr1.jpg
https://cdn.ncbi.nlm.nih.gov/pmc/blobs/47dc/6057269/b6c7a16b788f/figs1.jpg
https://cdn.ncbi.nlm.nih.gov/pmc/blobs/47dc/6057269/16e3a9b63e9d/figs2.jpg
https://cdn.ncbi.nlm.nih.gov/pmc/blobs/47dc/6057269/17a32ce4e8c7/gr2.jpg
https://cdn.ncbi.nlm.nih.gov/pmc/blobs/47dc/6057269/48f570a97182/figs3.jpg
https://cdn.ncbi.nlm.nih.gov/pmc/blobs/47dc/6057269/49f0ba434df9/gr3.jpg
https://cdn.ncbi.nlm.nih.gov/pmc/blobs/47dc/6057269/7dad828e4a75/figs4.jpg
https://cdn.ncbi.nlm.nih.gov/pmc/blobs/47dc/6057269/ecdc9a23a646/figs5.jpg
https://cdn.ncbi.nlm.nih.gov/pmc/blobs/47dc/6057269/6fa5b8bdd76b/gr4.jpg
https://cdn.ncbi.nlm.nih.gov/pmc/blobs/47dc/6057269/56fa980d3a9a/gr5.jpg
https://cdn.ncbi.nlm.nih.gov/pmc/blobs/47dc/6057269/76430c5523ec/figs6.jpg
https://cdn.ncbi.nlm.nih.gov/pmc/blobs/47dc/6057269/e32acf2cffcb/gr6.jpg

相似文献

1
A Flat BAR Protein Promotes Actin Polymerization at the Base of Clathrin-Coated Pits.平面 BAR 蛋白促进网格蛋白包被凹陷底部的肌动蛋白聚合。
Cell. 2018 Jul 12;174(2):325-337.e14. doi: 10.1016/j.cell.2018.05.020. Epub 2018 Jun 7.
2
FCHSD1 and FCHSD2 are expressed in hair cell stereocilia and cuticular plate and regulate actin polymerization in vitro.FCHSD1 和 FCHSD2 表达在毛细胞的静纤毛和表皮板中,并在体外调节肌动蛋白聚合。
PLoS One. 2013;8(2):e56516. doi: 10.1371/journal.pone.0056516. Epub 2013 Feb 20.
3
Control of actin polymerization via the coincidence of phosphoinositides and high membrane curvature.通过磷酸肌醇与高膜曲率的协同作用来控制肌动蛋白聚合。
J Cell Biol. 2017 Nov 6;216(11):3745-3765. doi: 10.1083/jcb.201704061. Epub 2017 Sep 18.
4
Flat clathrin lattices are dynamic actin-controlled hubs for clathrin-mediated endocytosis and signalling of specific receptors.平面网格蛋白晶格是网格蛋白介导内吞作用和特定受体信号转导的动态肌动蛋白控制中心。
Nat Commun. 2017 Jul 13;8:16068. doi: 10.1038/ncomms16068.
5
Impairing actin filament or syndapin functions promotes accumulation of clathrin-coated vesicles at the apical plasma membrane of acinar epithelial cells.破坏肌动蛋白丝或发动蛋白的功能会促进网格蛋白包被小泡在腺泡上皮细胞顶端质膜处积累。
Mol Biol Cell. 2003 Nov;14(11):4397-413. doi: 10.1091/mbc.e03-05-0315. Epub 2003 Aug 22.
6
EFC/F-BAR proteins and the N-WASP-WIP complex induce membrane curvature-dependent actin polymerization.EFC/F-BAR蛋白与N-WASP-WIP复合体诱导膜曲率依赖性肌动蛋白聚合。
EMBO J. 2008 Nov 5;27(21):2817-28. doi: 10.1038/emboj.2008.216. Epub 2008 Oct 16.
7
N-WASP deficiency impairs EGF internalization and actin assembly at clathrin-coated pits.N-WASP 缺陷会损害表皮生长因子(EGF)在网格蛋白包被小窝处的内化及肌动蛋白组装。
J Cell Sci. 2005 Jul 15;118(Pt 14):3103-15. doi: 10.1242/jcs.02444. Epub 2005 Jun 28.
8
Neural Wiskott Aldrich Syndrome Protein (N-WASP) and the Arp2/3 complex are recruited to sites of clathrin-mediated endocytosis in cultured fibroblasts.神经威斯科特-奥尔德里奇综合征蛋白(N-WASP)和肌动蛋白相关蛋白2/3复合物被募集到培养的成纤维细胞中网格蛋白介导的内吞作用位点。
Eur J Cell Biol. 2004 Feb;83(1):13-8. doi: 10.1078/0171-9335-00356.
9
Regulation of Hip1r by epsin controls the temporal and spatial coupling of actin filaments to clathrin-coated pits.Epsin 通过调控 Hip1r 控制肌动蛋白丝与网格蛋白包被凹陷的时空耦联。
J Cell Sci. 2010 Nov 1;123(Pt 21):3652-61. doi: 10.1242/jcs.066852. Epub 2010 Oct 5.
10
Role for ERK1/2-dependent activation of FCHSD2 in cancer cell-selective regulation of clathrin-mediated endocytosis.ERK1/2 依赖性激活 FCHSD2 在网格蛋白介导的内吞作用的肿瘤细胞选择性调节中的作用。
Proc Natl Acad Sci U S A. 2018 Oct 9;115(41):E9570-E9579. doi: 10.1073/pnas.1810209115. Epub 2018 Sep 24.

引用本文的文献

1
Aged human serum induces vascular changes in an isogenic co-culture venule model.老年人类血清在同基因共培养微静脉模型中诱导血管变化。
Stem Cell Reports. 2025 Jul 8;20(7):102544. doi: 10.1016/j.stemcr.2025.102544. Epub 2025 Jun 26.
2
Growth factor-triggered de-sialylation controls glycolipid-lectin-driven endocytosis.生长因子触发的去唾液酸化作用控制糖脂-凝集素驱动的内吞作用。
Nat Cell Biol. 2025 Mar;27(3):449-463. doi: 10.1038/s41556-025-01616-x. Epub 2025 Feb 21.
3
Endosomal actin branching, fission, and receptor recycling require FCHSD2 recruitment by MICAL-L1.

本文引用的文献

1
The contributions of the actin machinery to endocytic membrane bending and vesicle formation.肌动蛋白机制对胞吞作用中膜弯曲和囊泡形成的贡献。
Mol Biol Cell. 2018 Jun 1;29(11):1346-1358. doi: 10.1091/mbc.E17-11-0688. Epub 2018 Apr 10.
2
Dynamics of phosphoinositide conversion in clathrin-mediated endocytic traffic.网格蛋白介导入胞过程中磷酸肌醇转换的动力学。
Nature. 2017 Dec 21;552(7685):410-414. doi: 10.1038/nature25146. Epub 2017 Dec 13.
3
SH3 domains: modules of protein-protein interactions.SH3结构域:蛋白质-蛋白质相互作用模块
内体肌动蛋白分支、分裂和受体循环需要 FCHSD2 通过 MICAL-L1 的募集。
Mol Biol Cell. 2024 Nov 1;35(11):ar144. doi: 10.1091/mbc.E24-07-0324. Epub 2024 Oct 9.
4
Exploration into Galectin-3 Driven Endocytosis and Lattices.Galectin-3 驱动的内吞作用与晶格的探索。
Biomolecules. 2024 Sep 18;14(9):1169. doi: 10.3390/biom14091169.
5
Intersectin1 promotes clathrin-mediated endocytosis by organizing and stabilizing endocytic protein interaction networks.相交蛋白1通过组织和稳定内吞蛋白相互作用网络来促进网格蛋白介导的内吞作用。
bioRxiv. 2024 Apr 22:2024.04.22.590579. doi: 10.1101/2024.04.22.590579.
6
Adhesion energy controls lipid binding-mediated endocytosis.黏附能控制脂结合介导的胞吞作用。
Nat Commun. 2024 Mar 29;15(1):2767. doi: 10.1038/s41467-024-47109-7.
7
Phosphoinositide switches in cell physiology - From molecular mechanisms to disease.磷脂酰肌醇开关在细胞生理学中的作用——从分子机制到疾病。
J Biol Chem. 2024 Mar;300(3):105757. doi: 10.1016/j.jbc.2024.105757. Epub 2024 Feb 15.
8
Reticular adhesions are assembled at flat clathrin lattices and opposed by active integrin α5β1.网状粘连物在平面网格蛋白晶格上组装,并由活性整合素 α5β1 对抗。
J Cell Biol. 2023 Aug 7;222(8). doi: 10.1083/jcb.202303107. Epub 2023 May 26.
9
Liver saturated fat content associates with hepatic DNA methylation in obese individuals.肥胖人群肝脏饱和脂肪含量与肝内 DNA 甲基化相关。
Clin Epigenetics. 2023 Feb 11;15(1):21. doi: 10.1186/s13148-023-01431-x.
10
BAR domain is essential for early endosomal trafficking and dynamics in .BAR结构域对于早期内体运输及(此处原文似乎不完整)中的动态变化至关重要。
3 Biotech. 2023 Feb;13(2):49. doi: 10.1007/s13205-022-03451-5. Epub 2023 Jan 17.
Biophys Rev. 2013 Mar;5(1):29-39. doi: 10.1007/s12551-012-0081-z. Epub 2012 Jun 20.
4
Endocytic proteins are partitioned at the edge of the clathrin lattice in mammalian cells.内吞蛋白在哺乳动物细胞中定位于网格蛋白晶格的边缘。
Nat Cell Biol. 2017 Apr;19(4):352-361. doi: 10.1038/ncb3498. Epub 2017 Mar 27.
5
Structural History of Human SRGAP2 Proteins.人类SRGAP2蛋白的结构史
Mol Biol Evol. 2017 Jun 1;34(6):1463-1478. doi: 10.1093/molbev/msx094.
6
Intersectin scaffold proteins and their role in cell signaling and endocytosis.衔接蛋白支架及其在细胞信号转导和内吞作用中的作用。
Biochim Biophys Acta Mol Cell Res. 2017 Jan;1864(1):23-30. doi: 10.1016/j.bbamcr.2016.10.005. Epub 2016 Oct 12.
7
Membrane Charge Directs the Outcome of F-BAR Domain Lipid Binding and Autoregulation.膜电荷决定F-BAR结构域脂质结合及自身调节的结果。
Cell Rep. 2015 Dec 22;13(11):2597-2609. doi: 10.1016/j.celrep.2015.11.044. Epub 2015 Dec 10.
8
Gctf: Real-time CTF determination and correction.Gctf:实时对比度传递函数(CTF)测定与校正
J Struct Biol. 2016 Jan;193(1):1-12. doi: 10.1016/j.jsb.2015.11.003. Epub 2015 Nov 19.
9
A human interactome in three quantitative dimensions organized by stoichiometries and abundances.一种以化学计量和丰度为组织特征的人类相互作用组的三个定量维度。
Cell. 2015 Oct 22;163(3):712-23. doi: 10.1016/j.cell.2015.09.053.
10
Visualizing the functional architecture of the endocytic machinery.可视化内吞作用机制的功能架构。
Elife. 2015 Feb 12;4:e04535. doi: 10.7554/eLife.04535.