Suppr超能文献

短暂性脑缺血后,TOPK通过抑制HDAC1和HDAC2活性促进小胶质细胞/巨噬细胞向M2表型极化。

TOPK Promotes Microglia/Macrophage Polarization towards M2 Phenotype via Inhibition of HDAC1 and HDAC2 Activity after Transient Cerebral Ischemia.

作者信息

Han Ziping, Zhao Haiping, Tao Zhen, Wang Rongliang, Fan Zhibin, Luo Yumin, Luo Yinghao, Ji Xunming

机构信息

1Cerebrovascular Diseases Research Institute and Department of Neurology, Xuanwu Hospital of Capital Medical University, Beijing 100053, China.

3Beijing Geriatric Medical Research Center, Beijing 100053, China.

出版信息

Aging Dis. 2018 Apr 1;9(2):235-248. doi: 10.14336/AD.2017.0328. eCollection 2018 Apr.

Abstract

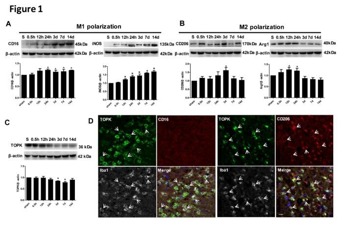
T-LAK-cell-originated protein kinase (TOPK) is a newly identified member of the mitogen-activated protein kinase family. Our previous study has showed that TOPK has neuroprotective effects against cerebral ischemia-reperfusion injury. Here, we investigated the involvement of TOPK in microglia/ macrophage M1/M2 polarization and the underlying epigenetic mechanism. The expression profiles, co-localization and interaction of TOPK, M1/M2 surface markers, and HDAC1/HDAC2 were detected after middle cerebral artery occlusion models (MCAO). We demonstrated that TOPK, the M2 surface markers CD206 and Arg1, p-HDAC1, and p-HDAC2 showed a similar pattern of in vivo expression over time after MCAO. TOPK co-localized with CD206, p-HDAC1, and p-HDAC2 positive cells, and was shown to bind to HDAC1 and HDAC2. study showed that TOPK overexpression in BV2 cells up-regulated CD206 and Arg1, and promoted the phosphorylation of HDAC1 and HDAC2. In addition, TOPK overexpression also prevented LPS plus IFN-γ-induced M1 transformation through reducing release of inflammatory factor of M1 phenotype TNF-α, IL-6 and IL-1β, and increasing TGF-β release and the mRNA levels of TGF-β and SOCS3, cytokine of M2 phenotype and its regulator. Moreover, the increased TNF-α induced by TOPK siRNA could be reversed by HDAC1/HDAC2 inhibitor, FK228. TOPK overexpression increased M2 marker expression concomitant with the amelioration of cerebral injury, neurological functions deficits, whereas TOPK silencing had the opposite effects, which were completely reversed by the FK228 and partially by the SAHA. These findings suggest that TOPK positively regulates microglia/macrophage M2 polarization by inhibiting HDAC1/HDAC2 activity, which may contribute to its neuroprotective effects against cerebral ischemia-reperfusion injury.

摘要

T淋巴细胞激活的杀伤细胞源蛋白激酶(TOPK)是丝裂原活化蛋白激酶家族新发现的成员。我们之前的研究表明,TOPK对脑缺血再灌注损伤具有神经保护作用。在此,我们研究了TOPK在小胶质细胞/巨噬细胞M1/M2极化中的作用及其潜在的表观遗传机制。在大脑中动脉闭塞模型(MCAO)后,检测了TOPK、M1/M2表面标志物以及HDAC1/HDAC2的表达谱、共定位和相互作用。我们证明,在MCAO后,TOPK、M2表面标志物CD206和Arg1、p-HDAC1和p-HDAC2在体内随时间呈现相似的表达模式。TOPK与CD206、p-HDAC1和p-HDAC2阳性细胞共定位,并显示与HDAC1和HDAC2结合。研究表明,BV2细胞中TOPK过表达上调了CD206和Arg1,并促进了HDAC

https://cdn.ncbi.nlm.nih.gov/pmc/blobs/4535/5963345/dead70072783/ad-9-2-235-g1.jpg

文献检索

告别复杂PubMed语法,用中文像聊天一样搜索,搜遍4000万医学文献。AI智能推荐,让科研检索更轻松。

立即免费搜索

文件翻译

保留排版,准确专业,支持PDF/Word/PPT等文件格式,支持 12+语言互译。

免费翻译文档

深度研究

AI帮你快速写综述,25分钟生成高质量综述,智能提取关键信息,辅助科研写作。

立即免费体验