Instituto de Neurociencias, Consejo Superior de Investigaciones Científicas & Universidad Miguel Hernández, Sant Joan d'Alacant, 03550 Alacant, Spain.
Developmental Neurobiology, Max Planck Institute of Psychiatry, 80804 Munich, Germany.
Cell. 2018 Jul 26;174(3):590-606.e21. doi: 10.1016/j.cell.2018.06.007. Epub 2018 Jun 28.
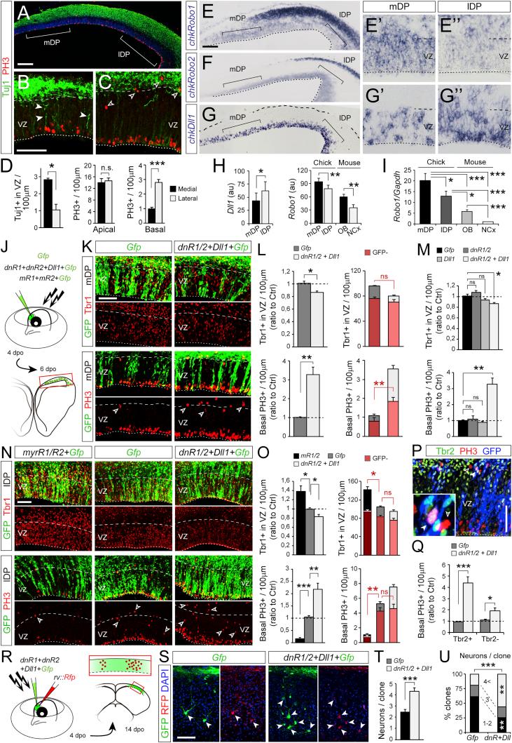
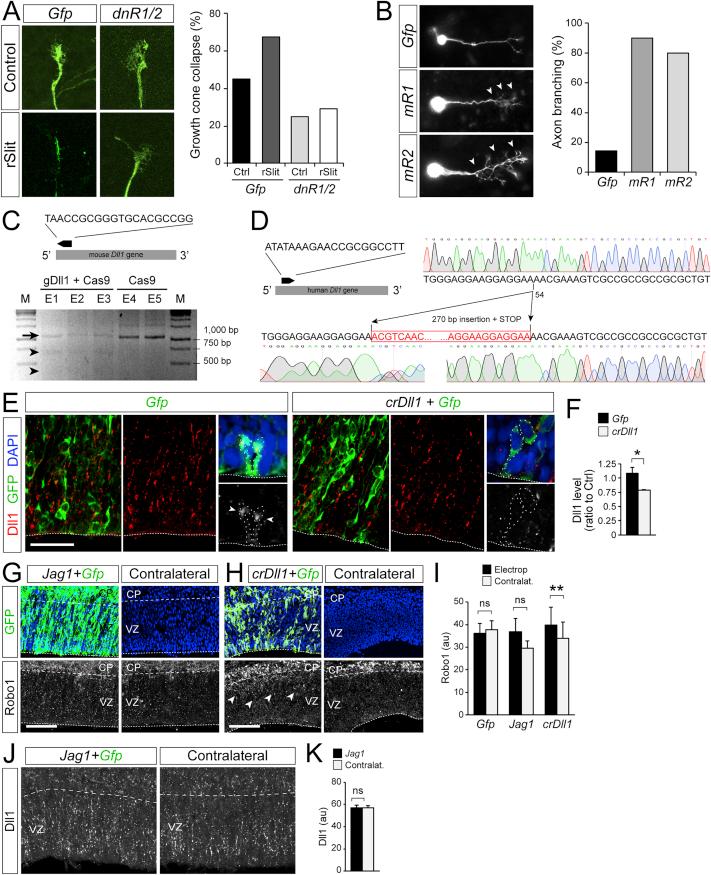
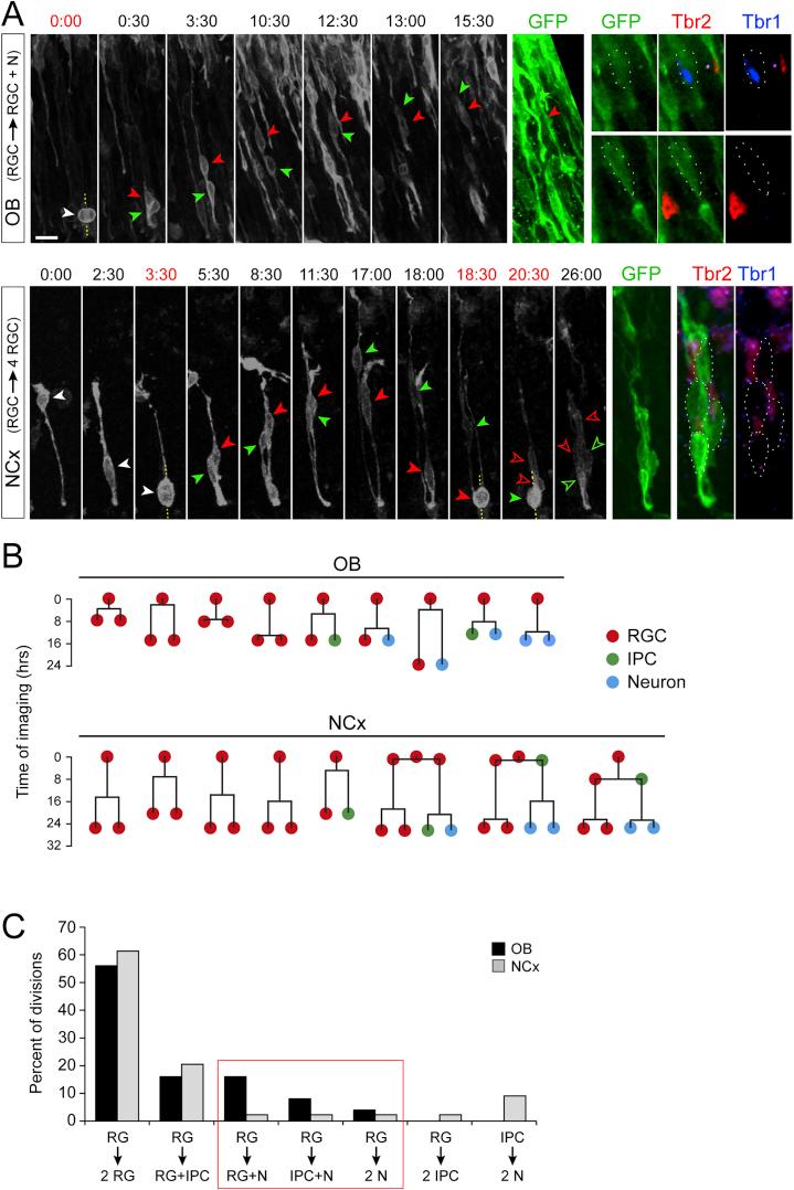
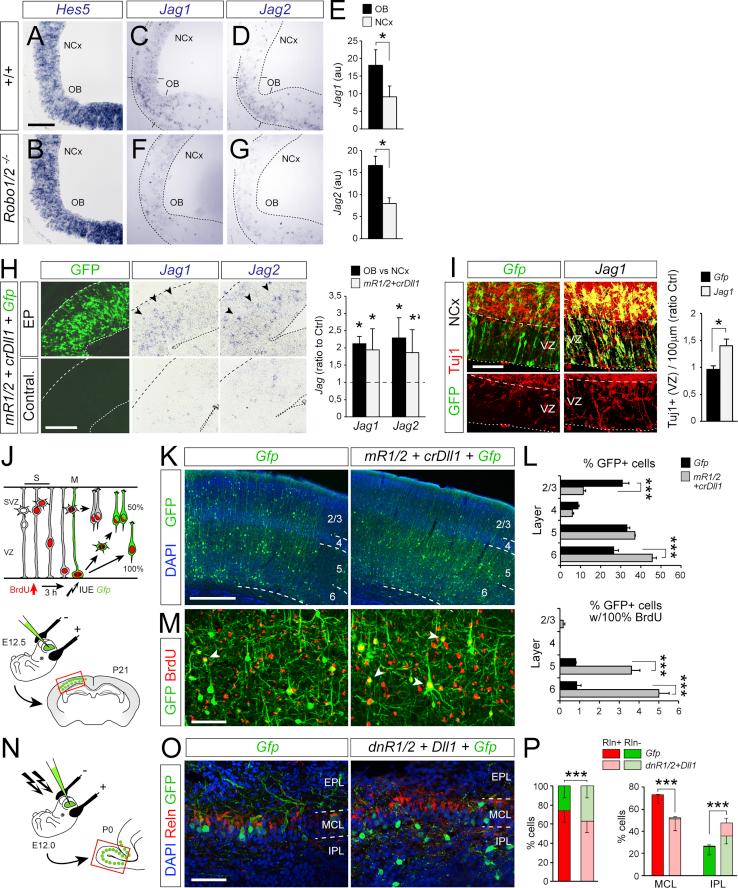
Cerebral cortex size differs dramatically between reptiles, birds, and mammals, owing to developmental differences in neuron production. In mammals, signaling pathways regulating neurogenesis have been identified, but genetic differences behind their evolution across amniotes remain unknown. We show that direct neurogenesis from radial glia cells, with limited neuron production, dominates the avian, reptilian, and mammalian paleocortex, whereas in the evolutionarily recent mammalian neocortex, most neurogenesis is indirect via basal progenitors. Gain- and loss-of-function experiments in mouse, chick, and snake embryos and in human cerebral organoids demonstrate that high Slit/Robo and low Dll1 signaling, via Jag1 and Jag2, are necessary and sufficient to drive direct neurogenesis. Attenuating Robo signaling and enhancing Dll1 in snakes and birds recapitulates the formation of basal progenitors and promotes indirect neurogenesis. Our study identifies modulation in activity levels of conserved signaling pathways as a primary mechanism driving the expansion and increased complexity of the mammalian neocortex during amniote evolution.
大脑皮层的大小在爬行动物、鸟类和哺乳动物之间有显著差异,这是由于神经元产生的发育差异所致。在哺乳动物中,调节神经发生的信号通路已经被确定,但它们在羊膜动物中的进化背后的遗传差异尚不清楚。我们表明,源自放射状胶质细胞的直接神经发生(神经元产生有限)主导着鸟类、爬行动物和哺乳动物的古皮质,而在最近进化的哺乳动物新皮质中,大多数神经发生是通过基底祖细胞间接发生的。在小鼠、鸡和蛇胚胎以及人类大脑类器官中的增益和缺失功能实验表明,高 Slit/Robo 和低 Dll1 信号(通过 Jag1 和 Jag2)是驱动直接神经发生所必需且充分的。减弱蛇和鸟类中的 Robo 信号并增强 Dll1 可重现基底祖细胞的形成并促进间接神经发生。我们的研究确定了保守信号通路活性水平的调节是在羊膜动物进化过程中驱动哺乳动物新皮质扩张和增加复杂性的主要机制。