Suppr超能文献

卡托普利减轻 Gata1 小鼠骨髓纤维化模型的脾肿大和骨髓纤维化。

Captopril mitigates splenomegaly and myelofibrosis in the Gata1 murine model of myelofibrosis.

机构信息

Division of Pediatric Hematology, Oncology & Stem Cell Transplantation, The Massey Cancer Center at Virginia Commonwealth University, Richmond, VA, USA.

Department of Pharmacology and Molecular Therapeutics, Uniformed Services University of the Health Sciences, Bethesda, MD, USA.

出版信息

J Cell Mol Med. 2018 Sep;22(9):4274-4282. doi: 10.1111/jcmm.13710. Epub 2018 Jul 4.

Abstract

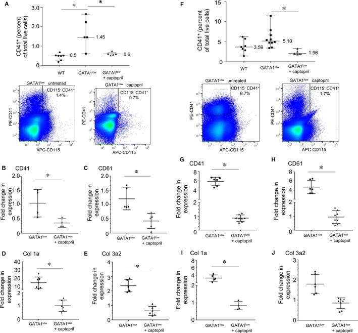
Allogeneic stem cell transplantation is currently the only curative therapy for primary myelofibrosis (MF), while the JAK2 inhibitor, ruxolitinib. Has been approved only for palliation. Other therapies are desperately needed to reverse life-threatening MF. However, the cell(s) and cytokine(s) that promote MF remain unclear. Several reports have demonstrated that captopril, an inhibitor of angiotensin-converting enzyme that blocks the production of angiotensin II (Ang II), mitigates fibrosis in heart, lung, skin and kidney. Here, we show that captopril can mitigate the development of MF in the Gata1 mouse model of primary MF. Gata1 mice were treated with 79 mg/kg/d captopril in the drinking water from 10 to 12 months of age. At 13 months of age, bone marrows were examined for fibrosis, megakaryocytosis and collagen expression; spleens were examined for megakaryocytosis, splenomegaly and collagen expression. Treatment of Gata1 mice with captopril in the drinking water was associated with normalization of the bone marrow cellularity; reduced reticulin fibres, splenomegaly and megakaryocytosis; and decreased collagen expression. Our findings suggest that treating with the ACE inhibitors captopril has a significant benefit in overcoming pathological changes associated with MF.

摘要

同种异体干细胞移植是原发性骨髓纤维化(MF)的唯一根治性治疗方法,而 JAK2 抑制剂鲁索替尼仅被批准用于缓解症状。迫切需要其他疗法来逆转危及生命的 MF。然而,促进 MF 的细胞和细胞因子仍不清楚。几项报告表明,血管紧张素转换酶抑制剂卡托普利可阻断血管紧张素 II(Ang II)的产生,从而减轻心脏、肺、皮肤和肾脏的纤维化。在这里,我们表明卡托普利可以减轻 Gata1 小鼠原发性 MF 模型中 MF 的发展。从 10 到 12 个月大开始,Gata1 小鼠每天通过饮用水摄入 79mg/kg/d 的卡托普利。在 13 个月大时,检查骨髓纤维化、巨核细胞增多和胶原蛋白表达;检查脾脏巨核细胞增多、脾肿大和胶原蛋白表达。用卡托普利处理 Gata1 小鼠的饮用水与骨髓细胞密度正常化、网状纤维减少、脾肿大和巨核细胞增多以及胶原蛋白表达减少有关。我们的研究结果表明,用 ACE 抑制剂卡托普利治疗具有显著益处,可以克服与 MF 相关的病理变化。

https://cdn.ncbi.nlm.nih.gov/pmc/blobs/a0bb/6111823/cd627302c398/JCMM-22-4274-g001.jpg

文献检索

告别复杂PubMed语法,用中文像聊天一样搜索,搜遍4000万医学文献。AI智能推荐,让科研检索更轻松。

立即免费搜索

文件翻译

保留排版,准确专业,支持PDF/Word/PPT等文件格式,支持 12+语言互译。

免费翻译文档

深度研究

AI帮你快速写综述,25分钟生成高质量综述,智能提取关键信息,辅助科研写作。

立即免费体验