• 文献检索
  • 文档翻译
  • 深度研究
  • 学术资讯
  • Suppr Zotero 插件Zotero 插件
  • 邀请有礼
  • 套餐&价格
  • 历史记录
应用&插件
Suppr Zotero 插件Zotero 插件浏览器插件Mac 客户端Windows 客户端微信小程序
定价
高级版会员购买积分包购买API积分包
服务
文献检索文档翻译深度研究API 文档MCP 服务
关于我们
关于 Suppr公司介绍联系我们用户协议隐私条款
关注我们

Suppr 超能文献

核心技术专利:CN118964589B侵权必究
粤ICP备2023148730 号-1Suppr @ 2026

文献检索

告别复杂PubMed语法,用中文像聊天一样搜索,搜遍4000万医学文献。AI智能推荐,让科研检索更轻松。

立即免费搜索

文件翻译

保留排版,准确专业,支持PDF/Word/PPT等文件格式,支持 12+语言互译。

免费翻译文档

深度研究

AI帮你快速写综述,25分钟生成高质量综述,智能提取关键信息,辅助科研写作。

立即免费体验

噻吩类化合物的开发作为治疗 引起的皮肤利什曼病的有效化疗药物。

Development of Thiophene Compounds as Potent Chemotherapies for the Treatment of Cutaneous Leishmaniasis Caused by .

机构信息

Department of Biological Sciences, Border Biomedical Research Center, The University of Texas at El Paso, El Paso, TX 79968, USA.

Department of Chemistry, Border Biomedical Research Center, The University of Texas at El Paso, El Paso, TX 79968, USA.

出版信息

Molecules. 2018 Jul 4;23(7):1626. doi: 10.3390/molecules23071626.

DOI:10.3390/molecules23071626
PMID:29973498
原文链接:https://pmc.ncbi.nlm.nih.gov/articles/PMC6100043/
Abstract

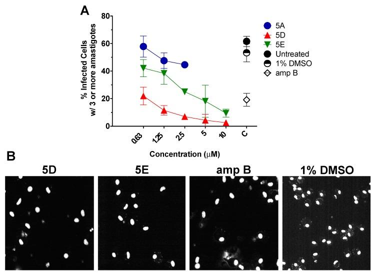
() is a protozoan parasite that causes cutaneous leishmaniasis. About 12 million people are currently infected with an annual incidence of 1.3 million cases. The purpose of this study was to synthesize a small library of novel thiophene derivatives, and evaluate its parasitic activity, and potential mechanism of action (MOA). We developed a structure⁻activity relationship (SAR) study of the thiophene molecule . Overall, eight thiophene derivatives of were synthesized and purified by silica gel column chromatography. Of these eight analogs, the molecule showed the highest in vitro activity against promastigotes (EC 0.09 ± 0.02 µM), with an inhibition of the proliferation of intracellular amastigotes higher than 75% at only 0.63 µM and an excellent selective index. Moreover, the effect of on promastigotes was associated with generation of reactive oxygen species (ROS), and in silico docking studies suggested that may play a role in inhibiting trypanothione reductase. In summary, the combined SAR study and the in vitro evaluation of derivatives allowed the identification of the novel molecule , which exhibited potent in vitro anti-leishmanial activity resulting in ROS production leading to cell death with no significant cytotoxicity towards mammalian cells.

摘要

() 是一种引起皮肤利什曼病的原生动物寄生虫。目前约有 1200 万人感染,年发病率为 130 万例。本研究旨在合成一系列新型噻吩衍生物,并评估其寄生活性和潜在作用机制 (MOA)。我们对噻吩分子进行了构效关系 (SAR) 研究。总的来说,通过硅胶柱层析法合成并纯化了 8 种噻吩衍生物。在这 8 种类似物中,分子 对 亲代虫的体外活性最高(EC 0.09 ± 0.02 μM),在仅 0.63 μM 时对细胞内无鞭毛体的增殖抑制率高于 75%,且选择指数良好。此外, 对 亲代虫的作用与活性氧 (ROS) 的产生有关,计算机对接研究表明, 可能在抑制硫醇还原酶方面发挥作用。总之,噻吩衍生物的综合 SAR 研究和体外评价确定了新型分子 ,该分子表现出强大的体外抗利什曼活性,导致 ROS 产生导致细胞死亡,对哺乳动物细胞没有明显的细胞毒性。

https://cdn.ncbi.nlm.nih.gov/pmc/blobs/6c40/6100043/7789ec3e410e/molecules-23-01626-g007.jpg
https://cdn.ncbi.nlm.nih.gov/pmc/blobs/6c40/6100043/d417cfeb2c72/molecules-23-01626-g001.jpg
https://cdn.ncbi.nlm.nih.gov/pmc/blobs/6c40/6100043/079e5ec48ead/molecules-23-01626-g002.jpg
https://cdn.ncbi.nlm.nih.gov/pmc/blobs/6c40/6100043/2c00d8488626/molecules-23-01626-g003.jpg
https://cdn.ncbi.nlm.nih.gov/pmc/blobs/6c40/6100043/5c997492b9b0/molecules-23-01626-g004.jpg
https://cdn.ncbi.nlm.nih.gov/pmc/blobs/6c40/6100043/5106e0825c30/molecules-23-01626-g005.jpg
https://cdn.ncbi.nlm.nih.gov/pmc/blobs/6c40/6100043/a5bf9d1e0072/molecules-23-01626-g006.jpg
https://cdn.ncbi.nlm.nih.gov/pmc/blobs/6c40/6100043/7789ec3e410e/molecules-23-01626-g007.jpg
https://cdn.ncbi.nlm.nih.gov/pmc/blobs/6c40/6100043/d417cfeb2c72/molecules-23-01626-g001.jpg
https://cdn.ncbi.nlm.nih.gov/pmc/blobs/6c40/6100043/079e5ec48ead/molecules-23-01626-g002.jpg
https://cdn.ncbi.nlm.nih.gov/pmc/blobs/6c40/6100043/2c00d8488626/molecules-23-01626-g003.jpg
https://cdn.ncbi.nlm.nih.gov/pmc/blobs/6c40/6100043/5c997492b9b0/molecules-23-01626-g004.jpg
https://cdn.ncbi.nlm.nih.gov/pmc/blobs/6c40/6100043/5106e0825c30/molecules-23-01626-g005.jpg
https://cdn.ncbi.nlm.nih.gov/pmc/blobs/6c40/6100043/a5bf9d1e0072/molecules-23-01626-g006.jpg
https://cdn.ncbi.nlm.nih.gov/pmc/blobs/6c40/6100043/7789ec3e410e/molecules-23-01626-g007.jpg

相似文献

1
Development of Thiophene Compounds as Potent Chemotherapies for the Treatment of Cutaneous Leishmaniasis Caused by .噻吩类化合物的开发作为治疗 引起的皮肤利什曼病的有效化疗药物。
Molecules. 2018 Jul 4;23(7):1626. doi: 10.3390/molecules23071626.
2
2-Amino-thiophene derivatives present antileishmanial activity mediated by apoptosis and immunomodulation in vitro.2-氨基噻吩衍生物在体外具有通过凋亡和免疫调节介导的抗利什曼原虫活性。
Eur J Med Chem. 2015 Dec 1;106:1-14. doi: 10.1016/j.ejmech.2015.10.011. Epub 2015 Oct 17.
3
Insights about resveratrol analogs against trypanothione reductase of : Molecular modeling, computational docking and antileishmanial studies.关于白藜芦醇类似物对:分子建模、计算对接和抗利什曼原虫研究的硫氧还蛋白还原酶的研究进展。
J Biomol Struct Dyn. 2019 Jul;37(11):2960-2969. doi: 10.1080/07391102.2018.1502096. Epub 2018 Dec 5.
4
Identification of chalcone-based antileishmanial agents targeting trypanothione reductase.鉴定针对硫氧还蛋白还原酶的基于查尔酮的抗利什曼原虫药物。
Eur J Med Chem. 2018 May 25;152:527-541. doi: 10.1016/j.ejmech.2018.04.057. Epub 2018 May 2.
5
Targeting Trypanothione Reductase of Leishmanial major to Fight Against Cutaneous Leishmaniasis.靶向硕大利什曼原虫的锥虫硫醇还原酶以对抗皮肤利什曼病
Infect Disord Drug Targets. 2019;19(4):388-393. doi: 10.2174/1871526518666180502141849.
6
Structure-guided approach to identify a novel class of anti-leishmaniasis diaryl sulfide compounds targeting the trypanothione metabolism.基于结构的方法鉴定新型抗利什曼原虫二芳基硫化物化合物,针对的是硫醇代谢。
Amino Acids. 2020 Feb;52(2):247-259. doi: 10.1007/s00726-019-02731-4. Epub 2019 Apr 29.
7
Inhibitory effect of phenothiazine- and phenoxazine-derived chloroacetamides on Leishmania major growth and Trypanosoma brucei trypanothione reductase.吩噻嗪和吩恶嗪衍生的氯乙酰胺对硕大利什曼原虫生长及布氏锥虫锥虫硫醇还原酶的抑制作用
Eur J Med Chem. 2016 Jan 27;108:436-443. doi: 10.1016/j.ejmech.2015.11.023. Epub 2015 Nov 23.
8
Evaluation of total phenolic fraction derived from extra virgin olive oil for its antileishmanial activity.评价特级初榨橄榄油中总酚类物质的抗利什曼原虫活性。
Phytomedicine. 2018 Aug 1;47:143-150. doi: 10.1016/j.phymed.2018.04.030. Epub 2018 May 10.
9
Discovery and Validation of Lmj_04_BRCT Domain, a Novel Therapeutic Target: Identification of Candidate Drugs for Leishmaniasis.新型治疗靶点Lmj_04_BRCT结构域的发现与验证:利什曼病候选药物的鉴定
Int J Mol Sci. 2021 Sep 28;22(19):10493. doi: 10.3390/ijms221910493.
10
Targeting the Trypanothione Reductase of Tissue-Residing in Hosts' Reticuloendothelial System: A Flexible Water-Soluble Ferrocenylquinoline-Based Preclinical Drug Candidate.靶向寄生于宿主体内网状内皮系统的硫脒基转移酶:一种灵活的水溶性基于二茂铁的喹啉类临床前药物候选物。
J Med Chem. 2020 Dec 24;63(24):15621-15638. doi: 10.1021/acs.jmedchem.0c00690. Epub 2020 Dec 9.

引用本文的文献

1
Hydroxyalkyne-Bithiophene Derivatives: Synthesis and Antileishmanial Activity.羟基炔基-联噻吩衍生物:合成及其抗利什曼原虫活性
Chem Biol Drug Des. 2025 Aug;106(2):e70167. doi: 10.1111/cbdd.70167.
2
2-Aminothiophene Derivatives-New Drug Candidates Against Leishmaniasis: Drug Design, Synthesis, Pharmacomodulation, and Antileishmanial Activity.2-氨基噻吩衍生物——抗利什曼病的新型候选药物:药物设计、合成、药效调节及抗利什曼活性
Pharmaceuticals (Basel). 2025 Jan 17;18(1):125. doi: 10.3390/ph18010125.
3
Promising aryl selenoate derivatives as antileishmanial agents and their effects on gene expression.

本文引用的文献

1
An overview of benzo[b]thiophene-based medicinal chemistry.苯并[b]噻吩类药物化学概述。
Eur J Med Chem. 2017 Sep 29;138:1002-1033. doi: 10.1016/j.ejmech.2017.07.038. Epub 2017 Jul 22.
2
Proteasome inhibition for treatment of leishmaniasis, Chagas disease and sleeping sickness.蛋白酶体抑制用于治疗利什曼病、恰加斯病和昏睡病。
Nature. 2016 Sep 8;537(7619):229-233. doi: 10.1038/nature19339. Epub 2016 Aug 8.
3
Prediction of Protein-Ligand Binding Poses via a Combination of Induced Fit Docking and Metadynamics Simulations.
有前景的芳基硒酸酯衍生物作为抗利什曼原虫药物及其对基因表达的影响。
Antimicrob Agents Chemother. 2024 Apr 3;68(4):e0155923. doi: 10.1128/aac.01559-23. Epub 2024 Mar 18.
4
A multifunctional thienothiophene member: 4-thieno[3,2-]thiophen-3-ylbenzonitrile (4-CNPhTT).一种多功能噻吩并噻吩成员:4-噻吩并[3,2-]噻吩-3-基苯甲腈(4-CNPhTT)。
Turk J Chem. 2023 Sep 30;47(5):1239-1248. doi: 10.55730/1300-0527.3608. eCollection 2023.
通过诱导契合对接和元动力学模拟相结合的方法预测蛋白质-配体结合构象
J Chem Theory Comput. 2016 Jun 14;12(6):2990-8. doi: 10.1021/acs.jctc.6b00201. Epub 2016 May 13.
4
Differential nuclear staining assay for high-throughput screening to identify cytotoxic compounds.用于高通量筛选以鉴定细胞毒性化合物的差异核染色测定法。
Curr Cell Biochem. 2011;1(1):1-14. Epub 2011 Sep 12.
5
2-Amino-thiophene derivatives present antileishmanial activity mediated by apoptosis and immunomodulation in vitro.2-氨基噻吩衍生物在体外具有通过凋亡和免疫调节介导的抗利什曼原虫活性。
Eur J Med Chem. 2015 Dec 1;106:1-14. doi: 10.1016/j.ejmech.2015.10.011. Epub 2015 Oct 17.
6
Synthesis of thiophene-thiosemicarbazone derivatives and evaluation of their in vitro and in vivo antitumor activities.噻吩-缩氨基硫脲衍生物的合成及其体内外抗肿瘤活性评价。
Eur J Med Chem. 2015 Nov 2;104:148-56. doi: 10.1016/j.ejmech.2015.09.036.
7
Novel arylalkylamine compounds exhibits potent selective antiparasitic activity against Leishmania major.新型芳基烷基胺化合物对硕大利什曼原虫表现出强大的选择性抗寄生虫活性。
Bioorg Med Chem Lett. 2015 Nov 15;25(22):5315-20. doi: 10.1016/j.bmcl.2015.09.041. Epub 2015 Sep 22.
8
Fitness and Phenotypic Characterization of Miltefosine-Resistant Leishmania major.米替福新耐药的硕大利什曼原虫的适应性及表型特征
PLoS Negl Trop Dis. 2015 Jul 31;9(7):e0003948. doi: 10.1371/journal.pntd.0003948. eCollection 2015.
9
Leishmania survival in the macrophage: where the ends justify the means.利什曼原虫在巨噬细胞中的存活:只要目的正当,可以不择手段。
Curr Opin Microbiol. 2015 Aug;26:32-40. doi: 10.1016/j.mib.2015.04.007. Epub 2015 May 17.
10
Investigation into novel thiophene- and furan-based 4-amino-7-chloroquinolines afforded antimalarials that cure mice.对新型噻吩基和呋喃基4-氨基-7-氯喹啉的研究得到了能治愈小鼠的抗疟药物。
Bioorg Med Chem. 2015 May 1;23(9):2176-86. doi: 10.1016/j.bmc.2015.02.061. Epub 2015 Mar 7.