Suppr超能文献

CYK-4 可独立于其中心纺锤体伴侣 ZEN-4 发挥功能,使生殖细胞合胞体中的卵母细胞细胞化。

CYK-4 functions independently of its centralspindlin partner ZEN-4 to cellularize oocytes in germline syncytia.

机构信息

Ludwig Institute for Cancer Research, Department of Cellular and Molecular Medicine, University of California, San Diego, La Jolla, United States.

Department of Physics, University of California, San Diego, La Jolla, United States.

出版信息

Elife. 2018 Jul 10;7:e36919. doi: 10.7554/eLife.36919.

Abstract

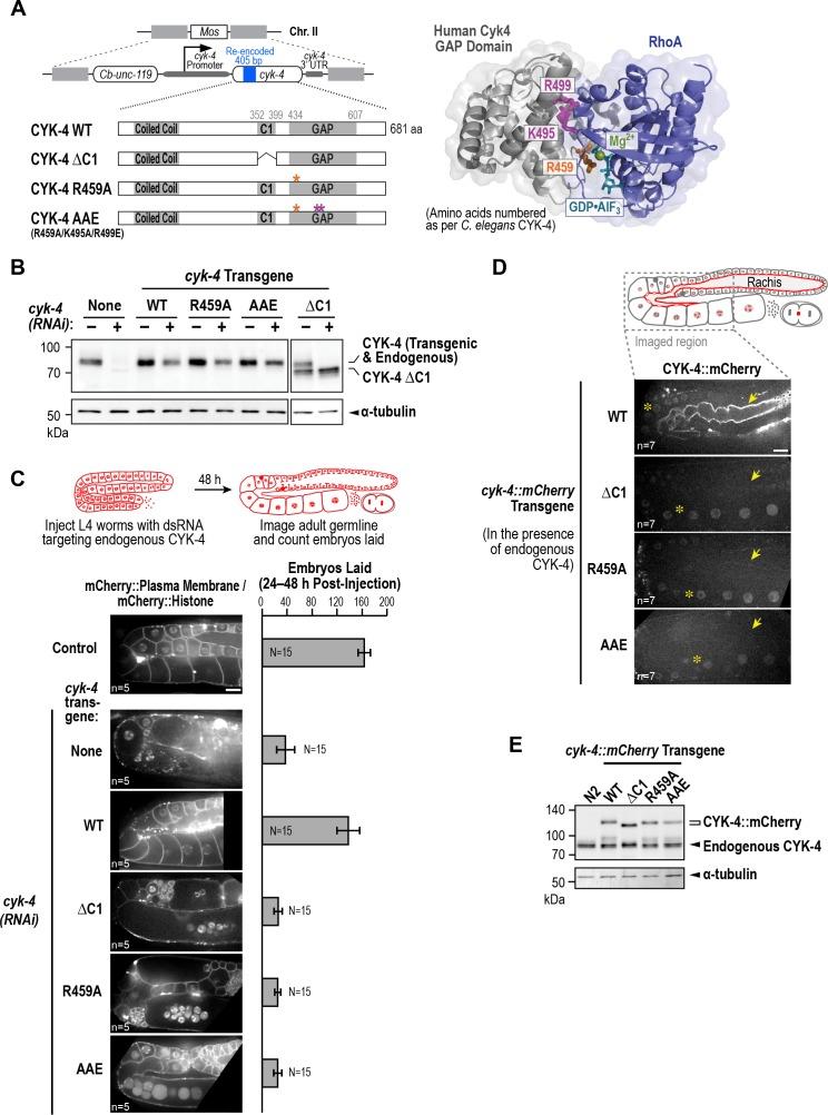
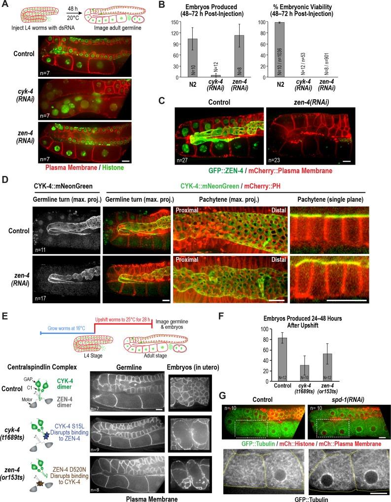
Throughout metazoans, germ cells undergo incomplete cytokinesis to form syncytia connected by intercellular bridges. Gamete formation ultimately requires bridge closure, yet how bridges are reactivated to close is not known. The most conserved bridge component is centralspindlin, a complex of the Rho family GTPase-activating protein (GAP) CYK-4/MgcRacGAP and the microtubule motor ZEN-4/kinesin-6. Here, we show that oocyte production by the syncytial germline requires CYK-4 but not ZEN-4, which contrasts with cytokinesis, where both are essential. Longitudinal imaging after conditional inactivation revealed that CYK-4 activity is important for oocyte cellularization, but not for the cytokinesis-like events that generate syncytial compartments. CYK-4's lipid-binding C1 domain and the GTPase-binding interface of its GAP domain were both required to target CYK-4 to intercellular bridges and to cellularize oocytes. These results suggest that the conserved C1-GAP region of CYK-4 constitutes a targeting module required for closure of intercellular bridges in germline syncytia.

摘要

在整个后生动物中,生殖细胞经历不完全胞质分裂以形成通过细胞间桥连接的合胞体。配子形成最终需要桥的闭合,但桥如何重新激活以闭合尚不清楚。最保守的桥接组件是中心纺锤体,它是 Rho 家族 GTP 酶激活蛋白 (GAP) CYK-4/MgcRacGAP 和微管马达 ZEN-4/驱动蛋白-6 的复合物。在这里,我们表明合胞体生殖细胞中卵子的产生需要 CYK-4,但不需要 ZEN-4,这与细胞分裂相反,细胞分裂中两者都是必需的。条件性失活后的纵向成像显示,CYK-4 的活性对于卵母细胞的细胞化很重要,但对于产生合胞体隔室的细胞分裂样事件则不重要。CYK-4 的脂质结合 C1 结构域和 GAP 结构域的 GTPase 结合界面对于将 CYK-4 靶向细胞间桥和使卵母细胞细胞化都是必需的。这些结果表明,CYK-4 的保守 C1-GAP 区域构成了生殖细胞合胞体中细胞间桥闭合所需的靶向模块。

https://cdn.ncbi.nlm.nih.gov/pmc/blobs/fce8/6056237/c655ebfc4536/elife-36919-fig1.jpg

文献AI研究员

20分钟写一篇综述,助力文献阅读效率提升50倍。

立即体验

用中文搜PubMed

大模型驱动的PubMed中文搜索引擎

马上搜索

文档翻译

学术文献翻译模型,支持多种主流文档格式。

立即体验