Department of Endocrinology, Xiang-Ya Hospital, Central South University, Changsha, China.
Institute of Clinical Medicine, Hunan Provincial People's Hospital, The First Affiliated Hospital of Hunan Normal University, Changsha, China.
Cell Death Dis. 2018 Jul 10;9(7):771. doi: 10.1038/s41419-018-0795-3.
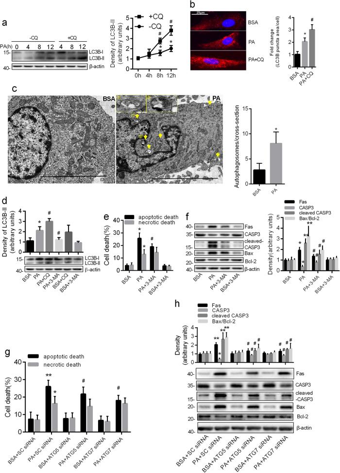
The accumulation of palmitic acid (PA), implicated in obesity, can induce apoptotic cell death and inflammation of astrocytes. Caveolin-1 (Cav-1), an essential protein for astrocytes survival, can be degraded by autophagy, which is a double-edge sword that can either promote cell survival or cell death. The aim of this study was to delineate whether the autophagic degradation of Cav-1 is involved in PA-induced apoptosis and inflammation in hippocampal astrocytes. In this study we found that: (1) PA caused apoptotic death and inflammation by autophagic induction; (2) Cav-1 was degraded by PA-induced autophagy and PA induced autophagy in a Cav-1-independent manner; (3) the degradation of Cav-1 was responsible for PA-induced autophagy-dependent apoptotic cell death and inflammation; (4) chronic high-fat diet (HFD) induced Cav-1 degradation, apoptosis, autophagy, and inflammation in the hippocampal astrocytes of rats. Our results suggest that the autophagic degradation of Cav-1 contributes to PA-induced apoptosis and inflammation of astrocytes. Therefore, Cav-1 may be a potential therapeutic target for central nervous system injuries caused by PA accumulation.
棕榈酸(PA)的积累与肥胖有关,可诱导星形胶质细胞凋亡和炎症。 caveolin-1(Cav-1)是星形胶质细胞存活所必需的一种重要蛋白,可通过自噬降解,自噬是一把双刃剑,可以促进细胞存活或细胞死亡。本研究旨在阐明自噬对棕榈酸诱导的海马星形胶质细胞凋亡和炎症是否有影响。在本研究中,我们发现:(1)PA 通过诱导自噬引起凋亡性死亡和炎症;(2)Cav-1 被 PA 诱导的自噬降解,并且 PA 以 Cav-1 非依赖性方式诱导自噬;(3)Cav-1 的降解负责 PA 诱导的自噬依赖性凋亡性细胞死亡和炎症;(4)慢性高脂肪饮食(HFD)诱导大鼠海马星形胶质细胞中 Cav-1 降解、凋亡、自噬和炎症。我们的结果表明,Cav-1 的自噬降解有助于 PA 诱导的星形胶质细胞凋亡和炎症。因此,Cav-1 可能是棕榈酸积累引起的中枢神经系统损伤的潜在治疗靶点。