• 文献检索
  • 文档翻译
  • 深度研究
  • 学术资讯
  • Suppr Zotero 插件Zotero 插件
  • 邀请有礼
  • 套餐&价格
  • 历史记录
应用&插件
Suppr Zotero 插件Zotero 插件浏览器插件Mac 客户端Windows 客户端微信小程序
定价
高级版会员购买积分包购买API积分包
服务
文献检索文档翻译深度研究API 文档MCP 服务
关于我们
关于 Suppr公司介绍联系我们用户协议隐私条款
关注我们

Suppr 超能文献

核心技术专利:CN118964589B侵权必究
粤ICP备2023148730 号-1Suppr @ 2026

文献检索

告别复杂PubMed语法,用中文像聊天一样搜索,搜遍4000万医学文献。AI智能推荐,让科研检索更轻松。

立即免费搜索

文件翻译

保留排版,准确专业,支持PDF/Word/PPT等文件格式,支持 12+语言互译。

免费翻译文档

深度研究

AI帮你快速写综述,25分钟生成高质量综述,智能提取关键信息,辅助科研写作。

立即免费体验

系统性红斑狼疮患者单核细胞来源树突状细胞中的长非编码 RNA 表达谱及其与 SLEDAI 评分的关联。

Long noncoding RNA expression profile and association with SLEDAI score in monocyte-derived dendritic cells from patients with systematic lupus erythematosus.

机构信息

Department of Dermatology, Huashan Hospital, Fudan University, 12 Wulumuqi Zhong Road, Shanghai, 200040, People's Republic of China.

Department of Human Anatomy and Histoembryology, School of Basic Medical Science, Fudan University, Shanghai, People's Republic of China.

出版信息

Arthritis Res Ther. 2018 Jul 11;20(1):138. doi: 10.1186/s13075-018-1640-x.

DOI:10.1186/s13075-018-1640-x
PMID:29996948
原文链接:https://pmc.ncbi.nlm.nih.gov/articles/PMC6042324/
Abstract

BACKGROUND

Monocyte-derived dendritic cells (moDCs) play important roles in the pathogenesis of systemic lupus erythematosus (SLE). Aberrant expression of long noncoding RNAs (lncRNAs) could affect the function of moDCs. The aim of this study was to explore the lncRNA expression profile in moDCs of SLE patients to provide new insights into SLE.

METHODS

LncRNA and mRNA microarrays were performed to identify differentially expressed lncRNAs and mRNAs in moDCs of SLE patients compared with normal controls. Bioinformatics analysis was also performed. Quantitative polymerase chain reaction (qPCR) was used to validate the results, and correlation analysis was used to analyze the relationship between these aberrantly expressed lncRNAs and SLE disease activity index (SLEDAI) scores.

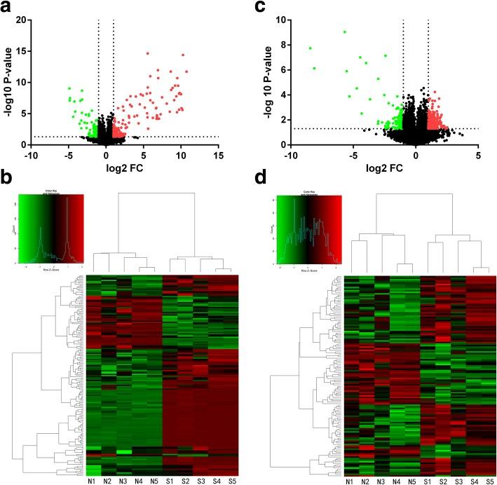
RESULTS

According to the gene expression profiles, 163 lncRNAs were differentially expressed between SLE and normal controls, including 118 that were upregulated and 45 that were downregulated. A total of 137 mRNAs were differentially expressed in moDCs of patients with SLE, including 83 that were upregulated and 54 that were downregulated. Furthermore, qPCR data showed that lncRNA ENST00000604411.1 (18.23-fold, P < 0.001) and ENST00000501122.2 (1.96-fold, P < 0.001) were upregulated and the other two lncRNAs, lnc-HSFY2-3:3 (0.42-fold, P < 0.001) and lnc-SERPINB9-1:2 (0.50-fold, P = 0.040), were downregulated in moDCs of SLE patients. The expression levels of ENST00000604411.1 (r = 0.593, P = 0.020) and ENST00000501122.2 (r = 0.539, P = 0.038) were positively correlated with the SLEDAI score, respectively.

CONCLUSIONS

The results indicate that the abnormal expression of lncRNAs in moDCs may be involved in the pathological processes of SLE. The expression level of ENST00000604411.1 and ENST00000501122.2 may have potential value for the assessment of disease activity in SLE.

摘要

背景

单核细胞来源的树突状细胞(moDCs)在系统性红斑狼疮(SLE)的发病机制中发挥重要作用。长链非编码 RNA(lncRNA)的异常表达可能影响 moDCs 的功能。本研究旨在探讨 SLE 患者 moDCs 中的 lncRNA 表达谱,为 SLE 提供新的见解。

方法

对 SLE 患者与正常对照 moDCs 的 lncRNA 和 mRNA 微阵列进行分析,以鉴定差异表达的 lncRNAs 和 mRNAs。还进行了生物信息学分析。采用实时定量聚合酶链反应(qPCR)验证结果,并进行相关性分析,以分析这些异常表达的 lncRNA 与 SLE 疾病活动指数(SLEDAI)评分之间的关系。

结果

根据基因表达谱,SLE 与正常对照组之间有 163 个 lncRNA 差异表达,其中 118 个上调,45 个下调。SLE moDCs 中共有 137 个 mRNA 差异表达,其中 83 个上调,54 个下调。此外,qPCR 数据显示,lncRNA ENST00000604411.1(18.23 倍,P<0.001)和 ENST00000501122.2(1.96 倍,P<0.001)上调,其他两个 lncRNA lnc-HSFY2-3:3(0.42 倍,P<0.001)和 lnc-SERPINB9-1:2(0.50 倍,P=0.040)下调。ENST00000604411.1(r=0.593,P=0.020)和 ENST00000501122.2(r=0.539,P=0.038)的表达水平与 SLEDAI 评分呈正相关。

结论

结果表明,moDCs 中 lncRNA 的异常表达可能参与了 SLE 的病理过程。ENST00000604411.1 和 ENST00000501122.2 的表达水平可能对 SLE 疾病活动的评估具有潜在价值。

https://cdn.ncbi.nlm.nih.gov/pmc/blobs/d2f2/6042324/5abfe23c1ea6/13075_2018_1640_Fig5_HTML.jpg
https://cdn.ncbi.nlm.nih.gov/pmc/blobs/d2f2/6042324/9b228325aa03/13075_2018_1640_Fig1_HTML.jpg
https://cdn.ncbi.nlm.nih.gov/pmc/blobs/d2f2/6042324/ed85b69e208e/13075_2018_1640_Fig2_HTML.jpg
https://cdn.ncbi.nlm.nih.gov/pmc/blobs/d2f2/6042324/88394dd75dfb/13075_2018_1640_Fig3_HTML.jpg
https://cdn.ncbi.nlm.nih.gov/pmc/blobs/d2f2/6042324/c9874aba2aa9/13075_2018_1640_Fig4_HTML.jpg
https://cdn.ncbi.nlm.nih.gov/pmc/blobs/d2f2/6042324/5abfe23c1ea6/13075_2018_1640_Fig5_HTML.jpg
https://cdn.ncbi.nlm.nih.gov/pmc/blobs/d2f2/6042324/9b228325aa03/13075_2018_1640_Fig1_HTML.jpg
https://cdn.ncbi.nlm.nih.gov/pmc/blobs/d2f2/6042324/ed85b69e208e/13075_2018_1640_Fig2_HTML.jpg
https://cdn.ncbi.nlm.nih.gov/pmc/blobs/d2f2/6042324/88394dd75dfb/13075_2018_1640_Fig3_HTML.jpg
https://cdn.ncbi.nlm.nih.gov/pmc/blobs/d2f2/6042324/c9874aba2aa9/13075_2018_1640_Fig4_HTML.jpg
https://cdn.ncbi.nlm.nih.gov/pmc/blobs/d2f2/6042324/5abfe23c1ea6/13075_2018_1640_Fig5_HTML.jpg

相似文献

1
Long noncoding RNA expression profile and association with SLEDAI score in monocyte-derived dendritic cells from patients with systematic lupus erythematosus.系统性红斑狼疮患者单核细胞来源树突状细胞中的长非编码 RNA 表达谱及其与 SLEDAI 评分的关联。
Arthritis Res Ther. 2018 Jul 11;20(1):138. doi: 10.1186/s13075-018-1640-x.
2
Full high-throughput sequencing analysis of differences in expression profiles of long noncoding RNAs and their mechanisms of action in systemic lupus erythematosus.系统性红斑狼疮中长链非编码 RNA 表达谱差异的全高通量测序分析及其作用机制。
Arthritis Res Ther. 2019 Mar 5;21(1):70. doi: 10.1186/s13075-019-1853-7.
3
Expression profile of long noncoding RNAs in children with systemic lupus erythematosus: a microarray analysis.系统性红斑狼疮患儿长链非编码RNA的表达谱:一项微阵列分析
Clin Exp Rheumatol. 2019 Jan-Feb;37(1):156-163. Epub 2018 May 24.
4
A novel long noncoding RNA ENST00000597482 serves as a potential biomarker for disease activity and diagnosis of systemic lupus erythematosus.一种新型长非编码 RNA ENST00000597482 可作为系统性红斑狼疮疾病活动和诊断的潜在生物标志物。
Lupus. 2024 Sep;33(10):1089-1099. doi: 10.1177/09612033241266988. Epub 2024 Jul 22.
5
Long non-coding RNA expression profiles in neutrophils revealed potential biomarker for prediction of renal involvement in SLE patients.中性粒细胞中长非编码 RNA 表达谱揭示了预测 SLE 患者肾累及的潜在生物标志物。
Rheumatology (Oxford). 2021 Apr 6;60(4):1734-1746. doi: 10.1093/rheumatology/keaa575.
6
LncRNA promotes IL-6 secretion in monocyte-derived dendritic cells via sponging in systemic lupus erythematosus.长链非编码 RNA 通过海绵吸附作用促进系统性红斑狼疮中单核细胞来源的树突状细胞分泌白细胞介素 6。
Epigenetics. 2023 Dec;18(1):2226492. doi: 10.1080/15592294.2023.2226492.
7
Elevated expression of miR-142-3p is related to the pro-inflammatory function of monocyte-derived dendritic cells in SLE.miR-142-3p表达升高与系统性红斑狼疮中单核细胞来源树突状细胞的促炎功能相关。
Arthritis Res Ther. 2016 Nov 16;18(1):263. doi: 10.1186/s13075-016-1158-z.
8
Integrative analysis of long non-coding RNAs and messenger RNA expression profiles in systemic lupus erythematosus.系统性红斑狼疮中长非编码 RNA 和信使 RNA 表达谱的综合分析。
Mol Med Rep. 2018 Mar;17(3):3489-3496. doi: 10.3892/mmr.2017.8344. Epub 2017 Dec 22.
9
Study on the expression changes of lncRNA in patients with systemic lupus erythematosus and its correlation with Treg cells.系统性红斑狼疮患者 lncRNA 表达变化及其与 Treg 细胞的相关性研究。
Clin Rheumatol. 2024 Mar;43(3):993-1002. doi: 10.1007/s10067-023-06844-w. Epub 2024 Jan 23.
10
Comprehensive long non-coding RNA expression profiling reveals their potential roles in systemic lupus erythematosus.全面的长链非编码RNA表达谱分析揭示了它们在系统性红斑狼疮中的潜在作用。
Cell Immunol. 2017 Sep;319:17-27. doi: 10.1016/j.cellimm.2017.06.004. Epub 2017 Jun 10.

引用本文的文献

1
Long Non-Coding RNA Promotes CCL5 Secretion and Cell Migration of Monocyte-Derived Dendritic Cells via PI3K/AKT/mTOR Pathway in Systemic Lupus Erythematosus.长链非编码RNA通过PI3K/AKT/mTOR通路促进系统性红斑狼疮中单核细胞来源树突状细胞的CCL5分泌和细胞迁移
J Inflamm Res. 2025 Aug 3;18:10389-10402. doi: 10.2147/JIR.S527528. eCollection 2025.
2
Long noncoding RNA PARAL1 regulates myeloid dendritic cell differentiation and TLR signaling.长链非编码RNA PARAL1调控髓样树突状细胞分化及Toll样受体信号通路。
Genes Immun. 2025 Apr;26(2):151-165. doi: 10.1038/s41435-025-00323-9. Epub 2025 Feb 26.
3
Outgrowth of Escherichia is susceptible to aggravation of systemic lupus erythematosus.

本文引用的文献

1
Integrative analysis of long non-coding RNAs and messenger RNA expression profiles in systemic lupus erythematosus.系统性红斑狼疮中长非编码 RNA 和信使 RNA 表达谱的综合分析。
Mol Med Rep. 2018 Mar;17(3):3489-3496. doi: 10.3892/mmr.2017.8344. Epub 2017 Dec 22.
2
Role of interferons in SLE.干扰素在系统性红斑狼疮中的作用。
Best Pract Res Clin Rheumatol. 2017 Jun;31(3):415-428. doi: 10.1016/j.berh.2017.10.003. Epub 2017 Nov 3.
3
Long noncoding RNA MALAT-1 is a novel inflammatory regulator in human systemic lupus erythematosus.
大肠杆菌的外生菌丛容易加剧系统性红斑狼疮。
Arthritis Res Ther. 2024 Nov 7;26(1):191. doi: 10.1186/s13075-024-03413-7.
4
Biological functions and affected signaling pathways by Long Non-Coding RNAs in the immune system.长链非编码RNA在免疫系统中的生物学功能及受影响的信号通路。
Noncoding RNA Res. 2024 Sep 6;10:70-90. doi: 10.1016/j.ncrna.2024.09.001. eCollection 2025 Feb.
5
Long noncoding nuclear enriched abundant transcript 1_2 is a promising biomarker for childhood-onset systemic lupus erythematosus.长链非编码核富集丰富转录本1_2是儿童期系统性红斑狼疮的一种有前景的生物标志物。
Pediatr Investig. 2024 Jan 30;8(2):101-107. doi: 10.1002/ped4.12413. eCollection 2024 Jun.
6
Roles of mir155hg and TNF-α in evaluation of prognosis of patients with systemic lupus erythematosus.mir155hg和TNF-α在系统性红斑狼疮患者预后评估中的作用
J Med Biochem. 2024 Apr 23;43(2):265-272. doi: 10.5937/jomb0-45870.
7
LncRNA promotes IL-6 secretion in monocyte-derived dendritic cells via sponging in systemic lupus erythematosus.长链非编码 RNA 通过海绵吸附作用促进系统性红斑狼疮中单核细胞来源的树突状细胞分泌白细胞介素 6。
Epigenetics. 2023 Dec;18(1):2226492. doi: 10.1080/15592294.2023.2226492.
8
Interaction between Long Noncoding RNAs and Syncytin-1/Syncytin-2 Genes and Transcripts: How Noncoding RNAs May Affect Pregnancy in Patients with Systemic Lupus Erythematosus.长非编码 RNA 与 Syncytin-1/Syncytin-2 基因和转录本的相互作用:非编码 RNA 如何影响系统性红斑狼疮患者的妊娠
Int J Mol Sci. 2023 Jan 23;24(3):2259. doi: 10.3390/ijms24032259.
9
An update on epigenetic regulation in autoimmune diseases.自身免疫性疾病中表观遗传调控的最新进展。
J Transl Autoimmun. 2022 Dec 9;5:100176. doi: 10.1016/j.jtauto.2022.100176. eCollection 2022.
10
Long Intergenic Noncoding RNAs Affect Biological Pathways Underlying Autoimmune and Neurodegenerative Disorders.长链非编码 RNA 影响自身免疫性和神经退行性疾病相关的生物学途径。
Mol Neurobiol. 2022 Sep;59(9):5785-5808. doi: 10.1007/s12035-022-02941-0. Epub 2022 Jul 7.
长链非编码RNA MALAT-1是人类系统性红斑狼疮中的一种新型炎症调节因子。
Oncotarget. 2017 Aug 24;8(44):77400-77406. doi: 10.18632/oncotarget.20490. eCollection 2017 Sep 29.
4
Cytokines and Long Noncoding RNAs.细胞因子和长非编码 RNA
Cold Spring Harb Perspect Biol. 2018 Jun 1;10(6):a028589. doi: 10.1101/cshperspect.a028589.
5
Comprehensive long non-coding RNA expression profiling reveals their potential roles in systemic lupus erythematosus.全面的长链非编码RNA表达谱分析揭示了它们在系统性红斑狼疮中的潜在作用。
Cell Immunol. 2017 Sep;319:17-27. doi: 10.1016/j.cellimm.2017.06.004. Epub 2017 Jun 10.
6
Identification of long non-coding RNAs GAS5, linc0597 and lnc-DC in plasma as novel biomarkers for systemic lupus erythematosus.血浆中长链非编码RNA GAS5、linc0597和lnc-DC作为系统性红斑狼疮新型生物标志物的鉴定
Oncotarget. 2017 Apr 4;8(14):23650-23663. doi: 10.18632/oncotarget.15569.
7
Downregulation of long noncoding RNA HOTAIRM1 promotes monocyte/dendritic cell differentiation through competitively binding to endogenous miR-3960.长链非编码RNA HOTAIRM1的下调通过竞争性结合内源性miR-3960促进单核细胞/树突状细胞分化。
Onco Targets Ther. 2017 Mar 1;10:1307-1315. doi: 10.2147/OTT.S124201. eCollection 2017.
8
Immunobiology of Long Noncoding RNAs.长链非编码RNA的免疫生物学
Annu Rev Immunol. 2017 Apr 26;35:177-198. doi: 10.1146/annurev-immunol-041015-055459. Epub 2017 Jan 11.
9
Elevated expression of miR-142-3p is related to the pro-inflammatory function of monocyte-derived dendritic cells in SLE.miR-142-3p表达升高与系统性红斑狼疮中单核细胞来源树突状细胞的促炎功能相关。
Arthritis Res Ther. 2016 Nov 16;18(1):263. doi: 10.1186/s13075-016-1158-z.
10
Identification of the long noncoding RNA NEAT1 as a novel inflammatory regulator acting through MAPK pathway in human lupus.鉴定长链非编码 RNA NEAT1 作为一种新型炎症调节因子,通过 MAPK 通路在人类狼疮中发挥作用。
J Autoimmun. 2016 Dec;75:96-104. doi: 10.1016/j.jaut.2016.07.012. Epub 2016 Jul 29.