Suppr超能文献

N-甲基-D-天冬氨酸受体介导的钙内流支持正常小鼠巨核细胞的体外分化,但促进白血病细胞系的增殖。

-methyl-d-aspartate receptor mediated calcium influx supports in vitro differentiation of normal mouse megakaryocytes but proliferation of leukemic cell lines.

作者信息

Kamal Tania, Green Taryn N, Hearn James I, Josefsson Emma C, Morel-Kopp Marie-Christine, Ward Christopher M, During Matthew J, Kalev-Zylinska Maggie L

机构信息

Department of Molecular Medicine & Pathology University of Auckland Auckland New Zealand.

The Walter and Eliza Hall Institute of Medical Research Parkville Vic. Australia.

出版信息

Res Pract Thromb Haemost. 2017 Dec 14;2(1):125-138. doi: 10.1002/rth2.12068. eCollection 2018 Jan.

Abstract

BACKGROUND

-methyl-d-aspartate receptors (NMDARs) contribute calcium influx in megakaryocytic cells but their roles remain unclear; both pro- and anti-differentiating effects have been shown in different contexts.

OBJECTIVES

The aim of this study was to clarify NMDAR contribution to megakaryocytic differentiation in both normal and leukemic cells.

METHODS

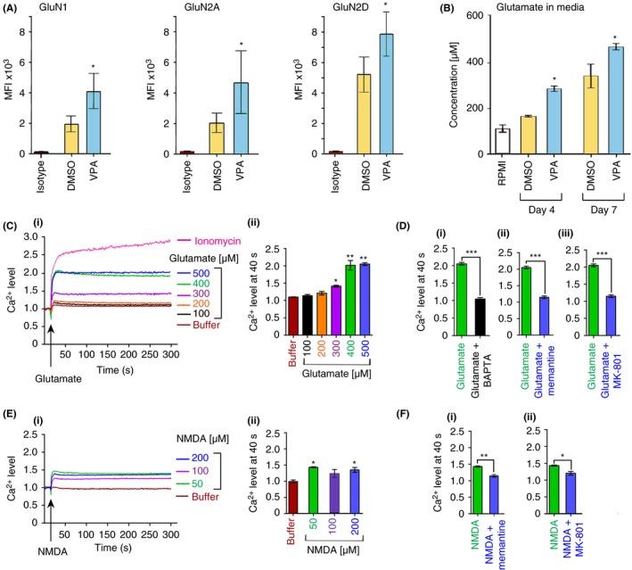
Meg-01, Set-2, and K-562 leukemic cell lines were differentiated using phorbol-12-myristate-13-acetate (PMA, 10 nmol L) or valproic acid (VPA, 500 μmol L). Normal megakaryocytes were grown from mouse marrow-derived hematopoietic progenitors (lineage-negative and CD41a-enriched) in the presence of thrombopoietin (30-40 nmol L). Marrow explants were used to monitor proplatelet formation in the native bone marrow milieu. In all culture systems, NMDARs were inhibited using memantine and MK-801 (100 μmol L); their effects compared against appropriate controls.

RESULTS

The most striking observation from our studies was that NMDAR antagonists markedly inhibited proplatelet formation in all primary cultures employed. Proplatelets were either absent (in the presence of memantine) or short, broad and intertwined (with MK-801). Earlier steps of megakaryocytic differentiation (acquisition of CD41a and nuclear ploidy) were maintained, albeit reduced. In contrast, in leukemic Meg-01 cells, NMDAR antagonists inhibited differentiation in the presence of PMA and VPA but induced differentiation when applied by themselves.

CONCLUSIONS

NMDAR-mediated calcium influx is required for normal megakaryocytic differentiation, in particular proplatelet formation. However, in leukemic cells, the main NMDAR role is to inhibit differentiation, suggesting diversion of NMDAR activity to support leukemia growth. Further elucidation of the NMDAR and calcium pathways in megakaryocytic cells may suggest novel ways to modulate abnormal megakaryopoiesis.

摘要

背景

N-甲基-D-天冬氨酸受体(NMDARs)可促使巨核细胞内钙离子流入,但其作用仍不明确;在不同情况下已显示出其促进和抗分化作用。

目的

本研究旨在阐明NMDARs在正常细胞和白血病细胞的巨核细胞分化过程中的作用。

方法

使用佛波醇-12-肉豆蔻酸酯-13-乙酸酯(PMA,10 nmol/L)或丙戊酸(VPA,500 μmol/L)诱导Meg-01、Set-2和K-562白血病细胞系分化。在血小板生成素(30 - 40 nmol/L)存在的情况下,从小鼠骨髓来源的造血祖细胞(谱系阴性且富含CD41a)培养正常巨核细胞。使用骨髓外植体监测天然骨髓环境中的前血小板形成。在所有培养系统中,使用美金刚和MK-801(100 μmol/L)抑制NMDARs;将其作用与适当的对照进行比较。

结果

我们研究中最显著的观察结果是,NMDAR拮抗剂在所有使用的原代培养物中均显著抑制前血小板形成。前血小板要么不存在(在美金刚存在的情况下),要么短、宽且相互缠绕(使用MK-801时)。巨核细胞分化的早期步骤(获得CD41a和核多倍性)得以维持,尽管有所减少。相比之下,在白血病Meg-01细胞中,NMDAR拮抗剂在PMA和VPA存在的情况下抑制分化,但单独应用时诱导分化。

结论

NMDAR介导的钙离子流入是正常巨核细胞分化所必需的,尤其是前血小板形成。然而,在白血病细胞中,NMDAR的主要作用是抑制分化,这表明NMDAR活性发生转变以支持白血病生长。进一步阐明巨核细胞中的NMDAR和钙途径可能会提示调节异常巨核细胞生成的新方法。

https://cdn.ncbi.nlm.nih.gov/pmc/blobs/0d37/5974914/a68e00e8b0bf/RTH2-2-125-g001.jpg

文献AI研究员

20分钟写一篇综述,助力文献阅读效率提升50倍。

立即体验

用中文搜PubMed

大模型驱动的PubMed中文搜索引擎

马上搜索

文档翻译

学术文献翻译模型,支持多种主流文档格式。

立即体验