• 文献检索
  • 文档翻译
  • 深度研究
  • 学术资讯
  • Suppr Zotero 插件Zotero 插件
  • 邀请有礼
  • 套餐&价格
  • 历史记录
应用&插件
Suppr Zotero 插件Zotero 插件浏览器插件Mac 客户端Windows 客户端微信小程序
定价
高级版会员购买积分包购买API积分包
服务
文献检索文档翻译深度研究API 文档MCP 服务
关于我们
关于 Suppr公司介绍联系我们用户协议隐私条款
关注我们

Suppr 超能文献

核心技术专利:CN118964589B侵权必究
粤ICP备2023148730 号-1Suppr @ 2026

文献检索

告别复杂PubMed语法,用中文像聊天一样搜索,搜遍4000万医学文献。AI智能推荐,让科研检索更轻松。

立即免费搜索

文件翻译

保留排版,准确专业,支持PDF/Word/PPT等文件格式,支持 12+语言互译。

免费翻译文档

深度研究

AI帮你快速写综述,25分钟生成高质量综述,智能提取关键信息,辅助科研写作。

立即免费体验

淫羊藿苷通过靶向miR-1-3p/TNKS2/Wnt/β-连环蛋白信号轴抑制卵巢癌肿瘤生长。

Icariin attenuates the tumor growth by targeting miR-1-3p/TNKS2/Wnt/β-catenin signaling axis in ovarian cancer.

作者信息

Fu Yanjin, Liu Haiquan, Long Mengsha, Song Linliang, Meng Zuyu, Lin Shaozi, Zhang Yiyao, Qin JiaJia

机构信息

School of Traditional Chinese Medicine, Jinan University, Guangzhou, China.

Huizhou Traditional Chinese Medicine Hospital, Guangzhou University of Traditional Chinese Medicine, Huizhou, Guangdong, China.

出版信息

Front Oncol. 2022 Sep 14;12:940926. doi: 10.3389/fonc.2022.940926. eCollection 2022.

DOI:10.3389/fonc.2022.940926
PMID:36185280
原文链接:https://pmc.ncbi.nlm.nih.gov/articles/PMC9516086/
Abstract

PURPOSE

Despite various therapy advances, ovarian cancer remains an incurable disease for which survival rates have only modestly improved. Natural products are important sources of anti-cancer lead compounds. Icariin exhibited broad anti-cancer efficacy. However, the mechanism of icariin against ovarian cancer is poorly elucidated.

METHODS

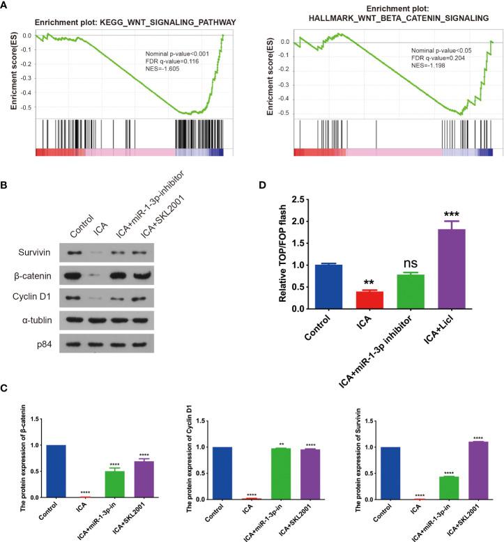
Cell viability was detected to evaluate the effect of icariin on SKOV-3 cells. The cell cycle and apoptosis were analyzed. The transcript of SKOV-3 cells was profiled by RNA-seq. GSEA and DEGs analyses were performed to interpret gene expression data. Western blot and TOP/FOP flash assay were applied to detect Wnt/β-catenin signaling. MiRDB database and dual-luciferase reporter assay was applied to study the regulation of miR-1-3p on TNKS2. Anti-tumor efficacy of icariin was evaluated by xenograft mouse model. Immunohistochemistry was performed with antibodies against Ki67.

RESULTS

Icariin significantly suppressed the proliferation of SKOV-3 cells. Furthermore, icariin stalled cell cycle and induced apoptosis by blocking TNKS2/Wnt/β-catenin pathway through upregulating the level of miR-1-3p. Finally, icariin dramatically suppressed tumor growth .

CONCLUSIONS

In this study, we demonstrated for the first time that icariin significantly attenuated the growth of ovarian tumor in xenograft mouse model. Furthermore, we systematically revealed that icariin attenuates the tumor progression by suppressing TNKS2/Wnt/β-catenin signaling upregulating the level of miR-1-3p in ovarian cancer with transcriptome analysis.

摘要

目的

尽管治疗取得了各种进展,但卵巢癌仍然是一种无法治愈的疾病,其生存率仅略有提高。天然产物是抗癌先导化合物的重要来源。淫羊藿苷具有广泛的抗癌功效。然而,淫羊藿苷抗卵巢癌的机制尚不清楚。

方法

检测细胞活力以评估淫羊藿苷对SKOV-3细胞的作用。分析细胞周期和凋亡情况。通过RNA测序对SKOV-3细胞的转录本进行分析。进行基因集富集分析(GSEA)和差异表达基因(DEG)分析以解读基因表达数据。应用蛋白质免疫印迹法和TOP/FOP荧光素酶报告基因检测法检测Wnt/β-连环蛋白信号通路。应用MiRDB数据库和双荧光素酶报告基因检测法研究miR-1-3p对TNKS2的调控作用。通过异种移植小鼠模型评估淫羊藿苷的抗肿瘤疗效。用抗Ki67抗体进行免疫组织化学检测。

结果

淫羊藿苷显著抑制SKOV-3细胞的增殖。此外,淫羊藿苷通过上调miR-1-3p水平阻断TNKS2/Wnt/β-连环蛋白通路,从而使细胞周期停滞并诱导凋亡。最后,淫羊藿苷显著抑制肿瘤生长。

结论

在本研究中,我们首次证明淫羊藿苷在异种移植小鼠模型中显著减弱卵巢肿瘤的生长。此外,通过转录组分析,我们系统地揭示了淫羊藿苷通过抑制TNKS2/Wnt/β-连环蛋白信号通路和上调miR-1-3p水平来减弱卵巢癌的肿瘤进展。

https://cdn.ncbi.nlm.nih.gov/pmc/blobs/7a57/9516086/ac685297ba3d/fonc-12-940926-g006.jpg
https://cdn.ncbi.nlm.nih.gov/pmc/blobs/7a57/9516086/144ddaf4abdc/fonc-12-940926-g001.jpg
https://cdn.ncbi.nlm.nih.gov/pmc/blobs/7a57/9516086/d7737c98cf06/fonc-12-940926-g002.jpg
https://cdn.ncbi.nlm.nih.gov/pmc/blobs/7a57/9516086/5140c9891cff/fonc-12-940926-g003.jpg
https://cdn.ncbi.nlm.nih.gov/pmc/blobs/7a57/9516086/6653bd81c054/fonc-12-940926-g004.jpg
https://cdn.ncbi.nlm.nih.gov/pmc/blobs/7a57/9516086/ba036f2baf3e/fonc-12-940926-g005.jpg
https://cdn.ncbi.nlm.nih.gov/pmc/blobs/7a57/9516086/ac685297ba3d/fonc-12-940926-g006.jpg
https://cdn.ncbi.nlm.nih.gov/pmc/blobs/7a57/9516086/144ddaf4abdc/fonc-12-940926-g001.jpg
https://cdn.ncbi.nlm.nih.gov/pmc/blobs/7a57/9516086/d7737c98cf06/fonc-12-940926-g002.jpg
https://cdn.ncbi.nlm.nih.gov/pmc/blobs/7a57/9516086/5140c9891cff/fonc-12-940926-g003.jpg
https://cdn.ncbi.nlm.nih.gov/pmc/blobs/7a57/9516086/6653bd81c054/fonc-12-940926-g004.jpg
https://cdn.ncbi.nlm.nih.gov/pmc/blobs/7a57/9516086/ba036f2baf3e/fonc-12-940926-g005.jpg
https://cdn.ncbi.nlm.nih.gov/pmc/blobs/7a57/9516086/ac685297ba3d/fonc-12-940926-g006.jpg

相似文献

1
Icariin attenuates the tumor growth by targeting miR-1-3p/TNKS2/Wnt/β-catenin signaling axis in ovarian cancer.淫羊藿苷通过靶向miR-1-3p/TNKS2/Wnt/β-连环蛋白信号轴抑制卵巢癌肿瘤生长。
Front Oncol. 2022 Sep 14;12:940926. doi: 10.3389/fonc.2022.940926. eCollection 2022.
2
LncRNA NCK1-AS1 exerts oncogenic property in gastric cancer by targeting the miR-22-3p/BCL9 axis to activate the Wnt/β-catenin signaling.LncRNA NCK1-AS1 通过靶向 miR-22-3p/BCL9 轴激活 Wnt/β-catenin 信号通路发挥致癌作用在胃癌中。
Environ Toxicol. 2021 Aug;36(8):1640-1653. doi: 10.1002/tox.23160. Epub 2021 May 11.
3
Icariin regulates miR-23a-3p-mediated osteogenic differentiation of BMSCs via BMP-2/Smad5/Runx2 and WNT/β-catenin pathways in osteonecrosis of the femoral head.淫羊藿苷通过BMP-2/Smad5/Runx2和WNT/β-连环蛋白途径调节miR-23a-3p介导的骨髓间充质干细胞成骨分化在股骨头坏死中的作用
Saudi Pharm J. 2021 Dec;29(12):1405-1415. doi: 10.1016/j.jsps.2021.10.009. Epub 2021 Oct 29.
4
Down-regulation of lncRNA BLACAT1 inhibits ovarian cancer progression by suppressing the Wnt/β-catenin signaling pathway via regulating miR-519d-3p.长链非编码 RNA BLACAT1 通过调控 miR-519d-3p 抑制 Wnt/β-catenin 信号通路抑制卵巢癌细胞进展。
Mol Cell Biochem. 2020 Apr;467(1-2):95-105. doi: 10.1007/s11010-020-03704-y. Epub 2020 Feb 24.
5
CircTET1 Inhibits Retinoblastoma Progression via Targeting miR-492 and miR-494-3p through Wnt/β-catenin Signaling Pathway.环状 RNA TET1 通过靶向 Wnt/β-catenin 信号通路抑制视网膜母细胞瘤的进展。
Curr Eye Res. 2021 Jul;46(7):978-987. doi: 10.1080/02713683.2020.1843685. Epub 2021 May 7.
6
miR-363-3p induces EMT via the Wnt/β-catenin pathway in glioma cells by targeting CELF2.miR-363-3p 通过靶向 CELF2 诱导胶质瘤细胞中的 EMT 发生,该过程涉及 Wnt/β-catenin 通路。
J Cell Mol Med. 2021 Nov;25(22):10418-10429. doi: 10.1111/jcmm.16970. Epub 2021 Oct 12.
7
miR-489-3p promotes malignant progression of non-small cell lung cancer through the inactivation of Wnt/β-catenin signaling pathway via regulating USP48.miR-489-3p 通过调节 USP48 抑制 Wnt/β-catenin 信号通路从而促进非小细胞肺癌的恶性进展。
Respir Res. 2022 Apr 12;23(1):93. doi: 10.1186/s12931-022-01988-w.
8
Long non-coding RNA LUCAT1/miR-5582-3p/TCF7L2 axis regulates breast cancer stemness via Wnt/β-catenin pathway.长非编码 RNA LUCAT1/miR-5582-3p/TCF7L2 轴通过 Wnt/β-catenin 通路调节乳腺癌干细胞特性。
J Exp Clin Cancer Res. 2019 Jul 12;38(1):305. doi: 10.1186/s13046-019-1315-8.
9
miR-126-3p sensitizes glioblastoma cells to temozolomide by inactivating Wnt/β-catenin signaling via targeting SOX2.miR-126-3p 通过靶向 SOX2 使胶质母细胞瘤细胞对替莫唑胺敏感,从而使 Wnt/β-catenin 信号失活。
Life Sci. 2019 Jun 1;226:98-106. doi: 10.1016/j.lfs.2019.04.023. Epub 2019 Apr 10.
10
miR-590-3p promotes colon cancer cell proliferation via Wnt/β-catenin signaling pathway by inhibiting WIF1 and DKK1.miR-590-3p 通过抑制 WIF1 和 DKK1 来促进结肠癌细胞增殖,其作用机制与 Wnt/β-catenin 信号通路有关。
Eur Rev Med Pharmacol Sci. 2017 Nov;21(21):4844-4852.

引用本文的文献

1
The Role of Non-Coding RNAs in the Regulation of Oncogenic Pathways in Breast and Gynaecological Cancers.非编码RNA在乳腺癌和妇科癌症致癌途径调控中的作用
Noncoding RNA. 2025 Aug 6;11(4):61. doi: 10.3390/ncrna11040061.
2
Natural anti-cancer products: insights from herbal medicine.天然抗癌产品:来自草药医学的见解。
Chin Med. 2025 Jun 9;20(1):82. doi: 10.1186/s13020-025-01124-y.
3
Icaritin inhibits the progression of urothelial cancer by suppressing PADI2-mediated neutrophil infiltration and neutrophil extracellular trap formation.

本文引用的文献

1
Icariin regulates miR-23a-3p-mediated osteogenic differentiation of BMSCs via BMP-2/Smad5/Runx2 and WNT/β-catenin pathways in osteonecrosis of the femoral head.淫羊藿苷通过BMP-2/Smad5/Runx2和WNT/β-连环蛋白途径调节miR-23a-3p介导的骨髓间充质干细胞成骨分化在股骨头坏死中的作用
Saudi Pharm J. 2021 Dec;29(12):1405-1415. doi: 10.1016/j.jsps.2021.10.009. Epub 2021 Oct 29.
2
The Role of miRNA in Ovarian Cancer: an Overview.miRNA 在卵巢癌中的作用:概述。
Reprod Sci. 2022 Oct;29(10):2760-2767. doi: 10.1007/s43032-021-00717-w. Epub 2022 Jan 1.
3
Maintenance olaparib for patients with newly diagnosed advanced ovarian cancer and a BRCA mutation (SOLO1/GOG 3004): 5-year follow-up of a randomised, double-blind, placebo-controlled, phase 3 trial.
淫羊藿素通过抑制肽脱甲酰基酶2介导的中性粒细胞浸润和中性粒细胞胞外诱捕网形成来抑制尿路上皮癌的进展。
Acta Pharm Sin B. 2024 Sep;14(9):3916-3930. doi: 10.1016/j.apsb.2024.06.029. Epub 2024 Jul 1.
4
Emerging roles of non-coding RNAs in modulating the PI3K/Akt pathway in cancer.非编码RNA在调控癌症中PI3K/Akt信号通路方面的新作用
Noncoding RNA Res. 2024 Aug 9;10:1-15. doi: 10.1016/j.ncrna.2024.08.002. eCollection 2025 Feb.
5
A Comparative Analysis of Naïve Exosomes and Enhanced Exosomes with a Focus on the Treatment Potential in Ovarian Disorders.天然外泌体与增强型外泌体的比较分析:聚焦于卵巢疾病的治疗潜力
J Pers Med. 2024 Apr 30;14(5):482. doi: 10.3390/jpm14050482.
6
Research Progress on the Synergistic Anti-Tumor Effect of Natural Anti-Tumor Components of Chinese Herbal Medicine Combined with Chemotherapy Drugs.中草药天然抗肿瘤成分与化疗药物协同抗肿瘤作用的研究进展
Pharmaceuticals (Basel). 2023 Dec 15;16(12):1734. doi: 10.3390/ph16121734.
7
The important role of miR-1-3p in cancers.miR-1-3p 在癌症中的重要作用。
J Transl Med. 2023 Oct 31;21(1):769. doi: 10.1186/s12967-023-04649-8.
8
Icariin as a potential anticancer agent: a review of its biological effects on various cancers.淫羊藿苷作为一种潜在的抗癌剂:其对各种癌症的生物学效应综述
Front Pharmacol. 2023 Jun 30;14:1216363. doi: 10.3389/fphar.2023.1216363. eCollection 2023.
9
Photothermally responsive icariin and carbon nanofiber modified hydrogels for the treatment of periodontitis.用于治疗牙周炎的光热响应性淫羊藿苷和碳纳米纤维改性水凝胶
Front Bioeng Biotechnol. 2023 May 16;11:1207011. doi: 10.3389/fbioe.2023.1207011. eCollection 2023.
10
Icariin Induces Triple-Negative Breast Cancer Cell Apoptosis and Suppresses Invasion by Inhibiting the JNK/c-Jun Signaling Pathway.淫羊藿素通过抑制 JNK/c-Jun 信号通路诱导三阴性乳腺癌细胞凋亡并抑制侵袭。
Drug Des Devel Ther. 2023 Mar 20;17:821-836. doi: 10.2147/DDDT.S398887. eCollection 2023.
奥拉帕利维持治疗新诊断的 BRCA 突变晚期卵巢癌患者(SOLO1/GOG 3004):一项随机、双盲、安慰剂对照、III 期临床试验的 5 年随访。
Lancet Oncol. 2021 Dec;22(12):1721-1731. doi: 10.1016/S1470-2045(21)00531-3. Epub 2021 Oct 26.
4
Icariin inhibits oral squamous cell carcinoma cell proliferation and induces apoptosis via inhibiting the NF-κB and PI3K/AKT pathways.淫羊藿苷通过抑制NF-κB和PI3K/AKT信号通路抑制口腔鳞状细胞癌细胞增殖并诱导其凋亡。
Exp Ther Med. 2021 Sep;22(3):942. doi: 10.3892/etm.2021.10374. Epub 2021 Jul 1.
5
First-in-Human Study of PF-06647020 (Cofetuzumab Pelidotin), an Antibody-Drug Conjugate Targeting Protein Tyrosine Kinase 7, in Advanced Solid Tumors.人用 PF-06647020(Cofetuzumab Pelidotin)的首次研究,这是一种针对蛋白酪氨酸激酶 7 的抗体药物偶联物,用于治疗晚期实体瘤。
Clin Cancer Res. 2021 Aug 15;27(16):4511-4520. doi: 10.1158/1078-0432.CCR-20-3757. Epub 2021 Jun 3.
6
Influence of icariin on inflammation, apoptosis, invasion, and tumor immunity in cervical cancer by reducing the TLR4/MyD88/NF-κB and Wnt/β-catenin pathways.淫羊藿苷通过抑制TLR4/MyD88/NF-κB和Wnt/β-连环蛋白信号通路对宫颈癌炎症、凋亡、侵袭及肿瘤免疫的影响
Cancer Cell Int. 2021 Apr 13;21(1):206. doi: 10.1186/s12935-021-01910-2.
7
Green Synthesis of Silver Nanoparticles Using Extract as an Inducer of Apoptosis in Cancer Cells and Inhibitor for NLRP3 Inflammasome via Enhanced Autophagy.利用提取物作为癌细胞凋亡诱导剂及通过增强自噬抑制NLRP3炎性小体来绿色合成银纳米颗粒
Nanomaterials (Basel). 2021 Feb 3;11(2):384. doi: 10.3390/nano11020384.
8
Ovarian Cancer, Version 2.2020, NCCN Clinical Practice Guidelines in Oncology.卵巢癌临床实践指南(2020 年第 2 版),NCCN 肿瘤学临床实践指南
J Natl Compr Canc Netw. 2021 Feb 2;19(2):191-226. doi: 10.6004/jnccn.2021.0007.
9
Global Cancer Statistics 2020: GLOBOCAN Estimates of Incidence and Mortality Worldwide for 36 Cancers in 185 Countries.《全球癌症统计数据 2020:全球 185 个国家和地区 36 种癌症的发病率和死亡率估计》。
CA Cancer J Clin. 2021 May;71(3):209-249. doi: 10.3322/caac.21660. Epub 2021 Feb 4.
10
LINC00242/miR-1-3p/G6PD axis regulates Warburg effect and affects gastric cancer proliferation and apoptosis.LINC00242/miR-1-3p/G6PD 轴调节瓦博格效应,影响胃癌增殖和凋亡。
Mol Med. 2021 Jan 29;27(1):9. doi: 10.1186/s10020-020-00259-y.