Laboratorio de Células Madre en Cáncer y Envejecimiento, Instituto de Investigación Sanitaria de Santiago de Compostela (IDIS), Xerencia de Xestión Integrada de Santiago (XXIS/SERGAS), Santiago de Compostela, Spain.
Departamento de Fisioloxía and Centro de Investigación en Medicina Molecular (CIMUS), Instituto de Investigación Sanitaria de Santiago de Compostela (IDIS), Universidade de Santiago de Compostela, Santiago de Compostela, Spain.
Aging Cell. 2018 Oct;17(5):e12834. doi: 10.1111/acel.12834. Epub 2018 Aug 20.
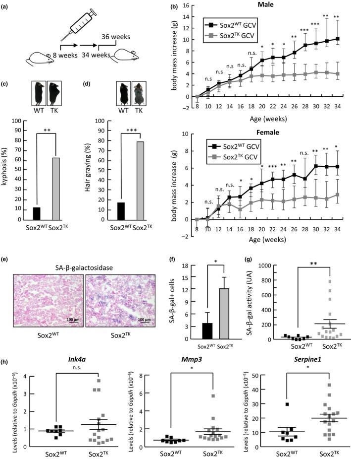
Aging is characterized by a gradual functional decline of tissues with age. Adult stem and progenitor cells are responsible for tissue maintenance, repair, and regeneration, but during aging, this population of cells is decreased or its activity is reduced, compromising tissue integrity and causing pathologies that increase vulnerability, and ultimately lead to death. The causes of stem cell exhaustion during aging are not clear, and whether a reduction in stem cell function is a cause or a consequence of aging remains unresolved. Here, we took advantage of a mouse model of induced adult Sox2+ stem cell depletion to address whether accelerated stem cell depletion can promote premature aging. After a short period of partial repetitive depletion of this adult stem cell population in mice, we observed increased kyphosis and hair graying, and reduced fat mass, all of them signs of premature aging. It is interesting that cellular senescence was identified in kidney after this partial repetitive Sox2+ cell depletion. To confirm these observations, we performed a prolonged protocol of partial repetitive depletion of Sox2+ cells, forcing regeneration from the remaining Sox2+ cells, thereby causing their exhaustion. Senescence specific staining and the analysis of the expression of genetic markers clearly corroborated that adult stem cell exhaustion can lead to cellular senescence induction and premature aging.
衰老是指组织随年龄增长而逐渐功能下降的特征。成体干细胞和祖细胞负责组织的维持、修复和再生,但随着年龄的增长,细胞数量减少或其活性降低,导致组织完整性受损,并引发增加脆弱性的病理变化,最终导致死亡。衰老过程中干细胞耗竭的原因尚不清楚,干细胞功能的降低是衰老的原因还是结果仍未解决。在这里,我们利用诱导性成年 Sox2+干细胞耗竭的小鼠模型来解决加速干细胞耗竭是否会促进早衰的问题。在对这些成年干细胞群体进行短暂的部分重复耗竭后,我们观察到脊柱后凸增加和毛发变白,以及脂肪量减少,所有这些都是早衰的迹象。有趣的是,在部分重复 Sox2+细胞耗竭后,在肾脏中鉴定出了细胞衰老。为了证实这些观察结果,我们进行了延长的部分重复 Sox2+细胞耗竭方案,迫使剩余的 Sox2+细胞进行再生,从而导致它们耗竭。衰老特异性染色和遗传标志物的表达分析清楚地证实,成体干细胞耗竭可导致细胞衰老诱导和早衰。