Suppr超能文献

微小RNA-7调控人胚胎干细胞分化为胰岛素分泌β样细胞并促进细胞成熟。

miR-7 Modulates hESC Differentiation into Insulin-Producing Beta-like Cells and Contributes to Cell Maturation.

作者信息

López-Beas Javier, Capilla-González Vivian, Aguilera Yolanda, Mellado Nuria, Lachaud Christian C, Martín Franz, Smani Tarik, Soria Bernat, Hmadcha Abdelkrim

机构信息

Andalusian Center for Molecular Biology and Regenerative Medicine (CABIMER), University of Pablo de Olavide-University of Seville-CSIC, Sevilla, Spain.

Andalusian Center for Molecular Biology and Regenerative Medicine (CABIMER), University of Pablo de Olavide-University of Seville-CSIC, Sevilla, Spain; Centro de Investigación Biomédica en Red sobre Diabetes y Enfermedades Metabólicas-CIBERDEM, Madrid, Spain.

出版信息

Mol Ther Nucleic Acids. 2018 Sep 7;12:463-477. doi: 10.1016/j.omtn.2018.06.002. Epub 2018 Jun 15.

Abstract

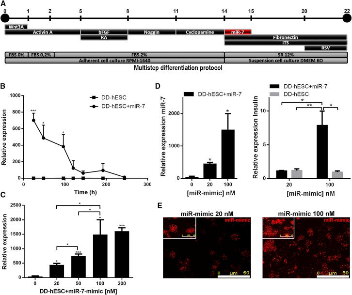
Human pluripotent stem cells retain the extraordinary capacity to differentiate into pancreatic beta cells. For this particular lineage, more effort is still required to stress the importance of developing an efficient, reproducible, easy, and cost-effective differentiation protocol to obtain more mature, homogeneous, and functional insulin-secreting cells. In addition, microRNAs (miRNAs) have emerged as a class of small non-coding RNAs that regulate many cellular processes, including pancreatic differentiation. Some miRNAs are known to be preferentially expressed in islets. Of note, miR-375 and miR-7 are two of the most abundant pancreatic miRNAs, and they are necessary for proper pancreatic islet development. Here we provide new insight into specific miRNAs involved in pancreatic differentiation. We found that miR-7 is differentially expressed during the differentiation of human embryonic stem cells (hESCs) into a beta cell-like phenotype and that its modulation plays an important role in generating mature pancreatic beta cells. This strategy may be exploited to optimize the potential for in vitro differentiation of hESCs into insulin-producing beta-like cells for use in preclinical studies and future clinical applications as well as the prospective uses of miRNAs to improve this process.

摘要

人类多能干细胞保留了分化为胰腺β细胞的非凡能力。对于这个特定的细胞谱系,仍需要付出更多努力来强调开发一种高效、可重复、简便且经济高效的分化方案以获得更成熟、均一且具有功能的胰岛素分泌细胞的重要性。此外,微小RNA(miRNA)已成为一类调节许多细胞过程(包括胰腺分化)的小非编码RNA。已知一些miRNA在胰岛中优先表达。值得注意的是,miR-375和miR-7是胰腺中最丰富的两种miRNA,它们对于胰腺胰岛的正常发育是必需的。在这里,我们对参与胰腺分化的特定miRNA提供了新的见解。我们发现miR-7在人类胚胎干细胞(hESC)分化为β细胞样表型的过程中差异表达,并且其调节在生成成熟的胰腺β细胞中起着重要作用。这种策略可用于优化hESC体外分化为胰岛素分泌β样细胞的潜力,用于临床前研究和未来的临床应用,以及利用miRNA改善这一过程的潜在用途。

https://cdn.ncbi.nlm.nih.gov/pmc/blobs/2135/6070677/fbbe7ba0bad1/gr1.jpg

文献AI研究员

20分钟写一篇综述,助力文献阅读效率提升50倍。

立即体验

用中文搜PubMed

大模型驱动的PubMed中文搜索引擎

马上搜索

文档翻译

学术文献翻译模型,支持多种主流文档格式。

立即体验