Suppr超能文献

组蛋白去乙酰化酶 2 对于 LPS 诱导的巨噬细胞炎症反应是必需的。

Histone deacetylase 2 is essential for LPS-induced inflammatory responses in macrophages.

机构信息

Clinical and Translational Research Center of Shanghai First Maternity & Infant Health Hospital, Shanghai Key Laboratory of Signaling and Disease Research, School of Life Science and Technology, Tongji University, Shanghai, 200092, China.

Research Center for Translational Medicine, East Hospital, Tongji University School of Medicine, Shanghai, 200120, China.

出版信息

Immunol Cell Biol. 2019 Jan;97(1):72-84. doi: 10.1111/imcb.12203. Epub 2018 Oct 31.

Abstract

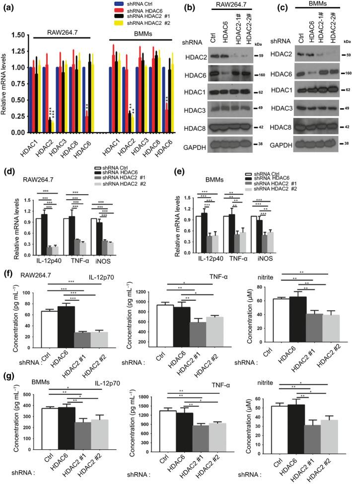
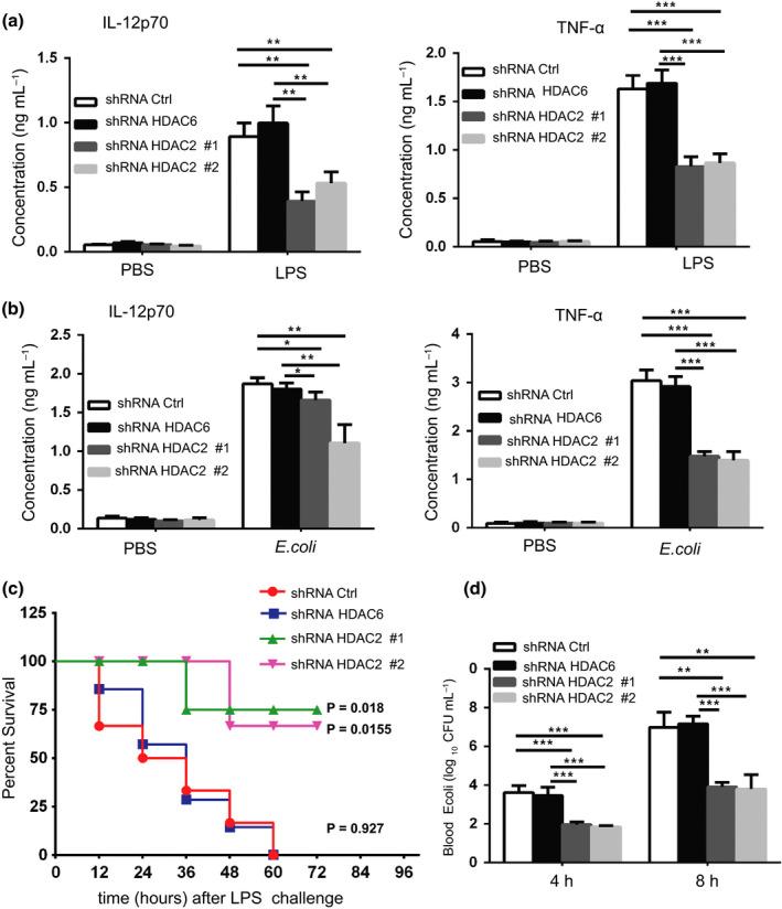
The role of specific histone deacetylase (HDAC) proteins in regulating the lipopolysaccharide (LPS)-induced inflammatory response and its underlying mechanisms are unclear. Here, HDAC2, a class I HDAC family protein, is essential for the LPS-triggered inflammatory response in macrophages. LPS stimulation increases HDAC2 expression in macrophages. Knockdown of HDAC2 decreases the expression of proinflammatory genes, such as IL-12, TNF-α and iNOS following stimulation with LPS. The adoptive transfer of HDAC2 knockdown macrophages attenuates the LPS-triggered innate inflammatory response in vivo, and these mice are less sensitive to endotoxin shock and Escherichia coli-induced sepsis. Mechanistically, the c-Jun protein is the main target of HDAC2-mediated LPS-induced production of proinflammatory cytokines. Moreover, HDAC2 knockdown increases the expression of c-Jun, which directly binds the promoters of proinflammatory genes and forms nuclear receptor corepressor complexes to inhibit the transcription of proinflammatory genes in macrophages. These effects are rescued by c-Jun expression. According to the chromatin immunoprecipitation analysis, HDAC2 also selectively suppresses c-Jun expression by directly binding to its promoter and modifying histone acetylation after LPS stimulation. Our findings define a new function and mechanism of the HDAC2/c-Jun signaling network that regulates the LPS-induced immune response in macrophages.

摘要

特定组蛋白去乙酰化酶(HDAC)蛋白在调节脂多糖(LPS)诱导的炎症反应及其潜在机制中的作用尚不清楚。在这里,HDAC2 是 I 类 HDAC 家族蛋白,是巨噬细胞中 LPS 触发炎症反应所必需的。LPS 刺激可增加巨噬细胞中 HDAC2 的表达。敲低 HDAC2 可降低 LPS 刺激后促炎基因(如 IL-12、TNF-α 和 iNOS)的表达。HDAC2 敲低的巨噬细胞的过继转移可减弱 LPS 触发的体内固有炎症反应,这些小鼠对内毒素休克和大肠杆菌诱导的败血症的敏感性降低。在机制上,c-Jun 蛋白是 HDAC2 介导的 LPS 诱导产生促炎细胞因子的主要靶标。此外,HDAC2 敲低可增加 c-Jun 的表达,c-Jun 可直接结合促炎基因的启动子,并形成核受体共抑制复合物,从而抑制巨噬细胞中促炎基因的转录。通过表达 c-Jun 可挽救这些效应。根据染色质免疫沉淀分析,HDAC2 还可通过 LPS 刺激后直接结合其启动子并修饰组蛋白乙酰化,选择性地抑制 c-Jun 的表达。我们的研究结果定义了 HDAC2/c-Jun 信号网络的一个新功能和机制,该网络调节巨噬细胞中 LPS 诱导的免疫反应。

https://cdn.ncbi.nlm.nih.gov/pmc/blobs/5100/7379312/1d620ed8be81/IMCB-97-72-g001.jpg

文献AI研究员

20分钟写一篇综述,助力文献阅读效率提升50倍。

立即体验

用中文搜PubMed

大模型驱动的PubMed中文搜索引擎

马上搜索

文档翻译

学术文献翻译模型,支持多种主流文档格式。

立即体验