Graduate School of Life Science, Hokkaido University, Sapporo, Hokkaido, Japan.
King Abdullah University of Science and Technology, Computational Bioscience Research Center, Thuwal, Saudi Arabia.
PLoS Biol. 2018 Sep 12;16(9):e2006537. doi: 10.1371/journal.pbio.2006537. eCollection 2018 Sep.
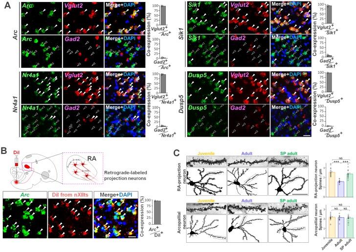
The development of highly complex vocal skill, like human language and bird songs, is underlain by learning. Vocal learning, even when occurring in adulthood, is thought to largely depend on a sensitive/critical period during postnatal development, and learned vocal patterns emerge gradually as the long-term consequence of vocal practice during this critical period. In this scenario, it is presumed that the effect of vocal practice is thus mainly limited by the intrinsic timing of age-dependent maturation factors that close the critical period and reduce neural plasticity. However, an alternative, as-yet untested hypothesis is that vocal practice itself, independently of age, regulates vocal learning plasticity. Here, we explicitly discriminate between the influences of age and vocal practice using a songbird model system. We prevented zebra finches from singing during the critical period of sensorimotor learning by reversible postural manipulation. This enabled to us to separate lifelong vocal experience from the effects of age. The singing-prevented birds produced juvenile-like immature song and retained sufficient ability to acquire a tutored song even at adulthood when allowed to sing freely. Genome-wide gene expression network analysis revealed that this adult vocal plasticity was accompanied by an intense induction of singing activity-dependent genes, similar to that observed in juvenile birds, rather than of age-dependent genes. The transcriptional changes of activity-dependent genes occurred in the vocal motor robust nucleus of the arcopallium (RA) projection neurons that play a critical role in the production of song phonology. These gene expression changes were accompanied by neuroanatomical changes: dendritic spine pruning in RA projection neurons. These results show that self-motivated practice itself changes the expression dynamics of activity-dependent genes associated with vocal learning plasticity and that this process is not tightly linked to age-dependent maturational factors.
高度复杂的发声技能的发展,如人类语言和鸟类鸣叫,是建立在学习的基础上的。发声学习,即使发生在成年期,也被认为主要依赖于出生后发育过程中的一个敏感/关键时期,并且在这个关键时期通过长期的发声实践逐渐出现习得的发声模式。在这种情况下,人们推测发声实践的效果主要受到内在的年龄依赖性成熟因素的限制,这些因素会关闭关键时期并降低神经可塑性。然而,另一种尚未经过测试的假设是,发声实践本身,独立于年龄,调节发声学习的可塑性。在这里,我们使用鸣禽模型系统明确区分年龄和发声实践的影响。我们通过可逆的姿势操作来阻止斑马雀在感觉运动学习的关键时期唱歌,从而使它们能够将终身发声经验与年龄的影响分开。被阻止唱歌的鸟类产生了类似幼年的不成熟的歌声,并保留了足够的能力在成年期自由唱歌时获得指导歌曲。全基因组基因表达网络分析显示,这种成年期的发声可塑性伴随着与幼年鸟类相似的强烈诱导与发声活动相关的基因表达,而不是与年龄相关的基因表达。活性相关基因的转录变化发生在发声运动中起关键作用的大脑皮质投射神经元的弧核粗壮核(RA)中,在产生歌声语音方面发挥关键作用。这些基因表达的变化伴随着神经解剖学的变化:RA 投射神经元中的树突棘修剪。这些结果表明,自我激励的实践本身改变了与发声学习可塑性相关的活性相关基因的表达动态,并且这个过程与年龄依赖性成熟因素没有紧密联系。