Suppr超能文献

全基因组标记揭示了阿特氏松鼠(Sciurus aberti)物种群中存在的分化和基因渗入的复杂进化历史。

Genome-wide markers reveal a complex evolutionary history involving divergence and introgression in the Abert's squirrel (Sciurus aberti) species group.

机构信息

Department of Biology, University of Colorado Colorado Springs, Colorado Springs, CO, 80918, USA.

Department of Surgery, Mayo Clinic, 200 First St. SW, Rochester, MN, 55905, USA.

出版信息

BMC Evol Biol. 2018 Sep 12;18(1):139. doi: 10.1186/s12862-018-1248-4.

Abstract

BACKGROUND

Genetic introgression between divergent lineages is now considered more common than previously appreciated, with potentially important consequences for adaptation and speciation. Introgression is often asymmetric between populations and patterns can vary for different types of loci (nuclear vs. organellar), complicating phylogeographic reconstruction. The taxonomy of the ecologically specialized Abert's squirrel species group has been controversial, and previous studies based on mitochondrial data have not fully resolved the evolutionary relationships among populations. Moreover, while these studies identified potential areas of secondary contact between divergent lineages, the possibility for introgression has not been tested.

RESULTS

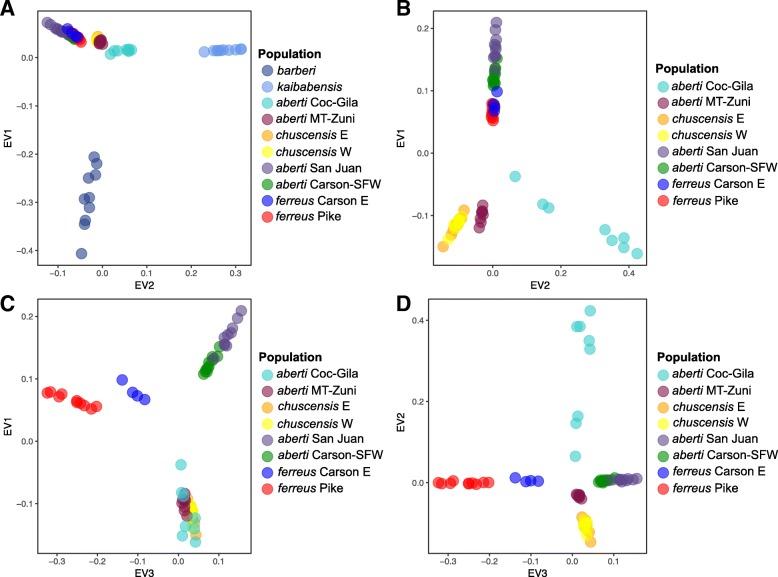
We used RAD-seq to unravel the complex evolutionary history of the Abert's squirrel species group. Although some of our findings reinforce inferences based on mitochondrial data, we also find significant areas of discordance. Discordant signals generally arise from previously undetected introgression between divergent populations that differentially affected variation at mitochondrial and nuclear loci. Most notably, our results support earlier claims (disputed by mitochondrial data) that S. aberti kaibabensis, found only on the north rim of the Grand Canyon, is highly divergent from other populations. However, we also detected introgression of S. aberti kaibabensis DNA into other S. aberti populations, which likely accounts for the previously inferred close genetic relationship between this population and those south of the Grand Canyon.

CONCLUSIONS

Overall, the evolutionary history of Abert's squirrels appears to be shaped largely by divergence during periods of habitat isolation. However, we also found evidence for interbreeding during periods of secondary contact resulting in introgression, with variable effects on mitochondrial and nuclear markers. Our results support the emerging view that populations often diversify under scenarios involving both divergence in isolation and gene flow during secondary contact, and highlight the value of genome-wide datasets for resolving such complex evolutionary histories.

摘要

背景

现在认为,不同谱系之间的遗传渗入比以前认为的更为常见,这对适应和物种形成可能具有重要意义。渗入通常在种群之间不对称,并且不同类型的基因座(核与细胞器)的模式也会有所不同,这使得系统发生重建变得复杂。生态特化的亚伯茨松鼠种组的分类学一直存在争议,以前基于线粒体数据的研究并未完全解决种群之间的进化关系。此外,虽然这些研究确定了不同谱系之间可能存在的次要接触区域,但尚未测试基因渗入的可能性。

结果

我们使用 RAD-seq 来揭示亚伯茨松鼠种组的复杂进化历史。虽然我们的一些发现加强了基于线粒体数据的推论,但我们也发现了明显的不一致之处。不一致的信号通常来自先前未检测到的不同种群之间的基因渗入,这些渗入对线粒体和核基因座的变异产生了不同的影响。值得注意的是,我们的结果支持了先前的说法(线粒体数据存在争议),即仅在大峡谷北缘发现的 S. aberti kaibabensis 与其他种群高度分化。然而,我们也检测到 S. aberti kaibabensis 的 DNA 渗入其他 S. aberti 种群,这可能解释了该种群与大峡谷以南种群之间先前推断的密切遗传关系。

结论

总体而言,亚伯茨松鼠的进化历史似乎主要是由栖息地隔离期间的分歧形成的。然而,我们也发现了在次要接触期间杂交并导致基因渗入的证据,这对线粒体和核标记有不同的影响。我们的结果支持了这样一种观点,即种群通常在涉及隔离和次要接触期间基因流动的分化情景下多样化,并强调了基因组数据集在解决这种复杂进化历史方面的价值。

https://cdn.ncbi.nlm.nih.gov/pmc/blobs/e067/6134581/cdbc2d840fca/12862_2018_1248_Fig1_HTML.jpg

文献AI研究员

20分钟写一篇综述,助力文献阅读效率提升50倍。

立即体验

用中文搜PubMed

大模型驱动的PubMed中文搜索引擎

马上搜索

文档翻译

学术文献翻译模型,支持多种主流文档格式。

立即体验