Suppr超能文献

普瑞巴林与紫杉醇联合通过 ERK1/2 调控诱导人乳腺癌细胞自噬。

Combination of pristimerin and paclitaxel additively induces autophagy in human breast cancer cells via ERK1/2 regulation.

机构信息

Department of Surgery, Chungnam National University Hospital, Jung‑gu, Daejeon 35015, Republic of Korea.

Biomedical Research Institute, Chungnam National University Hospital, Jung‑gu, Daejeon 35015, Republic of Korea.

出版信息

Mol Med Rep. 2018 Nov;18(5):4281-4288. doi: 10.3892/mmr.2018.9488. Epub 2018 Sep 14.

Abstract

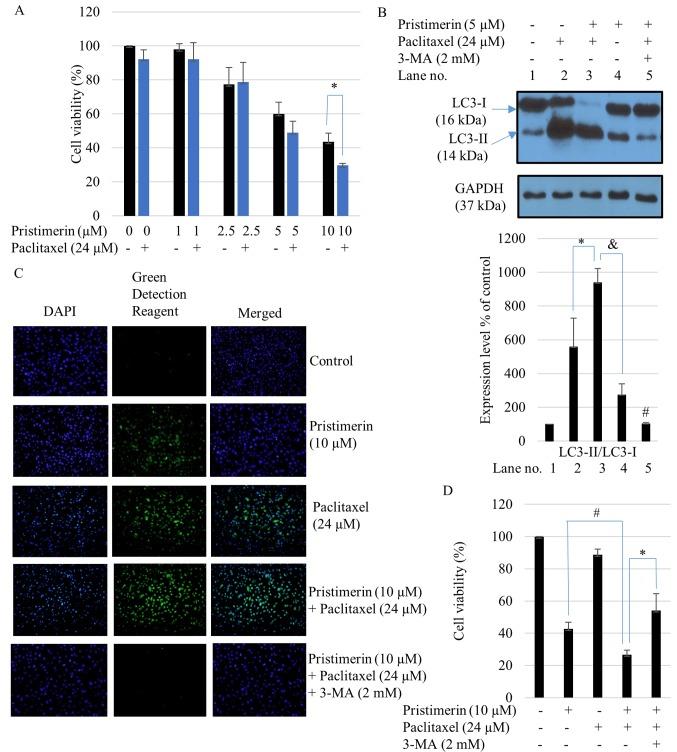
Pristimerin, a quinonemethide triterpenoid, has demonstrated anticancer activity against a number of types of cancer, including breast cancer. However, its mechanism of action remains unclear. The present study investigated the autophagy‑induced anticancer efficacy of pristimerin on MDA‑MB‑231 human breast cancer cells. Pristimerin inhibited the growth of these cells in a concentration‑dependent manner. Treatment with pristimerin dose‑dependently induced an increase of light chain 3B (LC3‑II), whereas autophagy inhibitor 3‑methyladenine (3‑MA) inhibited pristimerin‑induced LC3‑II accumulation and cytotoxic effects. Autophagy was also activated by paclitaxel as observed by an elevated LC3‑II level. Although 24 µM paclitaxel induced autophagy without cytotoxicity, combined with pristimerin it additively induced cell growth inhibition and autophagy induction. Autophagy induction was measured with an autophagy detection kit and LC3‑II levels were monitored by western blot analysis. Treatment with 3‑MA inhibited LC3‑II accumulation and cell death induced by a combination of paclitaxel and pristimerin. Pristimerin and paclitaxel inhibited extracellular signal‑regulated kinase (ERK)1/2/p90RSK signaling, consistent with autophagy indicators, namely p62 degradation and beclin 1 expression. In addition, ERK activator ceramide C6 treatment suppressed the LC3‑II levels induced by a combination of paclitaxel and pristimerin. These results suggested that exposure to pristimerin induced autophagic cell death, whereas a combination treatment of pristimerin and paclitaxel resulted in an additive effect on ERK‑dependent autophagic cell death.

摘要

普瑞司他灵是一种醌甲基三萜类化合物,已证实其对多种类型的癌症具有抗癌活性,包括乳腺癌。然而,其作用机制尚不清楚。本研究探讨了普瑞司他灵对 MDA-MB-231 人乳腺癌细胞的自噬诱导抗癌作用。普瑞司他灵呈浓度依赖性抑制这些细胞的生长。用普瑞司他灵处理可剂量依赖性地增加微管相关蛋白轻链 3B(LC3-II),而自噬抑制剂 3-甲基腺嘌呤(3-MA)抑制普瑞司他灵诱导的 LC3-II 积累和细胞毒性作用。紫杉醇也能激活自噬,如 LC3-II 水平升高所示。尽管 24 μM 紫杉醇诱导自噬而无细胞毒性,但与普瑞司他灵联合使用时,可相加诱导细胞生长抑制和自噬诱导。通过自噬检测试剂盒测量自噬诱导,通过 Western blot 分析监测 LC3-II 水平。用 3-MA 处理抑制了紫杉醇和普瑞司他灵联合作用诱导的 LC3-II 积累和细胞死亡。普瑞司他灵和紫杉醇抑制细胞外信号调节激酶(ERK)1/2/p90RSK 信号转导,与自噬标志物一致,即 p62 降解和 beclin 1 表达。此外,ERK 激活剂神经酰胺 C6 处理抑制了紫杉醇和普瑞司他灵联合作用诱导的 LC3-II 水平。这些结果表明,暴露于普瑞司他灵诱导自噬细胞死亡,而普瑞司他灵和紫杉醇联合治疗导致 ERK 依赖性自噬细胞死亡的相加作用。

https://cdn.ncbi.nlm.nih.gov/pmc/blobs/ef4f/6172393/d1c00ec9a164/MMR-18-05-4281-g00.jpg

文献AI研究员

20分钟写一篇综述,助力文献阅读效率提升50倍。

立即体验

用中文搜PubMed

大模型驱动的PubMed中文搜索引擎

马上搜索

文档翻译

学术文献翻译模型,支持多种主流文档格式。

立即体验