Wu Jiapeng, Hong Yiguo, He Xiang, Jiao Lijing, Wen Xiaomei, Chen Shuai, Chen Guangshi, Li Yiben, Huang Tianzheng, Hu Yaohao, Liu Xiaohan
State Key Laboratory of Tropical Oceanography, South China Sea Institute of Oceanology, Chinese Academy of Sciences, Guangzhou, China.
University of Chinese Academy of Sciences, Beijing, China.
Front Microbiol. 2018 Sep 5;9:2142. doi: 10.3389/fmicb.2018.02142. eCollection 2018.
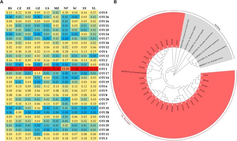
Anaerobic ammonium oxidation (anammox) has been proven to be an important nitrogen removal process in terrestrial ecosystems, particularly paddy soils. However, the contribution of anammox in acidic red soils to nitrogen loss has not been well-documented to date. Here, we investigated the activity, abundance, and distribution of anammox bacteria in red soils collected from nine provinces of Southern China. High-throughput sequencing analysis showed that Brocadia dominates the anammox bacterial community (93.03% of sequence reads). Quantification of the hydrazine synthase gene () and anammox 16S rRNA gene indicated that the abundance of anammox bacteria ranged from 6.20 × 10 to 1.81 × 10 and 4.81 × 10 to 4.54 × 10 copies per gram of dry weight, respectively. Contributions to nitrogen removal by anammox were measured by a N isotope-pairing assay. Anammox rates in red soil ranged from 0.01 to 0.59 nmol N g h, contributing 16.67-53.27% to N production in the studied area, and the total amount of removed nitrogen by anammox was estimated at 2.33 Tg N per year in the natural red soils of southern China. Pearson correlation analyses revealed that the distribution of anammox bacteria significantly correlated with the concentration of nitrate and pH, whereas the abundance and activity of anammox bacteria were significantly influenced by the nitrate and total nitrogen concentrations. Our findings demonstrate that Brocadia dominates anammox bacterial communities in acidic red soils and plays an important role in nitrogen loss of the red soil in Southern China.
厌氧氨氧化已被证明是陆地生态系统,特别是稻田土壤中一种重要的氮去除过程。然而,迄今为止,厌氧氨氧化在酸性红壤中对氮损失的贡献尚未得到充分记录。在此,我们调查了中国南方9个省份采集的红壤中厌氧氨氧化细菌的活性、丰度和分布。高通量测序分析表明,布罗卡德氏菌属在厌氧氨氧化细菌群落中占主导地位(序列读数的93.03%)。对肼合酶基因()和厌氧氨氧化16S rRNA基因的定量分析表明,厌氧氨氧化细菌的丰度分别为每克干重6.20×10至1.81×10以及4.81×10至4.54×10个拷贝。通过N同位素配对试验测定了厌氧氨氧化对氮去除的贡献。红壤中的厌氧氨氧化速率为0.01至0.59 nmol N g h,占研究区域氮产生量的16.67 - 53.27%,据估计,中国南方天然红壤中厌氧氨氧化去除的氮总量为每年2.33 Tg N。Pearson相关性分析表明,厌氧氨氧化细菌的分布与硝酸盐浓度和pH值显著相关,而厌氧氨氧化细菌的丰度和活性受硝酸盐和总氮浓度的显著影响。我们的研究结果表明,布罗卡德氏菌属在酸性红壤的厌氧氨氧化细菌群落中占主导地位,并且在中国南方红壤的氮损失中发挥着重要作用。