Suppr超能文献

在感染过程中,血管活性肠肽在结肠中的水平下降,而外源性 VIP 可保护上皮细胞线粒体免受柠檬酸杆菌感染过程中 IFNγ 和 TNFα 诱导的负面影响。

Colonic levels of vasoactive intestinal peptide decrease during infection and exogenous VIP protects epithelial mitochondria against the negative effects of IFNγ and TNFα induced during Citrobacter rodentium infection.

机构信息

Department of Medical Biochemistry and Cell Biology, Sahlgrenska Academy, University of Gothenburg, Gothenburg, Sweden.

出版信息

PLoS One. 2018 Sep 25;13(9):e0204567. doi: 10.1371/journal.pone.0204567. eCollection 2018.

Abstract

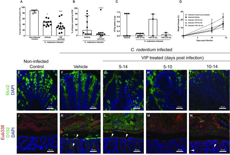
Citrobacter rodentium infection is a model for infection with attaching and effacing pathogens, such as enteropathogenic Escherichia coli. The vasoactive intestinal peptide (VIP) has emerged as an anti-inflammatory agent, documented to inhibit Th1 immune responses and successfully treat animal models of inflammation. VIP is also a mucus secretagogue. Here, we found that colonic levels of VIP decrease during murine C. rodentium infection with a similar time dependency as measurements reflecting mitochondrial function and epithelial integrity. The decrease in VIP appears mainly driven by changes in the cytokine environment, as no changes in VIP levels were detected in infected mice lacking interferon gamma (IFNγ). VIP supplementation alleviated the reduction of activity and levels of mitochondrial respiratory complexes I and IV, mitochondrial phosphorylation capacity, transmembrane potential and ATP generation caused by IFNγ, TNFα and C. rodentium infection, in an in vitro mucosal surface. Similarly, VIP treatment regimens that included the day 5-10 post infection period alleviated decreases in enzyme complexes I and IV, phosphorylation capacity, mitochondrial transmembrane potential and ATP generation as well as increased apoptosis levels during murine infection with C. rodentium. However, VIP treatment failed to alleviate colitis, although there was a tendency to decreased pathogen density in contact with the epithelium and in the spleen. Both in vivo and in vitro, NO generation increased during C. rodentium infection, which was alleviated by VIP. Thus, therapeutic VIP administration to restore the decreased levels during infection had beneficial effects on epithelial cells and their mitochondria, but not on the overall infection outcome.

摘要

柠檬酸杆菌感染是一种附着和消蚀病原体的模型,如肠致病性大肠杆菌。血管活性肠肽(VIP)作为一种抗炎剂出现,被证明能抑制 Th1 免疫反应,并成功治疗炎症动物模型。VIP 也是一种粘液分泌剂。在这里,我们发现 VIP 水平在感染柠檬酸杆菌的小鼠结肠中下降,与反映线粒体功能和上皮完整性的测量结果具有相似的时间依赖性。VIP 的减少主要是由细胞因子环境的变化驱动的,因为在缺乏干扰素γ(IFNγ)的感染小鼠中未检测到 VIP 水平的变化。VIP 补充缓解了 IFNγ、TNFα 和柠檬酸杆菌感染引起的体外粘膜表面线粒体呼吸复合物 I 和 IV、线粒体磷酸化能力、跨膜电位和 ATP 生成的活性和水平的降低。同样,VIP 治疗方案包括感染后第 5-10 天,可缓解柠檬酸杆菌感染小鼠中酶复合物 I 和 IV、磷酸化能力、线粒体跨膜电位和 ATP 生成的降低以及凋亡水平的增加。然而,VIP 治疗未能缓解结肠炎,尽管与上皮接触的病原体密度和脾脏中的病原体密度有降低的趋势。无论是在体内还是体外,柠檬酸杆菌感染期间都会增加 NO 的生成,而 VIP 则可以缓解这种生成。因此,恢复感染期间降低的 VIP 水平的治疗性 VIP 给药对上皮细胞及其线粒体有有益影响,但对整体感染结果没有影响。

https://cdn.ncbi.nlm.nih.gov/pmc/blobs/a95e/6155558/c288862ea5f4/pone.0204567.g001.jpg

文献检索

告别复杂PubMed语法,用中文像聊天一样搜索,搜遍4000万医学文献。AI智能推荐,让科研检索更轻松。

立即免费搜索

文件翻译

保留排版,准确专业,支持PDF/Word/PPT等文件格式,支持 12+语言互译。

免费翻译文档

深度研究

AI帮你快速写综述,25分钟生成高质量综述,智能提取关键信息,辅助科研写作。

立即免费体验