Suppr超能文献

在饥饿和淹没条件下,水稻中组蛋白赖氨酸丁酰化、巴豆酰化和乙酰化的动态变化及功能互作。

Dynamics and functional interplay of histone lysine butyrylation, crotonylation, and acetylation in rice under starvation and submergence.

机构信息

National Key Laboratory of Crop Genetic Improvement, Huazhong Agricultural University, Wuhan, 430070, China.

Jingjie PTM BioLab Co. Ltd, Hangzhou, 310018, China.

出版信息

Genome Biol. 2018 Sep 25;19(1):144. doi: 10.1186/s13059-018-1533-y.

Abstract

BACKGROUND

Histone lysine acylations by short-chain fatty acids are distinct from the widely studied histone lysine acetylation in chromatin, although both modifications are regulated by primary metabolism in mammalian cells. It remains unknown whether and how histone acylation and acetylation interact to regulate gene expression in plants that have distinct regulatory pathways of primary metabolism.

RESULTS

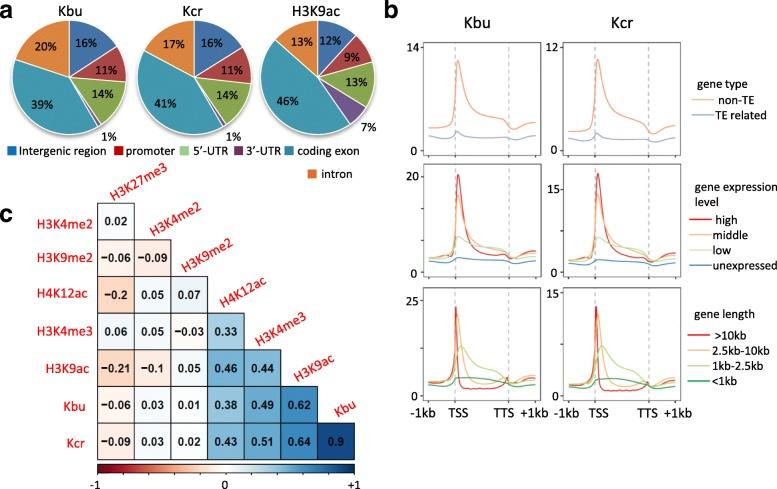
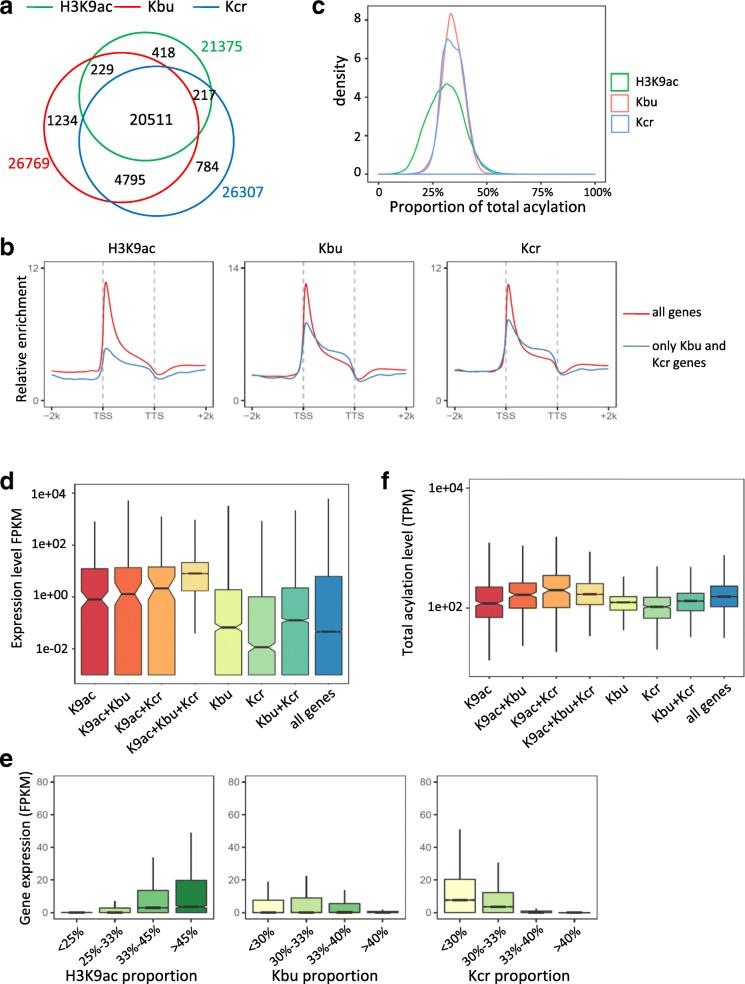
We identify 4 lysine butyrylation (Kbu) sites (H3K14, H4K12, H2BK42, and H2BK134) and 45 crotonylation (Kcr) sites on rice histones by mass spectrometry. Comparative analysis of genome-wide Kbu and Kcr and H3K9ac in combination with RNA sequencing reveals 25,306 genes marked by Kbu and Kcr in rice and more than 95% of H3K9ac-marked genes are marked by both. Kbu and Kcr are enriched at the 5' region of expressed genes. In rice under starvation and submergence, Kbu and Kcr appear to be less dynamic and display changes in different sets of genes compared to H3K9ac. Furthermore, Kbu seems to preferentially poise gene activation by external stresses, rather than internal circadian rhythm which has been shown to be tightly associated with H3K9ac. In addition, we show that rice sirtuin histone deacetylase (SRT2) is involved in the removal of Kcr.

CONCLUSION

Kbu, Kcr, and H3K9ac redundantly mark a large number of active genes but display different responses to external and internal signals. Thus, the proportion of rice histone lysine acetylation and acylation is dynamically regulated by environmental and metabolic cues, which may represent an epigenetic mechanism to fine-tune gene expression for plant adaptation.

摘要

背景

尽管短链脂肪酸介导的组蛋白赖氨酸酰化作用和广泛研究的组蛋白赖氨酸乙酰化作用都受到哺乳动物细胞中初级代谢的调控,但这两种修饰在染色质中的作用是不同的。目前尚不清楚植物中初级代谢的调控途径是否存在以及如何存在组蛋白酰化和乙酰化相互作用来调节基因表达,因为植物具有独特的调控途径。

结果

我们通过质谱法鉴定了水稻组蛋白上的 4 个赖氨酸丁酰化(Kbu)位点(H3K14、H4K12、H2BK42 和 H2BK134)和 45 个巴豆酰化(Kcr)位点。对全基因组范围内的 Kbu 和 Kcr 以及 H3K9ac 的比较分析与 RNA 测序相结合,揭示了水稻中 25306 个由 Kbu 和 Kcr 标记的基因,超过 95%的 H3K9ac 标记基因也被这两种修饰标记。Kbu 和 Kcr 富集在表达基因的 5'区域。在饥饿和淹没胁迫下的水稻中,与 H3K9ac 相比,Kbu 和 Kcr 的动态变化似乎较少,并且在不同的基因集合中发生变化。此外,与 H3K9ac 紧密相关的内部生物钟相比,Kbu 似乎更优先地为外部应激引起的基因激活做好准备。此外,我们还表明,水稻 Sirtuin 组蛋白去乙酰化酶(SRT2)参与了 Kcr 的去除。

结论

Kbu、Kcr 和 H3K9ac 冗余地标记了大量的活性基因,但对外界和内部信号的反应不同。因此,水稻组蛋白赖氨酸乙酰化和酰化的比例受环境和代谢信号的动态调控,这可能代表一种表观遗传机制,用于微调植物适应的基因表达。

https://cdn.ncbi.nlm.nih.gov/pmc/blobs/98c7/6154804/f5aedcffbcc7/13059_2018_1533_Fig1_HTML.jpg

文献AI研究员

20分钟写一篇综述,助力文献阅读效率提升50倍。

立即体验

用中文搜PubMed

大模型驱动的PubMed中文搜索引擎

马上搜索

文档翻译

学术文献翻译模型,支持多种主流文档格式。

立即体验