Suppr超能文献

卵泡抑素样蛋白 5 通过诱导 caspase 依赖性凋亡和调节 Bcl-2 家族蛋白来抑制肝细胞癌的进展。

Follistatin-like protein 5 inhibits hepatocellular carcinoma progression by inducing caspase-dependent apoptosis and regulating Bcl-2 family proteins.

机构信息

State Key Laboratory of Biotherapy and Cancer Center/Collaborative Innovation Center of Biotherapy, West China Hospital, Sichuan University, Chengdu, Sichuan, China.

Department of Biochemistry, Faculty of Basic Medicine, Chongqing Three Gorges Medical College, Wanzhou, Chongqing, China.

出版信息

J Cell Mol Med. 2018 Dec;22(12):6190-6201. doi: 10.1111/jcmm.13906. Epub 2018 Sep 25.

Abstract

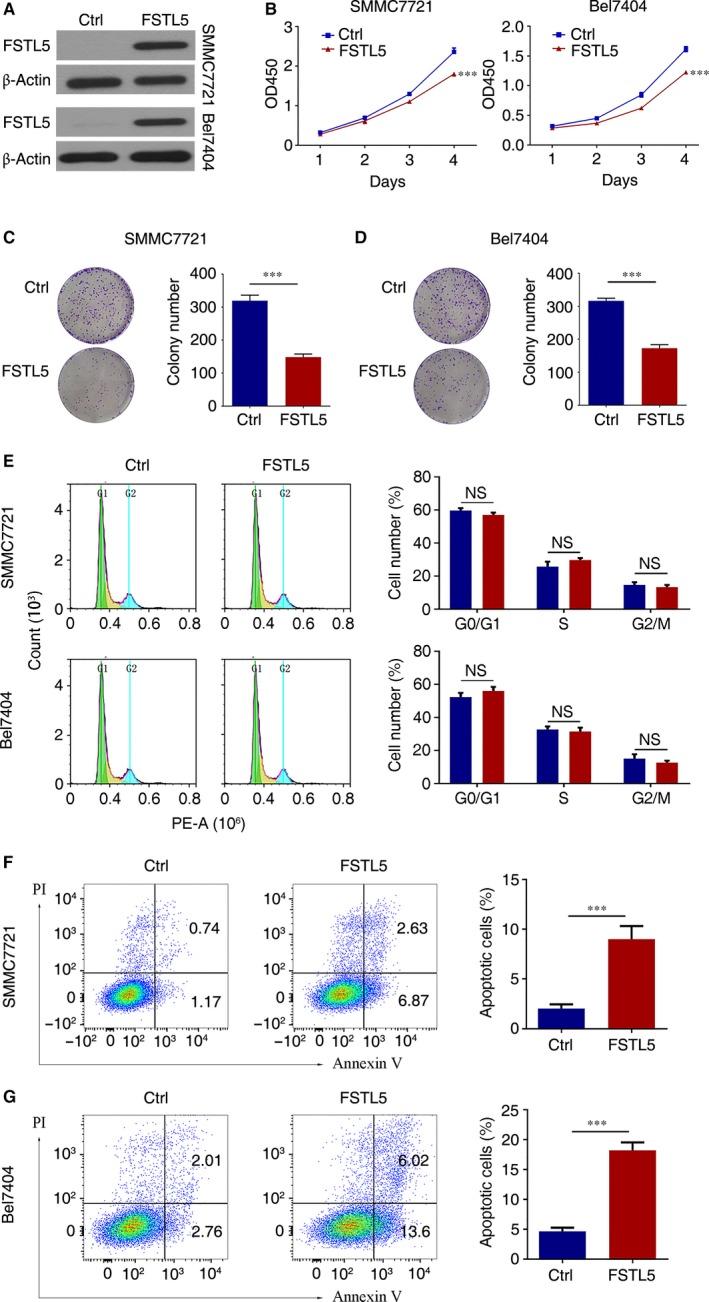
Hepatocellular carcinoma (HCC) is one of the most common and deadly malignant tumors in the world, especially in China. Follistatin-like protein 5 (FSTL5) is a member of the FSTL family, which is involved in cell proliferation, migration, differentiation, and embryo development. We aimed to investigate the function and underlying mechanism of FSTL5 in HCC. FSTL5 expression was determined by immunohistochemistry staining in a liver cancer tissue microarray (TMA) and the correlation between FSTL5 and the prognosis of HCC patients was analysed. Further proliferation assay, colony formation assay, flow cytometry, and xenograft tumor model were performed to investigate the bioeffects of FSTL5 in HCC in vitro and in vivo. We found that FSTL5 expression was downregulated in HCC tissues and positively correlated with the prognosis of patients with HCC at tumor node metastasis stage I/II. Overexpression of FSTL5 efficiently impaired HCC growth both in vivo and in vitro with an exogenous manner. Mechanistic investigation demonstrated that FSTL5 promoted HCC cell apoptosis in a caspase-dependent manner and regulated Bcl-2 family proteins. These results indicate that FSTL5 may be a potential novel target for HCC treatment, and a biomarker for tumor prognosis.

摘要

肝细胞癌(HCC)是世界上最常见和最致命的恶性肿瘤之一,尤其是在中国。卵泡抑素样蛋白 5(FSTL5)是 FSTL 家族的一员,参与细胞增殖、迁移、分化和胚胎发育。我们旨在研究 FSTL5 在 HCC 中的功能和潜在机制。通过肝癌组织微阵列(TMA)的免疫组织化学染色确定 FSTL5 的表达,并分析 FSTL5 与 HCC 患者预后的相关性。进一步进行增殖试验、集落形成试验、流式细胞术和异种移植肿瘤模型,以研究 FSTL5 在 HCC 中的体外和体内生物效应。我们发现 FSTL5 在 HCC 组织中表达下调,并且与 HCC 患者肿瘤淋巴结转移分期 I/II 时的预后呈正相关。FSTL5 的过表达以体外和体外的外源性方式有效地损害 HCC 的生长。机制研究表明,FSTL5 以半胱天冬酶依赖性方式促进 HCC 细胞凋亡,并调节 Bcl-2 家族蛋白。这些结果表明,FSTL5 可能是 HCC 治疗的一个潜在新靶点,也是肿瘤预后的一个生物标志物。

https://cdn.ncbi.nlm.nih.gov/pmc/blobs/b924/6237577/dd010820d490/JCMM-22-6190-g001.jpg

文献AI研究员

20分钟写一篇综述,助力文献阅读效率提升50倍。

立即体验

用中文搜PubMed

大模型驱动的PubMed中文搜索引擎

马上搜索

文档翻译

学术文献翻译模型,支持多种主流文档格式。

立即体验