Suppr超能文献

新型基因治疗构建体实现脑源性神经营养因子/原肌球蛋白相关激酶受体-B 信号的持续增强,对视网膜神经节细胞起到神经保护作用。

Neuroprotection of retinal ganglion cells by a novel gene therapy construct that achieves sustained enhancement of brain-derived neurotrophic factor/tropomyosin-related kinase receptor-B signaling.

机构信息

John van Geest Centre for Brain Repair, Department of Clinical Neurosciences, University of Cambridge, Cambridge, UK.

Quethera Ltd, Babraham Research Campus, Cambridge, UK.

出版信息

Cell Death Dis. 2018 Sep 26;9(10):1007. doi: 10.1038/s41419-018-1041-8.

Abstract

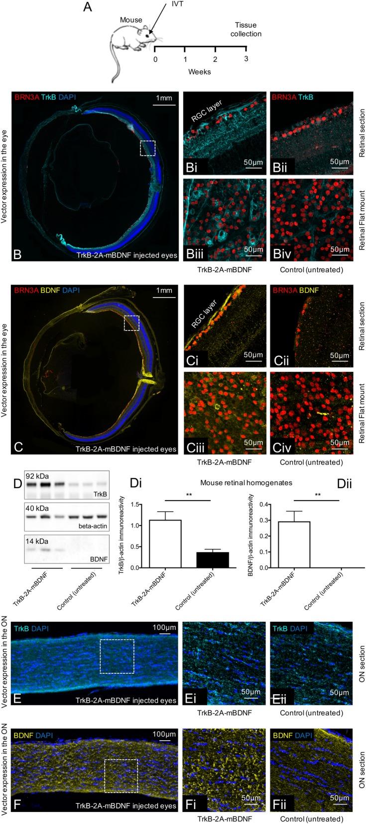
Previous studies have demonstrated that intravitreal delivery of brain-derived neurotrophic factor (BDNF) by injection of recombinant protein or by gene therapy can alleviate retinal ganglion cell (RGC) loss after optic nerve injury. BDNF gene therapy can improve RGC survival in experimental models of glaucoma, the leading cause of irreversible blindness worldwide. However, the therapeutic efficacy of BDNF supplementation alone is time limited at least in part due to BDNF receptor downregulation. Tropomyosin-related receptor kinase-B (TrkB) downregulation has been reported in many neurological diseases including glaucoma, potentially limiting the effect of sustained or repeated BDNF delivery.Here, we characterize a novel adeno-associated virus (AAV) gene therapy (AAV2 TrkB-2A-mBDNF) that not only increases BDNF production but also improves long-term neuroprotective signaling by increasing expression of the BDNF receptor (TrkB) within the inner retina. This approach leads to significant and sustained elevation of survival signaling pathways ERK and AKT within RGCs over 6 months and avoids the receptor downregulation which we observe with treatment with AAV2 BDNF alone. We validate the neuroprotective efficacy of AAV2 TrkB-2A-mBDNF in a mouse model of optic nerve injury, where it outperforms conventional AAV2 BDNF or AAV2 TrkB therapy, before showing powerful proof of concept neuroprotection of RGCs and axons in a rat model of chronic intraocular pressure (IOP) elevation. We also show that there are no adverse effects of the vector on retinal structure or function as assessed by histology and electroretinography in young or aged animals. Further studies are underway to explore the potential of this vector as a candidate for progression into clinical studies to protect RGCs in patients with glaucoma and progressive visual loss despite conventional IOP-lowering treatment.

摘要

先前的研究表明,通过注射重组蛋白或基因治疗将脑源性神经营养因子 (BDNF) 递送至眼内,可以减轻视神经损伤后视网膜神经节细胞 (RGC) 的损失。BDNF 基因治疗可以改善实验性青光眼模型中的 RGC 存活,青光眼是全球导致不可逆失明的主要原因。然而,BDNF 补充的治疗效果至少在部分情况下是有限的,这是由于 BDNF 受体下调所致。在包括青光眼在内的许多神经疾病中,已经报道了 Tropomyosin-related receptor kinase-B (TrkB) 的下调,这可能限制了持续或重复 BDNF 递送的效果。在这里,我们描述了一种新型腺相关病毒 (AAV) 基因治疗 (AAV2 TrkB-2A-mBDNF),它不仅增加了 BDNF 的产生,而且通过增加内视网膜中 BDNF 受体 (TrkB) 的表达,改善了长期的神经保护信号。这种方法导致 RGC 中存活信号通路 ERK 和 AKT 的显著和持续升高,超过 6 个月,并避免了我们观察到的单独用 AAV2 BDNF 治疗时的受体下调。我们在视神经损伤的小鼠模型中验证了 AAV2 TrkB-2A-mBDNF 的神经保护功效,它优于传统的 AAV2 BDNF 或 AAV2 TrkB 治疗,然后在慢性眼压升高的大鼠模型中显示了强大的概念验证神经保护 RGC 和轴突。我们还表明,该载体对年轻或老年动物的视网膜结构或功能没有不良影响,可通过组织学和视网膜电图评估。进一步的研究正在进行中,以探索该载体作为候选药物的潜力,以保护青光眼和尽管进行了传统的眼压降低治疗但仍有进行性视力丧失的患者的 RGC。

https://cdn.ncbi.nlm.nih.gov/pmc/blobs/5a84/6158290/0c5f5e4f107f/41419_2018_1041_Fig1_HTML.jpg

文献检索

告别复杂PubMed语法,用中文像聊天一样搜索,搜遍4000万医学文献。AI智能推荐,让科研检索更轻松。

立即免费搜索

文件翻译

保留排版,准确专业,支持PDF/Word/PPT等文件格式,支持 12+语言互译。

免费翻译文档

深度研究

AI帮你快速写综述,25分钟生成高质量综述,智能提取关键信息,辅助科研写作。

立即免费体验