Suppr超能文献

基于单细胞 RNA-Seq 分析的人脂肪来源 MYC KLF4 GMNN 干细胞生成功能性肝细胞。

Generation of Functional Hepatocytes from Human Adipose-Derived MYC KLF4 GMNN Stem Cells Analyzed by Single-Cell RNA-Seq Profiling.

机构信息

Institute of Basic Medical Sciences Chinese Academy of Medical Sciences, School of Basic Medicine Peking Union Medical College, Peking Union Medical College Hospital, Center of Excellence in Tissue Engineering Chinese Academy of Medical Sciences, Beijing Key Laboratory (No.BZO381), Beijing, People's Republic of China.

Biodynamic Optical Imaging Center, School of Life Sciences, Peking University, Beijing, People's Republic of China.

出版信息

Stem Cells Transl Med. 2018 Nov;7(11):792-805. doi: 10.1002/sctm.17-0273. Epub 2018 Sep 11.

Abstract

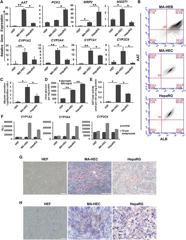
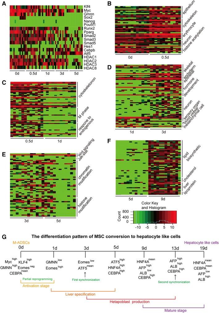
Cell transplantation holds considerable promise for end-stage liver diseases but identifying a suitable, transplantable cell type has been problematic. Here, we describe a novel type of mesenchymal stem cells (MSCs) from human adipose tissue. These cells are different from previously reported MSCs, they are in the euchromatin state with epigenetic multipotency, and express pluripotent markers MYC, KLF4, and GMNN. Most of the genes associated with germ layer specification are modified by H3K4me3 or co-modified by H3K4me3 and H3K27me3. We named this new type of MSCs as adult multipotent adipose-derived stem cells (M-ADSCs). Using a four-step nonviral system, M-ADSCs can be efficiently Induced into hepatocyte like cells with expression of hepatocyte markers, drug metabolizing enzymes and transporters, and the other basic functional properties including albumin (ALB) secretion, glycogen storage, detoxification, low-density lipoprotein intake, and lipids accumulation. In vivo both M-ADSCs-derived hepatoblasts and hepatocytes could form vascularized liver-like tissue, secrete ALB and express metabolic enzymes. Single-cell RNA-seq was used to investigate the important stages in this conversion. M-ADSCs could be converted to a functionally multipotent state during the preinduction stage without undergoing reprogramming process. Our findings provide important insights into mechanisms underlying cell development and conversion. Stem Cells Translational Medicine 2018;7:792-805.

摘要

细胞移植为终末期肝病提供了很大的希望,但寻找合适的可移植细胞类型一直存在问题。在这里,我们描述了一种新型的源自人脂肪组织的间充质干细胞(MSCs)。这些细胞与以前报道的 MSCs 不同,它们处于常染色质状态,具有表观遗传多能性,并表达多能性标记物 MYC、KLF4 和 GMNN。与胚层特化相关的大多数基因都被 H3K4me3 修饰,或者被 H3K4me3 和 H3K27me3 共同修饰。我们将这种新型 MSCs 命名为成体多能脂肪源性干细胞(M-ADSCs)。使用四步非病毒系统,M-ADSCs 可以高效地诱导为具有肝细胞标记物、药物代谢酶和转运体表达的肝细胞样细胞,以及其他基本功能特性,包括白蛋白(ALB)分泌、糖原储存、解毒、低密度脂蛋白摄取和脂质积累。在体内,M-ADSCs 衍生的肝母细胞和肝细胞都可以形成血管化的肝样组织,分泌 ALB 并表达代谢酶。单细胞 RNA-seq 被用于研究这种转化过程中的重要阶段。在诱导前阶段,M-ADSCs 可以在不经历重编程过程的情况下转化为具有功能多能性的状态。我们的研究结果为细胞发育和转化的机制提供了重要的见解。Stem Cells Translational Medicine 2018;7:792-805.

https://cdn.ncbi.nlm.nih.gov/pmc/blobs/7939/6216430/6829a4a65fd8/SCT3-7-792-g001.jpg

文献AI研究员

20分钟写一篇综述,助力文献阅读效率提升50倍。

立即体验

用中文搜PubMed

大模型驱动的PubMed中文搜索引擎

马上搜索

文档翻译

学术文献翻译模型,支持多种主流文档格式。

立即体验