Suppr超能文献

细胞周期抑制剂 Cdkn1c 的细胞定位控制成年骨骼肌干细胞的生长停滞。

Cellular localization of the cell cycle inhibitor Cdkn1c controls growth arrest of adult skeletal muscle stem cells.

机构信息

Inserm, IMRB U955-E10, F-94010, Créteil, France.

Ecole Nationale Veterinaire d'Alfort, Faculté de medecine, F-94000, Université Paris-Est Creteil, Maison Alfort, France.

出版信息

Elife. 2018 Oct 4;7:e33337. doi: 10.7554/eLife.33337.

Abstract

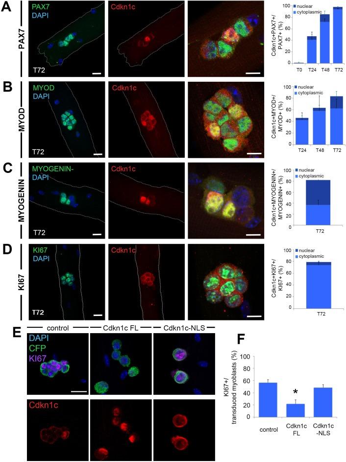
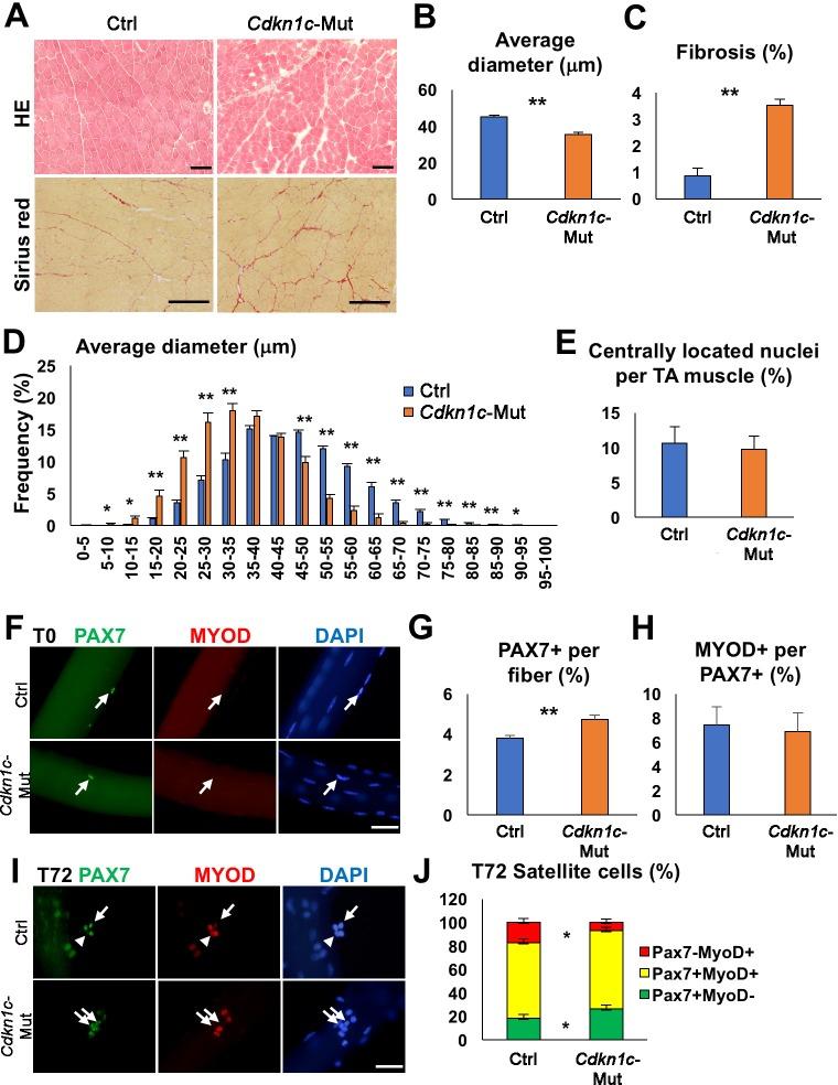
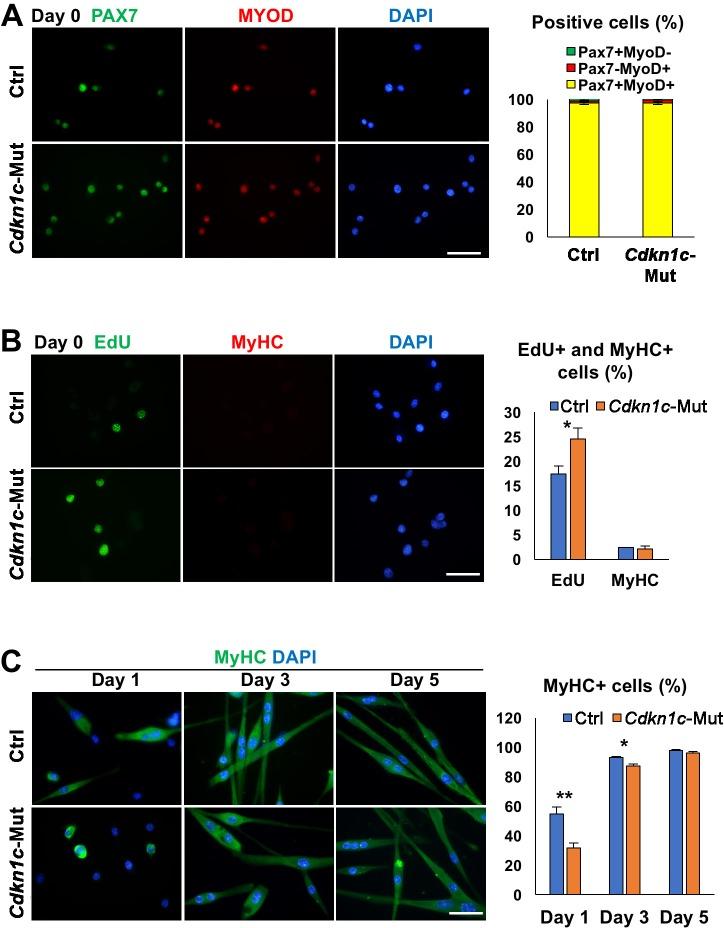
Adult skeletal muscle maintenance and regeneration depend on efficient muscle stem cell (MuSC) functions. The mechanisms coordinating cell cycle with activation, renewal, and differentiation of MuSCs remain poorly understood. Here, we investigated how adult MuSCs are regulated by (p57), a cyclin-dependent kinase inhibitor, using mouse molecular genetics. In the absence of , skeletal muscle repair is severely impaired after injury. We show that is not expressed in quiescent MuSCs, while being induced in activated and proliferating myoblasts and maintained in differentiating myogenic cells. In agreement, isolated -deficient primary myoblasts display differentiation defects and increased proliferation. We further show that the subcellular localization of is dynamic; while is initially localized to the cytoplasm of activated/proliferating myoblasts, progressive nuclear translocation leads to growth arrest during differentiation. We propose that activity is restricted to differentiating myoblasts by regulated cyto-nuclear relocalization, coordinating the balance between proliferation and growth arrest.

摘要

成体骨骼肌的维持和再生依赖于有效的肌肉干细胞(MuSC)功能。细胞周期与 MuSCs 的激活、更新和分化之间的协调机制仍知之甚少。在这里,我们使用小鼠分子遗传学研究了 (p57)如何调节成体 MuSCs,p57 是一种细胞周期蛋白依赖性激酶抑制剂。在没有 的情况下,骨骼肌肉损伤后的修复受到严重损害。我们表明,在静止的 MuSCs 中不表达 ,而在激活和增殖的成肌细胞中被诱导,并在分化的成肌细胞中维持。一致地,分离的 - 缺陷原代成肌细胞显示出分化缺陷和增殖增加。我们进一步表明, 的亚细胞定位是动态的;虽然 最初定位于激活/增殖的成肌细胞的细胞质中,但逐渐核转位导致分化过程中的生长停滞。我们提出,通过调节的胞质-核再定位,将 活性限制在分化的成肌细胞中,协调增殖和生长停滞之间的平衡。

https://cdn.ncbi.nlm.nih.gov/pmc/blobs/c609/6172026/736ae6d8e53d/elife-33337-fig1.jpg

文献检索

告别复杂PubMed语法,用中文像聊天一样搜索,搜遍4000万医学文献。AI智能推荐,让科研检索更轻松。

立即免费搜索

文件翻译

保留排版,准确专业,支持PDF/Word/PPT等文件格式,支持 12+语言互译。

免费翻译文档

深度研究

AI帮你快速写综述,25分钟生成高质量综述,智能提取关键信息,辅助科研写作。

立即免费体验