Australian Centre for Ecogenomics, School of Chemistry and Molecular Biosciences, The University of Queensland, Brisbane, Queensland, Australia.
Dermatology Research Centre, The University of Queensland, Brisbane, Queensland, Australia.
mBio. 2018 Oct 9;9(5):e01432-18. doi: 10.1128/mBio.01432-18.
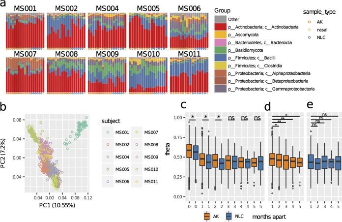
Cutaneous squamous cell carcinoma (SCC) is the second-most-common cancer in Australia. The majority of SCCs progress from premalignant actinic keratosis (AK) lesions that form on chronically sun-exposed skin. The role of skin microbiota in this progression is not well understood; therefore, we performed a longitudinal microbiome analysis of AKs and SCCs using a cohort of 13 SCC-prone immunocompetent men. The majority of variability in microbial profiles was attributable to subject, followed by time and lesion type. and organisms were relatively more abundant in nonlesional photodamaged skin than in AKs and SCCs. was most commonly associated with lesional skin, in particular, sequences most closely related to Of 11 -like operational taxonomic units (OTUs), six were significantly associated with SCC lesions across seven subjects, suggesting their specific involvement with AK-to-SCC progression. If a causative link exists between certain -like OTUs and SCC etiology, therapeutic approaches specifically targeting these bacteria could be used to reduce SCC. Actinic keratosis (AK) and cutaneous squamous cell carcinoma (SCC) are two of the most common dermatologic conditions in Western countries and cause substantial morbidity worldwide. The role of human papillomaviruses under these conditions has been well studied yet remains inconclusive. One PCR-based study has investigated bacteria in the etiology of these conditions; however, no study has investigated the microbiomes of AK and SCC more broadly. We longitudinally profiled the microbiomes of 112 AK lesions, profiled cross sections of 32 spontaneously arising SCC lesions, and compared these to matching nonlesional photodamaged control skin sites. We identified commonly occurring strains of and at higher relative abundances on nonlesional skin than in AK and SCC lesions, and strains of were relatively more abundant in lesional than nonlesional skin. These findings may aid in the prevention of SCC.
皮肤鳞状细胞癌(SCC)是澳大利亚第二常见的癌症。大多数 SCC 是从慢性暴露于阳光下的皮肤形成的癌前光化性角化病(AK)病变发展而来的。皮肤微生物群在这一进展中的作用尚未得到很好的理解;因此,我们对 13 名易患 SCC 的免疫功能正常的男性进行了一项 AK 和 SCC 的纵向微生物组分析。微生物谱的大多数变异性归因于受试者,其次是时间和病变类型。与非病变性光损伤皮肤相比,AK 和 SCC 中相对更多的 和 生物体。 与病变皮肤最密切相关,特别是与 AK 和 SCC 相关的最密切相关的序列。在 11 个类似的操作分类单位(OTU)中,有 6 个与 7 名受试者的 SCC 病变显著相关,表明它们与 AK 向 SCC 进展的具体关系。如果某些类似的 OTU 与 SCC 病因之间存在因果关系,那么专门针对这些细菌的治疗方法可能被用于减少 SCC 的发生。光化性角化病(AK)和皮肤鳞状细胞癌(SCC)是西方国家最常见的两种皮肤病,在全球范围内造成了大量的发病率。在这些情况下,人乳头瘤病毒的作用已经得到了很好的研究,但仍然没有定论。一项基于 PCR 的研究调查了这些情况下细菌的作用;然而,没有研究更广泛地研究 AK 和 SCC 的微生物组。我们对 112 个 AK 病变进行了纵向微生物组分析,对 32 个自发出现的 SCC 病变进行了横断面分析,并将这些结果与匹配的非病变性光损伤对照皮肤部位进行了比较。我们发现,在非病变性皮肤中, 和 常见菌株的相对丰度高于 AK 和 SCC 病变,而在病变性皮肤中, 菌株的相对丰度高于非病变性皮肤。这些发现可能有助于预防 SCC。