Institute for Immunology and Infection Research, School of Biological Sciences, University of Edinburgh, Edinburgh, United Kingdom.
PLoS Negl Trop Dis. 2018 Oct 11;12(10):e0006863. doi: 10.1371/journal.pntd.0006863. eCollection 2018 Oct.
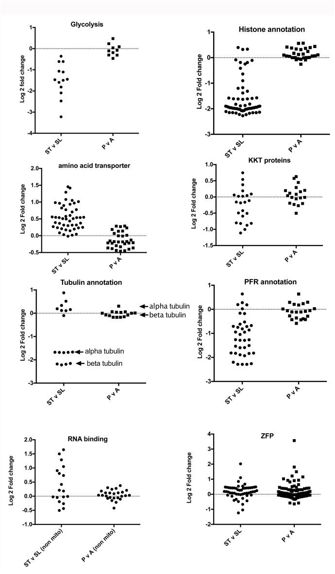
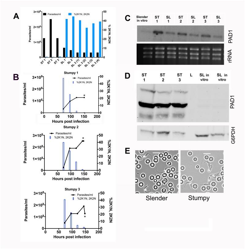
In the bloodstream of mammalian hosts Trypanosoma brucei undergoes well-characterised density-dependent growth control and developmental adaptation for transmission. This involves the differentiation from proliferative, morphologically 'slender' forms to quiescent 'stumpy' forms that preferentially infect the tsetse fly vector. Another important livestock trypanosome, Trypanosoma congolense, also undergoes density-dependent cell-cycle arrest although this is not linked to obvious morphological transformation. Here we have compared the gene expression profile of T. brucei and T. congolense during the ascending phase of the parasitaemia and at peak parasitaemia in mice, analysing species and developmental differences between proliferating and cell-cycle arrested forms. Despite underlying conservation of their quorum sensing signalling pathway, each species exhibits distinct profiles of gene regulation when analysed by orthogroup and cell surface phylome profiling. This analysis of peak parasitaemia T. congolense provides the first molecular signatures of potential developmental competence, assisting life cycle developmental studies in these important livestock parasites. Furthermore, comparison with T. brucei identifies candidate molecules from each species that may be important for their survival in the mammalian host, transmission or distinct tropism in the tsetse vector.
在哺乳动物宿主体内的血流中,布氏锥虫经历了特征明显的密度依赖性生长控制和发育适应,以进行传播。这涉及从增殖性、形态上“细长”的形式到休眠的“短粗”形式的分化,后者优先感染采采蝇媒介。另一种重要的家畜锥虫,刚果锥虫,也经历密度依赖性的细胞周期停滞,尽管这与明显的形态转化无关。在这里,我们比较了在上升阶段的寄生虫血症和在小鼠中的寄生虫血症峰值时,布氏锥虫和刚果锥虫的基因表达谱,分析了增殖和细胞周期停滞形式之间的物种和发育差异。尽管它们的群体感应信号通路存在潜在的保守性,但每个物种在通过同源基因群和细胞表面 phylome 分析时表现出不同的基因调控谱。对峰值寄生虫血症的刚果锥虫的分析提供了潜在发育能力的第一个分子特征,有助于这些重要的家畜寄生虫的生命周期发育研究。此外,与布氏锥虫的比较确定了每个物种的候选分子,这些分子可能对它们在哺乳动物宿主中的生存、传播或在采采蝇媒介中的独特嗜性很重要。