Institute of Molecular Biology, Academia Sinica, Taipei, Taiwan, Republic of China.
Institute of Biotechnology, College of Bio-Resources and Agriculture, National Taiwan University, Taipei, Taiwan, Republic of China.
Elife. 2018 Oct 12;7:e38080. doi: 10.7554/eLife.38080.
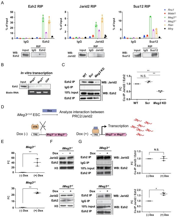
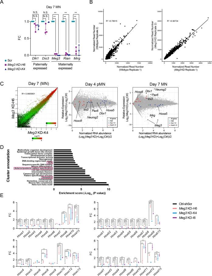
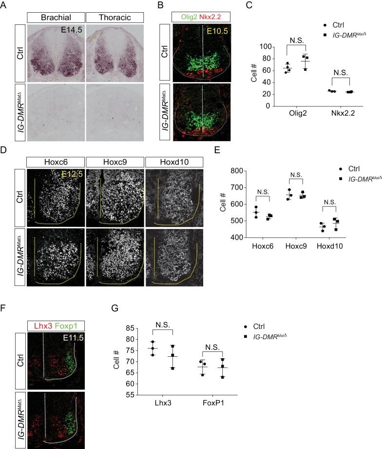
The mammalian imprinted locus produces multiple long non-coding RNAs (lncRNAs) from the maternally inherited allele, including (i.e., ) in the mammalian genome. Although this locus has well-characterized functions in stem cell and tumor contexts, its role during neural development is unknown. By profiling cell types at each stage of embryonic stem cell-derived motor neurons (ESC~MNs) that recapitulate spinal cord development, we uncovered that lncRNAs expressed from the locus are predominantly and gradually enriched in rostral motor neurons (MNs). Mechanistically, and other locus-derived lncRNAs facilitate Ezh2/Jarid2 interactions. Loss of these lncRNAs compromises the H3K27me3 landscape, leading to aberrant expression of progenitor and caudal genes in postmitotic MNs. Our data thus illustrate that these lncRNAs in the locus, particularly , play a critical role in maintaining postmitotic MN cell fate by repressing progenitor genes and they shape MN subtype identity by regulating genes.
哺乳动物印记基因座从母本遗传等位基因产生多种长非编码 RNA(lncRNA),包括哺乳动物基因组中的 (即 )。尽管该基因座在干细胞和肿瘤环境中具有特征明确的功能,但在神经发育过程中的作用尚不清楚。通过对胚胎干细胞衍生的运动神经元(ESC~MNs)各个阶段的细胞类型进行分析,这些神经元能够重现脊髓发育,我们发现来自 基因座的 lncRNA 主要且逐渐富集在头侧运动神经元(MNs)中。从机制上讲, 和其他 基因座衍生的 lncRNA 促进了 Ezh2/Jarid2 的相互作用。这些 lncRNA 的缺失会破坏 H3K27me3 景观,导致有丝分裂后 MN 中祖细胞和尾部 基因的异常表达。因此,我们的数据表明, 基因座中的这些 lncRNA,特别是 ,通过抑制祖细胞基因在维持有丝分裂后 MN 细胞命运方面发挥着关键作用,它们通过调节 基因来塑造 MN 亚型的身份。