Luo Fengtao, Xie Yangli, Wang Zuqiang, Huang Junlan, Tan Qiaoyan, Sun Xianding, Li Fangfang, Li Can, Liu Mi, Zhang Dali, Xu Meng, Su Nan, Ni Zhenhong, Jiang Wanling, Chang Jinhong, Chen Hangang, Chen Shuai, Xu Xiaoling, Deng Chuxia, Wang Zhugang, Du Xiaolan, Chen Lin
Laboratory for the Rehabilitation of Traumatic Injuries, Center of Bone Metabolism and Repair, State Key Laboratory of Trauma, Burns and Combined Injury, Trauma Center, Research Institute of Surgery, Daping Hospital, Third Military Medical University, Chongqing 400042, China.
Faculty of Health Sciences, University of Macau, Macau SAR, China.
Mol Ther Nucleic Acids. 2018 Dec 7;13:291-302. doi: 10.1016/j.omtn.2018.09.012. Epub 2018 Sep 22.
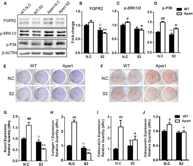
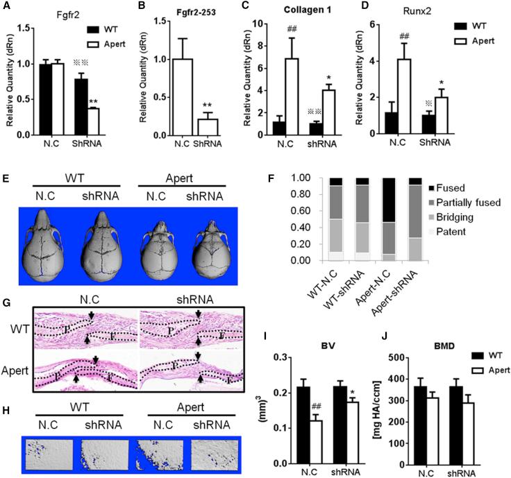
Apert syndrome (AS), the most severe form of craniosynostosis, is caused by missense mutations including Pro253Arg(P253R) of fibroblast growth factor receptor 2 (FGFR2), which leads to enhanced FGF/FGFR2-signaling activity. Surgical correction of the deformed skull is the typical treatment for AS. Because of constant maldevelopment of sutures, the corrective surgery is often executed several times, resulting in increased patient challenge and complications. Biological therapies targeting the signaling of mutant FGFR2 allele, in combination with surgery, may bring better outcome. Here we screened and found a small interfering RNA (siRNA) specifically targeting the Fgfr2-P253R allele, and we revealed that it inhibited osteoblastic differentiation and matrix mineralization by reducing the signaling of ERK1/2 and P38 in cultured primary calvarial cells and calvarial explants from Apert mice (Fgfr2). Furthermore, AAV9 carrying short hairpin RNA (shRNA) (AAV9-Fgfr2-shRNA) against mutant Fgfr2 was delivered to the skulls of AS mice. Results demonstrate that AAV9-Fgfr2-shRNA attenuated the premature closure of coronal suture and the decreased calvarial bone volume of AS mice. Our study provides a novel practical biological approach, which will, in combination with other therapies, including surgeries, help treat patients with AS while providing experimental clues for the biological therapies of other genetic skeletal diseases.
阿佩尔综合征(AS)是颅缝早闭最严重的形式,由错义突变引起,包括成纤维细胞生长因子受体2(FGFR2)的Pro253Arg(P253R)突变,这导致FGF/FGFR2信号活性增强。对变形颅骨进行手术矫正是AS的典型治疗方法。由于缝线持续发育不良,矫正手术通常需要进行多次,这增加了患者的挑战和并发症。针对突变FGFR2等位基因信号的生物疗法与手术相结合,可能会带来更好的治疗效果。在此,我们筛选并发现了一种特异性靶向Fgfr2 - P253R等位基因的小干扰RNA(siRNA),并且我们揭示了它通过降低培养的原代颅骨细胞和成骨细胞外植体中ERK1/2和P38的信号传导,抑制成骨细胞分化和基质矿化,这些原代颅骨细胞和成骨细胞外植体来自阿佩尔小鼠(Fgfr2)。此外,携带针对突变Fgfr2的短发夹RNA(shRNA)的腺相关病毒9(AAV9 - Fgfr2 - shRNA)被递送至AS小鼠的颅骨。结果表明,AAV9 - Fgfr2 - shRNA减轻了AS小鼠冠状缝的过早闭合和颅骨骨量的减少。我们的研究提供了一种新的实用生物学方法,该方法将与包括手术在内的其他疗法相结合,有助于治疗AS患者,同时为其他遗传性骨骼疾病的生物疗法提供实验线索。