• 文献检索
  • 文档翻译
  • 深度研究
  • 学术资讯
  • Suppr Zotero 插件Zotero 插件
  • 邀请有礼
  • 套餐&价格
  • 历史记录
应用&插件
Suppr Zotero 插件Zotero 插件浏览器插件Mac 客户端Windows 客户端微信小程序
定价
高级版会员购买积分包购买API积分包
服务
文献检索文档翻译深度研究API 文档MCP 服务
关于我们
关于 Suppr公司介绍联系我们用户协议隐私条款
关注我们

Suppr 超能文献

核心技术专利:CN118964589B侵权必究
粤ICP备2023148730 号-1Suppr @ 2026

文献检索

告别复杂PubMed语法,用中文像聊天一样搜索,搜遍4000万医学文献。AI智能推荐,让科研检索更轻松。

立即免费搜索

文件翻译

保留排版,准确专业,支持PDF/Word/PPT等文件格式,支持 12+语言互译。

免费翻译文档

深度研究

AI帮你快速写综述,25分钟生成高质量综述,智能提取关键信息,辅助科研写作。

立即免费体验

YLT-11,一种新型的 PLK4 抑制剂,通过诱导失调的中心粒复制和有丝分裂缺陷来抑制人乳腺癌的生长。

YLT-11, a novel PLK4 inhibitor, inhibits human breast cancer growth via inducing maladjusted centriole duplication and mitotic defect.

机构信息

Lab of Medicinal Chemistry, State Key Laboratory of Biotherapy and Cancer Center, West China Hospital, Sichuan University and Collaborative Innovation Center for Biotherapy, 610041, Chengdu, China.

出版信息

Cell Death Dis. 2018 Oct 18;9(11):1066. doi: 10.1038/s41419-018-1071-2.

DOI:10.1038/s41419-018-1071-2
PMID:30337519
原文链接:https://pmc.ncbi.nlm.nih.gov/articles/PMC6194023/
Abstract

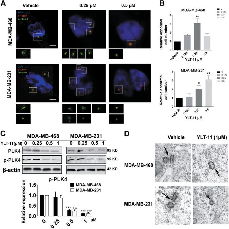
Polo-like kinase 4 (PLK4) is indispensable for precise control of centriole duplication. Abnormal expression of PLK4 has been reported in many human cancers, and inhibition of PLK4 activity results in their mitotic arrest and apoptosis. Therefore, PLK4 may be a valid therapeutic target for antitumor therapy. However, clinically available small-molecule inhibitors targeting PLK4 are deficient and their underlying mechanisms still remain not fully clear. Herein, the effects of YLT-11 on breast cancer cells and the associated mechanism were investigated. In vitro, YLT-11 exhibited significant antiproliferation activities against breast cancer cells. Meanwhile, cells treated with YLT-11 exhibited effects consistent with PLK4 kinase inhibition, including dysregulated centriole duplication and mitotic defects, sequentially making tumor cells more vulnerable to chemotherapy. Furthermore, YLT-11 could strongly regulate downstream factors of PLK4, which was involved in cell cycle regulation, ultimately inducing apoptosis of breast cancer cell. In vivo, oral administration of YLT-11 significantly suppressed the tumor growth in human breast cancer xenograft models at doses that are well tolerated. In summary, the preclinical data show that YLT-11 could be a promising candidate drug for breast tumor therapy.

摘要

丝氨酸/苏氨酸蛋白激酶 4(PLK4)对于中心体复制的精确控制是必不可少的。已经在许多人类癌症中报道了 PLK4 的异常表达,并且抑制 PLK4 的活性会导致它们的有丝分裂停滞和细胞凋亡。因此,PLK4 可能是抗肿瘤治疗的有效治疗靶点。然而,临床上可用的针对 PLK4 的小分子抑制剂是缺乏的,其潜在的机制仍不完全清楚。本文研究了 YLT-11 对乳腺癌细胞的作用及其相关机制。在体外,YLT-11 对乳腺癌细胞表现出显著的增殖抑制活性。同时,用 YLT-11 处理的细胞表现出与 PLK4 激酶抑制一致的作用,包括中心体复制失调和有丝分裂缺陷,从而使肿瘤细胞更容易受到化疗的影响。此外,YLT-11 可以强烈调节 PLK4 的下游因子,这些因子参与细胞周期调控,最终诱导乳腺癌细胞凋亡。在体内,YLT-11 在可耐受的剂量下,通过口服给药显著抑制人乳腺癌异种移植模型中的肿瘤生长。总之,临床前数据表明,YLT-11 可能是一种有前途的用于治疗乳腺癌的候选药物。

https://cdn.ncbi.nlm.nih.gov/pmc/blobs/e89c/6194023/427095e8ea95/41419_2018_1071_Fig7_HTML.jpg
https://cdn.ncbi.nlm.nih.gov/pmc/blobs/e89c/6194023/4070363a1f56/41419_2018_1071_Fig1_HTML.jpg
https://cdn.ncbi.nlm.nih.gov/pmc/blobs/e89c/6194023/1c75ddda2595/41419_2018_1071_Fig2_HTML.jpg
https://cdn.ncbi.nlm.nih.gov/pmc/blobs/e89c/6194023/c6aff09ab7bc/41419_2018_1071_Fig3_HTML.jpg
https://cdn.ncbi.nlm.nih.gov/pmc/blobs/e89c/6194023/44cdd0750294/41419_2018_1071_Fig4_HTML.jpg
https://cdn.ncbi.nlm.nih.gov/pmc/blobs/e89c/6194023/4c96e9af8911/41419_2018_1071_Fig5_HTML.jpg
https://cdn.ncbi.nlm.nih.gov/pmc/blobs/e89c/6194023/21f3e97e9be4/41419_2018_1071_Fig6_HTML.jpg
https://cdn.ncbi.nlm.nih.gov/pmc/blobs/e89c/6194023/427095e8ea95/41419_2018_1071_Fig7_HTML.jpg
https://cdn.ncbi.nlm.nih.gov/pmc/blobs/e89c/6194023/4070363a1f56/41419_2018_1071_Fig1_HTML.jpg
https://cdn.ncbi.nlm.nih.gov/pmc/blobs/e89c/6194023/1c75ddda2595/41419_2018_1071_Fig2_HTML.jpg
https://cdn.ncbi.nlm.nih.gov/pmc/blobs/e89c/6194023/c6aff09ab7bc/41419_2018_1071_Fig3_HTML.jpg
https://cdn.ncbi.nlm.nih.gov/pmc/blobs/e89c/6194023/44cdd0750294/41419_2018_1071_Fig4_HTML.jpg
https://cdn.ncbi.nlm.nih.gov/pmc/blobs/e89c/6194023/4c96e9af8911/41419_2018_1071_Fig5_HTML.jpg
https://cdn.ncbi.nlm.nih.gov/pmc/blobs/e89c/6194023/21f3e97e9be4/41419_2018_1071_Fig6_HTML.jpg
https://cdn.ncbi.nlm.nih.gov/pmc/blobs/e89c/6194023/427095e8ea95/41419_2018_1071_Fig7_HTML.jpg

相似文献

1
YLT-11, a novel PLK4 inhibitor, inhibits human breast cancer growth via inducing maladjusted centriole duplication and mitotic defect.YLT-11,一种新型的 PLK4 抑制剂,通过诱导失调的中心粒复制和有丝分裂缺陷来抑制人乳腺癌的生长。
Cell Death Dis. 2018 Oct 18;9(11):1066. doi: 10.1038/s41419-018-1071-2.
2
YLZ-F5, a novel polo-like kinase 4 inhibitor, inhibits human ovarian cancer cell growth by inducing apoptosis and mitotic defects.YLZ-F5,一种新型的 Polo 样激酶 4 抑制剂,通过诱导细胞凋亡和有丝分裂缺陷抑制人卵巢癌细胞生长。
Cancer Chemother Pharmacol. 2020 Jul;86(1):33-43. doi: 10.1007/s00280-020-04098-w. Epub 2020 Jun 9.
3
Functional characterization of CFI-400945, a Polo-like kinase 4 inhibitor, as a potential anticancer agent.CFI-400945,一种 Polo 样激酶 4 抑制剂的功能特征,作为一种潜在的抗癌药物。
Cancer Cell. 2014 Aug 11;26(2):163-76. doi: 10.1016/j.ccr.2014.05.006. Epub 2014 Jul 17.
4
Inhibition of Polo-like kinase 4 induces mitotic defects and DNA damage in diffuse large B-cell lymphoma.抑制 Polo 样激酶 4 可导致弥漫性大 B 细胞淋巴瘤有丝分裂缺陷和 DNA 损伤。
Cell Death Dis. 2021 Jun 23;12(7):640. doi: 10.1038/s41419-021-03919-x.
5
Activity of the novel polo-like kinase 4 inhibitor CFI-400945 in pancreatic cancer patient-derived xenografts.新型polo样激酶4抑制剂CFI-400945在胰腺癌患者来源异种移植模型中的活性
Oncotarget. 2017 Jan 10;8(2):3064-3071. doi: 10.18632/oncotarget.13619.
6
PLK4: a link between centriole biogenesis and cancer.PLK4:中心粒生物发生与癌症之间的联系。
Expert Opin Ther Targets. 2018 Jan;22(1):59-73. doi: 10.1080/14728222.2018.1410140. Epub 2017 Nov 29.
7
The discovery of Polo-like kinase 4 inhibitors: design and optimization of spiro[cyclopropane-1,3'[3H]indol]-2'(1'H).ones as orally bioavailable antitumor agents.Polo-like 激酶 4 抑制剂的发现:螺环[环丙烷-1,3'[3H]吲哚]-2'(1'H).ones 的设计与优化作为口服生物可用的抗肿瘤剂。
J Med Chem. 2015 Jan 8;58(1):130-46. doi: 10.1021/jm5005336. Epub 2014 Jun 24.
8
Polo-like kinase 4 inhibition produces polyploidy and apoptotic death of lung cancers.Polo-like kinase 4 抑制导致肺癌的多倍体形成和凋亡性死亡。
Proc Natl Acad Sci U S A. 2018 Feb 20;115(8):1913-1918. doi: 10.1073/pnas.1719760115. Epub 2018 Feb 6.
9
Design, synthesis, and biological evaluation of novel pyrazolo [3,4-d]pyrimidine derivatives as potent PLK4 inhibitors for the treatment of TRIM37-amplified breast cancer.新型吡唑并[3,4-d]嘧啶衍生物的设计、合成及作为治疗 TRIM37 扩增型乳腺癌的强效 PLK4 抑制剂的生物学评价。
Eur J Med Chem. 2022 Aug 5;238:114424. doi: 10.1016/j.ejmech.2022.114424. Epub 2022 May 10.
10
TRIM37 controls cancer-specific vulnerability to PLK4 inhibition.TRIM37 控制着对 PLK4 抑制的癌症特异性易感性。
Nature. 2020 Sep;585(7825):440-446. doi: 10.1038/s41586-020-2710-1. Epub 2020 Sep 9.

引用本文的文献

1
Design, synthesis, and biological evaluation of 5-chlorine-2-amino-pyrimidine derivatives as potent PLK4 inhibitors.5-氯-2-氨基嘧啶衍生物作为有效的PLK4抑制剂的设计、合成及生物学评价
RSC Med Chem. 2025 Aug 14. doi: 10.1039/d5md00435g.
2
The PLK4 inhibitor RP-1664 demonstrates potent single-agent efficacy in neuroblastoma models through a dual mechanism of sensitivity.PLK4抑制剂RP-1664通过双重敏感机制在神经母细胞瘤模型中显示出强大的单药疗效。
Res Sq. 2025 Jul 29:rs.3.rs-7014295. doi: 10.21203/rs.3.rs-7014295/v1.
3
Discovery of novel dual-targeting inhibitors against PLK1-PBD and PLK4-PB3: structure-guided pharmacophore modelling, virtual screening, molecular docking, molecular dynamics simulation, and biological evaluation.

本文引用的文献

1
NMR-filtered virtual screening leads to non-metal chelating metallo-β-lactamase inhibitors.核磁共振筛选的虚拟筛选产生了非金属螯合金属β-内酰胺酶抑制剂。
Chem Sci. 2017 Feb 1;8(2):928-937. doi: 10.1039/c6sc04524c. Epub 2016 Dec 14.
2
Plk4 Promotes Cancer Invasion and Metastasis through Arp2/3 Complex Regulation of the Actin Cytoskeleton.Plk4 通过调控肌动蛋白细胞骨架的 Arp2/3 复合物促进癌症侵袭和转移。
Cancer Res. 2017 Jan 15;77(2):434-447. doi: 10.1158/0008-5472.CAN-16-2060. Epub 2016 Nov 21.
3
Over-expression of Plk4 induces centrosome amplification, loss of primary cilia and associated tissue hyperplasia in the mouse.
针对PLK1-PBD和PLK4-PB3的新型双靶点抑制剂的发现:基于结构的药效团建模、虚拟筛选、分子对接、分子动力学模拟及生物学评价
J Enzyme Inhib Med Chem. 2025 Dec;40(1):2522810. doi: 10.1080/14756366.2025.2522810. Epub 2025 Jul 15.
4
Design, synthesis, and biological evaluation of novel -(1-indazol-6-yl)benzenesulfonamide derivatives as potent PLK4 inhibitors.新型-(1-吲唑-6-基)苯磺酰胺衍生物作为有效的PLK4抑制剂的设计、合成及生物学评价
RSC Med Chem. 2025 May 13. doi: 10.1039/d5md00251f.
5
PLK4 inhibition as a strategy to enhance non-small cell lung cancer radiosensitivity.抑制PLK4作为增强非小细胞肺癌放射敏感性的一种策略。
Mol Cancer Ther. 2025 Apr 29. doi: 10.1158/1535-7163.MCT-24-0978.
6
Integrative Analysis of DNA Methylation and microRNA Reveals GNPDA1 and SLC25A16 Related to Biopsychosocial Factors Among Taiwanese Women with a Family History of Breast Cancer.DNA甲基化与微小RNA的综合分析揭示了与有乳腺癌家族史的台湾女性生物心理社会因素相关的GNPDA1和SLC25A16 。
J Pers Med. 2025 Mar 30;15(4):134. doi: 10.3390/jpm15040134.
7
Centrosomes and associated proteins in pathogenesis and treatment of breast cancer.中心体及其相关蛋白在乳腺癌发病机制与治疗中的作用
Front Oncol. 2024 Mar 28;14:1370565. doi: 10.3389/fonc.2024.1370565. eCollection 2024.
8
PLK4 as a potential target to enhance radiosensitivity in triple-negative breast cancer.PLK4 作为提高三阴性乳腺癌放射敏感性的潜在靶点。
Radiat Oncol. 2024 Feb 16;19(1):24. doi: 10.1186/s13014-024-02410-z.
9
Seize the engine: Emerging cell cycle targets in breast cancer.抓住引擎:乳腺癌中新兴的细胞周期靶点。
Clin Transl Med. 2024 Jan;14(1):e1544. doi: 10.1002/ctm2.1544.
10
Design, synthesis, and biological evaluation of novel pyrimidin-2-amine derivatives as potent PLK4 inhibitors.新型嘧啶-2-胺衍生物作为有效的PLK4抑制剂的设计、合成及生物学评价
RSC Med Chem. 2023 Jul 20;14(9):1787-1802. doi: 10.1039/d3md00267e. eCollection 2023 Sep 19.
在小鼠中,Plk4的过表达会导致中心体扩增、初级纤毛丧失以及相关组织增生。
Open Biol. 2015 Dec;5(12):150209. doi: 10.1098/rsob.150209.
4
Global Cancer Incidence and Mortality Rates and Trends--An Update.全球癌症发病率、死亡率及趋势——最新情况
Cancer Epidemiol Biomarkers Prev. 2016 Jan;25(1):16-27. doi: 10.1158/1055-9965.EPI-15-0578. Epub 2015 Dec 14.
5
Transient PLK4 overexpression accelerates tumorigenesis in p53-deficient epidermis.PLK4 瞬时过表达加速了 p53 缺陷表皮的肿瘤发生。
Nat Cell Biol. 2016 Jan;18(1):100-10. doi: 10.1038/ncb3270. Epub 2015 Nov 23.
6
Targeting Mitosis in Cancer: Emerging Strategies.靶向癌症有丝分裂:新兴策略。
Mol Cell. 2015 Nov 19;60(4):524-36. doi: 10.1016/j.molcel.2015.11.006.
7
Cell biology. Reversible centriole depletion with an inhibitor of Polo-like kinase 4.细胞生物学。使用Polo样激酶4抑制剂实现中心粒可逆性缺失。
Science. 2015 Jun 5;348(6239):1155-60. doi: 10.1126/science.aaa5111. Epub 2015 Apr 30.
8
SKLB316, a novel small-molecule inhibitor of cell-cycle progression, induces G2/M phase arrest and apoptosis in vitro and inhibits tumor growth in vivo.SKLB316,一种新型的细胞周期进展小分子抑制剂,可诱导体外 G2/M 期阻滞和细胞凋亡,并抑制体内肿瘤生长。
Cancer Lett. 2014 Dec 28;355(2):297-309. doi: 10.1016/j.canlet.2014.09.042. Epub 2014 Oct 7.
9
Functional characterization of CFI-400945, a Polo-like kinase 4 inhibitor, as a potential anticancer agent.CFI-400945,一种 Polo 样激酶 4 抑制剂的功能特征,作为一种潜在的抗癌药物。
Cancer Cell. 2014 Aug 11;26(2):163-76. doi: 10.1016/j.ccr.2014.05.006. Epub 2014 Jul 17.
10
Breast cancer in China.中国的乳腺癌。
Lancet Oncol. 2014 Jun;15(7):e279-89. doi: 10.1016/S1470-2045(13)70567-9.