• 文献检索
  • 文档翻译
  • 深度研究
  • 学术资讯
  • Suppr Zotero 插件Zotero 插件
  • 邀请有礼
  • 套餐&价格
  • 历史记录
应用&插件
Suppr Zotero 插件Zotero 插件浏览器插件Mac 客户端Windows 客户端微信小程序
定价
高级版会员购买积分包购买API积分包
服务
文献检索文档翻译深度研究API 文档MCP 服务
关于我们
关于 Suppr公司介绍联系我们用户协议隐私条款
关注我们

Suppr 超能文献

核心技术专利:CN118964589B侵权必究
粤ICP备2023148730 号-1Suppr @ 2026

文献检索

告别复杂PubMed语法,用中文像聊天一样搜索,搜遍4000万医学文献。AI智能推荐,让科研检索更轻松。

立即免费搜索

文件翻译

保留排版,准确专业,支持PDF/Word/PPT等文件格式,支持 12+语言互译。

免费翻译文档

深度研究

AI帮你快速写综述,25分钟生成高质量综述,智能提取关键信息,辅助科研写作。

立即免费体验

HPV16 感染的人转化区和宫颈内细胞在器官型培养中比宫颈外细胞更具异型性。

HPV16-Immortalized Cells from Human Transformation Zone and Endocervix are More Dysplastic than Ectocervical Cells in Organotypic Culture.

机构信息

Department of Biology, Clarkson University, Potsdam, NY, United States of America.

Department of Mathematics, Clarkson University, Potsdam, NY, United States of America.

出版信息

Sci Rep. 2018 Oct 18;8(1):15402. doi: 10.1038/s41598-018-33865-2.

DOI:10.1038/s41598-018-33865-2
PMID:30337615
原文链接:https://pmc.ncbi.nlm.nih.gov/articles/PMC6194146/
Abstract

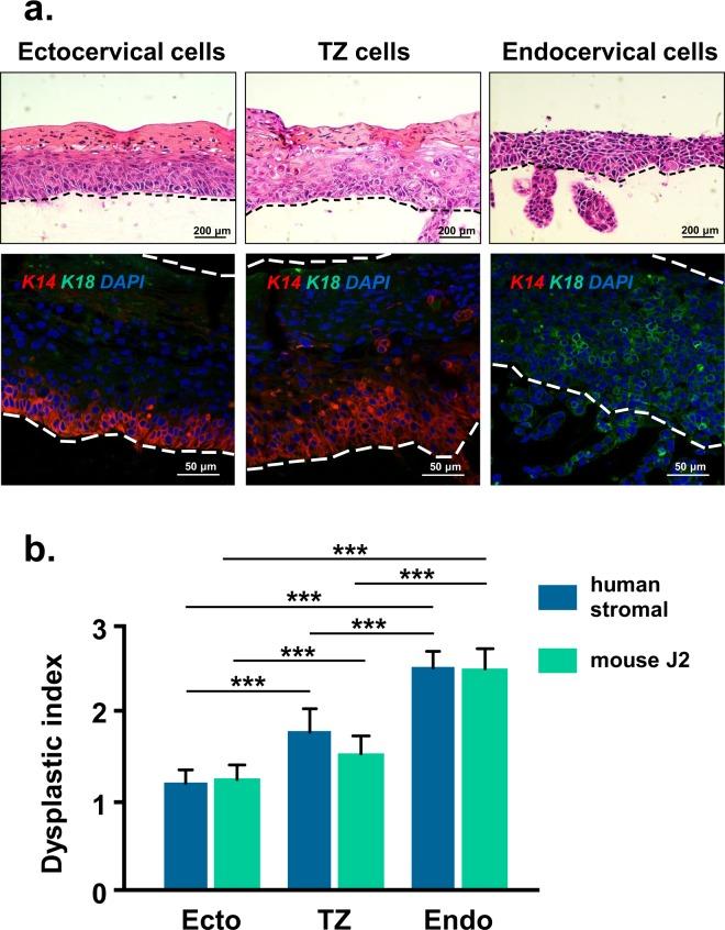
A major risk factor for cervical cancer is persistent infection with high-risk human papillomaviruses (HPV) which can cause cervical intraepithelial neoplasia. Greater than 90% of cervical cancers develop in the transformation zone (TZ), a small region of metaplastic squamous epithelium at the squamocolumnar junction between endocervix and ectocervix. However, it is unclear why this region is highly susceptible to malignant progression. We hypothesized that cells from TZ were more susceptible to dysplastic differentiation, a precursor to cervical cancer. We used three-dimensional organotypic culture to compare differentiation of HPV16-immortalized epithelial cell lines derived from ectocervix, TZ, and endocervix. We show that immortal cells from TZ or endocervix form epithelia that are more dysplastic than immortal cells from ectocervix. A higher percentage of immortal cells from TZ and endocervix express the proliferation marker Ki-67 and are positive for phospho-Akt. Immortal cells from TZ and endocervix invade collagen rafts and express increased levels of matrix metalloproteinase-1. Inhibition of MMP-1 or Akt activity blocks invasion. We conclude that HPV16-immortalized cells cultured from TZ or endocervix are more susceptible to dysplastic differentiation, and this might enhance their susceptibility to cervical cancer.

摘要

宫颈癌的一个主要危险因素是持续性高危型人乳头瘤病毒(HPV)感染,这种病毒可导致宫颈上皮内瘤变。超过 90%的宫颈癌发生在转化区(TZ),这是宫颈内口和外口之间柱状上皮和鳞状上皮交界处的一个小区域。然而,为什么这个区域容易发生恶性进展尚不清楚。我们假设 TZ 区域的细胞更容易发生发育异常分化,这是宫颈癌的前兆。我们使用三维器官型培养来比较源自宫颈外口、TZ 和宫颈内口的 HPV16 永生化上皮细胞系的分化。结果表明,TZ 或宫颈内口的永生化细胞形成的上皮比源自宫颈外口的永生化细胞更具发育异常特征。TZ 和宫颈内口的永生化细胞中,表达增殖标志物 Ki-67 和磷酸化 Akt 的细胞比例更高。TZ 和宫颈内口的永生化细胞能侵袭胶原筏,并表达更高水平的基质金属蛋白酶-1(MMP-1)。抑制 MMP-1 或 Akt 活性可阻断侵袭。综上,我们得出结论,源自 TZ 或宫颈内口的 HPV16 永生化细胞更容易发生发育异常分化,这可能增加了它们发生宫颈癌的易感性。

https://cdn.ncbi.nlm.nih.gov/pmc/blobs/bf87/6194146/05b72b3fcdd4/41598_2018_33865_Fig8_HTML.jpg
https://cdn.ncbi.nlm.nih.gov/pmc/blobs/bf87/6194146/cb3e156230a0/41598_2018_33865_Fig1_HTML.jpg
https://cdn.ncbi.nlm.nih.gov/pmc/blobs/bf87/6194146/95f0e900290a/41598_2018_33865_Fig2_HTML.jpg
https://cdn.ncbi.nlm.nih.gov/pmc/blobs/bf87/6194146/9a45358016ec/41598_2018_33865_Fig3_HTML.jpg
https://cdn.ncbi.nlm.nih.gov/pmc/blobs/bf87/6194146/71f5963f2178/41598_2018_33865_Fig4_HTML.jpg
https://cdn.ncbi.nlm.nih.gov/pmc/blobs/bf87/6194146/d5102020ce18/41598_2018_33865_Fig5_HTML.jpg
https://cdn.ncbi.nlm.nih.gov/pmc/blobs/bf87/6194146/0193eb68559b/41598_2018_33865_Fig6_HTML.jpg
https://cdn.ncbi.nlm.nih.gov/pmc/blobs/bf87/6194146/60f7821a633f/41598_2018_33865_Fig7_HTML.jpg
https://cdn.ncbi.nlm.nih.gov/pmc/blobs/bf87/6194146/05b72b3fcdd4/41598_2018_33865_Fig8_HTML.jpg
https://cdn.ncbi.nlm.nih.gov/pmc/blobs/bf87/6194146/cb3e156230a0/41598_2018_33865_Fig1_HTML.jpg
https://cdn.ncbi.nlm.nih.gov/pmc/blobs/bf87/6194146/95f0e900290a/41598_2018_33865_Fig2_HTML.jpg
https://cdn.ncbi.nlm.nih.gov/pmc/blobs/bf87/6194146/9a45358016ec/41598_2018_33865_Fig3_HTML.jpg
https://cdn.ncbi.nlm.nih.gov/pmc/blobs/bf87/6194146/71f5963f2178/41598_2018_33865_Fig4_HTML.jpg
https://cdn.ncbi.nlm.nih.gov/pmc/blobs/bf87/6194146/d5102020ce18/41598_2018_33865_Fig5_HTML.jpg
https://cdn.ncbi.nlm.nih.gov/pmc/blobs/bf87/6194146/0193eb68559b/41598_2018_33865_Fig6_HTML.jpg
https://cdn.ncbi.nlm.nih.gov/pmc/blobs/bf87/6194146/60f7821a633f/41598_2018_33865_Fig7_HTML.jpg
https://cdn.ncbi.nlm.nih.gov/pmc/blobs/bf87/6194146/05b72b3fcdd4/41598_2018_33865_Fig8_HTML.jpg

相似文献

1
HPV16-Immortalized Cells from Human Transformation Zone and Endocervix are More Dysplastic than Ectocervical Cells in Organotypic Culture.HPV16 感染的人转化区和宫颈内细胞在器官型培养中比宫颈外细胞更具异型性。
Sci Rep. 2018 Oct 18;8(1):15402. doi: 10.1038/s41598-018-33865-2.
2
Susceptibility of epithelial cells cultured from different regions of human cervix to HPV16-induced immortalization.不同部位人宫颈上皮细胞对 HPV16 致永生化的易感性。
PLoS One. 2018 Jun 26;13(6):e0199761. doi: 10.1371/journal.pone.0199761. eCollection 2018.
3
Establishment and optimization of epithelial cell cultures from human ectocervix, transformation zone, and endocervix optimization of epithelial cell cultures.建立和优化人宫颈外口、移行带和宫颈内口的上皮细胞培养物。优化上皮细胞培养物。
J Cell Physiol. 2019 Jun;234(6):7683-7694. doi: 10.1002/jcp.28049. Epub 2019 Jan 4.
4
[The location of keratins 17 and 8 in the metaplastic proliferates of the endocervix].[角蛋白17和8在子宫颈内膜化生增殖中的定位]
Arkh Patol. 1994 Sep-Oct;56(5):69-73.
5
Different HPV16 E6/E7 oncogene expression patterns in epithelia reconstructed from HPV16-immortalized human endocervical cells and genital keratinocytes.源自人乳头瘤病毒16型永生化子宫颈内膜细胞和生殖角质形成细胞的上皮组织中,不同的人乳头瘤病毒16型E6/E7癌基因表达模式。
Oncogene. 1997 Nov 13;15(20):2399-408. doi: 10.1038/sj.onc.1201425.
6
BCL-2 immunoreactivity increases with severity of CIN: a study of normal cervical epithelia, CIN, and cervical carcinoma.BCL-2免疫反应性随宫颈上皮内瘤变(CIN)严重程度增加:一项关于正常宫颈上皮、CIN和宫颈癌的研究。
J Pathol. 1996 May;179(1):26-30. doi: 10.1002/(SICI)1096-9896(199605)179:1<26::AID-PATH516>3.0.CO;2-E.
7
Microanatomy of the cervical and anorectal squamocolumnar junctions: a proposed model for anatomical differences in HPV-related cancer risk.宫颈和肛管鳞状柱状交界处的微观解剖:人乳头瘤病毒相关癌症风险解剖学差异的一种提出模型。
Mod Pathol. 2015 Jul;28(7):994-1000. doi: 10.1038/modpathol.2015.54. Epub 2015 May 15.
8
Effect of glucocorticoid hormones on viral gene expression, growth, and dysplastic differentiation in HPV16-immortalized ectocervical cells.糖皮质激素对人乳头瘤病毒16型永生化宫颈外细胞中病毒基因表达、生长及发育异常分化的影响。
Exp Cell Res. 1997 May 1;232(2):353-60. doi: 10.1006/excr.1997.3529.
9
Squamous metaplasia of normal and carcinoma in situ of HPV 16-immortalized human endocervical cells.人乳头瘤病毒16型永生化人宫颈细胞的正常鳞状化生及原位癌
Cancer Res. 1992 Aug 1;52(15):4254-60.
10
Clonality analysis and human papillomavirus infection in squamous metaplasia and atypical immature metaplasia of uterine cervix: is atypical immature metaplasia a precursor to cervical intraepithelial neoplasia 3?子宫颈鳞状化生和非典型未成熟化生中的克隆性分析与人乳头瘤病毒感染:非典型未成熟化生是宫颈上皮内瘤变3级的前驱病变吗?
Int J Gynecol Pathol. 2007 Apr;26(2):180-7. doi: 10.1097/01.pgp.0000235068.16054.39.

引用本文的文献

1
Regulation and Deregulation of Viral Gene Expression During High-Risk HPV Infection.高危型人乳头瘤病毒感染期间病毒基因表达的调控与去调控
Viruses. 2025 Jun 30;17(7):937. doi: 10.3390/v17070937.
2
Too many cooks in the kitchen: HPV driven carcinogenesis - The result of collaboration or competition?厨房里厨师太多:人乳头瘤病毒驱动的致癌作用——协作还是竞争的结果?
Tumour Virus Res. 2024 Dec 27;19:200311. doi: 10.1016/j.tvr.2024.200311.
3
Defining precancer: a grand challenge for the cancer community.定义癌前病变:癌症领域的重大挑战。

本文引用的文献

1
Susceptibility of epithelial cells cultured from different regions of human cervix to HPV16-induced immortalization.不同部位人宫颈上皮细胞对 HPV16 致永生化的易感性。
PLoS One. 2018 Jun 26;13(6):e0199761. doi: 10.1371/journal.pone.0199761. eCollection 2018.
2
Identification and validation of the role of matrix metalloproteinase-1 in cervical cancer.鉴定和验证基质金属蛋白酶-1 在宫颈癌中的作用。
Int J Oncol. 2018 Apr;52(4):1198-1208. doi: 10.3892/ijo.2018.4267. Epub 2018 Feb 7.
3
Ki-67: more than a proliferation marker.Ki-67:不止是一个增殖标志物。
Nat Rev Cancer. 2024 Nov;24(11):792-809. doi: 10.1038/s41568-024-00744-0. Epub 2024 Oct 1.
4
Organoid modeling meets cancers of female reproductive tract.类器官建模与女性生殖道癌症
Cell Death Discov. 2024 Sep 27;10(1):410. doi: 10.1038/s41420-024-02186-x.
5
Fibroblast stromal support model for predicting human papillomavirus-associated cancer drug responses.成纤维细胞基质支持模型预测人乳头瘤病毒相关癌症药物反应。
J Virol. 2024 Oct 22;98(10):e0102424. doi: 10.1128/jvi.01024-24. Epub 2024 Sep 13.
6
Cervical cancer in Thailand: 2023 update.泰国的宫颈癌:2023年最新情况
Obstet Gynecol Sci. 2024 May;67(3):261-269. doi: 10.5468/ogs.23277. Epub 2024 Mar 25.
7
Advanced Technologies for Studying Microbiome-Female Reproductive Tract Interactions: Organoids, Organoids-on-a-Chip, and Beyond.研究微生物组-女性生殖道相互作用的先进技术:类器官、类器官芯片及其他。
Semin Reprod Med. 2023 Sep;41(5):160-171. doi: 10.1055/s-0043-1778067. Epub 2024 Jan 23.
8
Confronting the human papillomavirus-HIV intersection: Cervical cytology implications for Kenyan women living with HIV.直面人乳头瘤病毒与艾滋病病毒的交叉问题:宫颈细胞学检查对肯尼亚感染艾滋病病毒女性的影响
South Afr J HIV Med. 2023 Oct 27;24(1):1508. doi: 10.4102/sajhivmed.v24i1.1508. eCollection 2023.
9
Human papillomavirus associated cervical lesion: pathogenesis and therapeutic interventions.人乳头瘤病毒相关宫颈病变:发病机制与治疗干预措施
MedComm (2020). 2023 Sep 14;4(5):e368. doi: 10.1002/mco2.368. eCollection 2023 Oct.
10
Notch signaling sculpts the stem cell niche.Notch信号通路塑造干细胞微环境。
Front Cell Dev Biol. 2022 Dec 20;10:1027222. doi: 10.3389/fcell.2022.1027222. eCollection 2022.
Chromosoma. 2018 Jun;127(2):175-186. doi: 10.1007/s00412-018-0659-8. Epub 2018 Jan 10.
4
Host control of human papillomavirus infection and disease.宿主对人乳头瘤病毒感染和疾病的控制。
Best Pract Res Clin Obstet Gynaecol. 2018 Feb;47:27-41. doi: 10.1016/j.bpobgyn.2017.08.001. Epub 2017 Aug 12.
5
Lipid raft localization of epidermal growth factor receptor alters matrix metalloproteinase-1 expression in SiHa cells via the MAPK/ERK signaling pathway.表皮生长因子受体的脂筏定位通过MAPK/ERK信号通路改变SiHa细胞中基质金属蛋白酶-1的表达。
Oncol Lett. 2016 Dec;12(6):4991-4998. doi: 10.3892/ol.2016.5307. Epub 2016 Oct 24.
6
Carcinogenic human papillomavirus infection.致癌型人乳头瘤病毒感染。
Nat Rev Dis Primers. 2016 Dec 1;2:16086. doi: 10.1038/nrdp.2016.86.
7
HPV16 Down-Regulates the Insulin-Like Growth Factor Binding Protein 2 to Promote Epithelial Invasion in Organotypic Cultures.人乳头瘤病毒16型下调胰岛素样生长因子结合蛋白2以促进器官型培养中的上皮侵袭。
PLoS Pathog. 2015 Jun 24;11(6):e1004988. doi: 10.1371/journal.ppat.1004988. eCollection 2015 Jun.
8
The role of the PI3K/Akt/mTOR signalling pathway in human cancers induced by infection with human papillomaviruses.PI3K/Akt/mTOR信号通路在人乳头瘤病毒感染所致人类癌症中的作用
Mol Cancer. 2015 Apr 17;14:87. doi: 10.1186/s12943-015-0361-x.
9
Model systems to study the life cycle of human papillomaviruses and HPV-associated cancers.用于研究人乳头瘤病毒生命周期及人乳头瘤病毒相关癌症的模型系统。
Virol Sin. 2015 Apr;30(2):92-100. doi: 10.1007/s12250-015-3600-9. Epub 2015 Apr 23.
10
Using organotypic (raft) epithelial tissue cultures for the biosynthesis and isolation of infectious human papillomaviruses.利用器官型(筏式)上皮组织培养物进行感染性人乳头瘤病毒的生物合成与分离。
Curr Protoc Microbiol. 2014 Aug 1;34:14B.3.1-18. doi: 10.1002/9780471729259.mc14b03s34.