Suppr超能文献

磷脂转移蛋白和α-1 抗胰蛋白酶调节中性粒细胞脱粒过程中的 Hck 激酶活性。

Phospholipid transfer protein and alpha-1 antitrypsin regulate Hck kinase activity during neutrophil degranulation.

机构信息

Pulmonary, Critical Care and Sleep Division, Geisinger Medical Center, Danville, PA, 17822, USA.

Department of Medicine, State University of New York Downstate Medical Center, Brooklyn, NY, 11203, USA.

出版信息

Sci Rep. 2018 Oct 18;8(1):15394. doi: 10.1038/s41598-018-33851-8.

Abstract

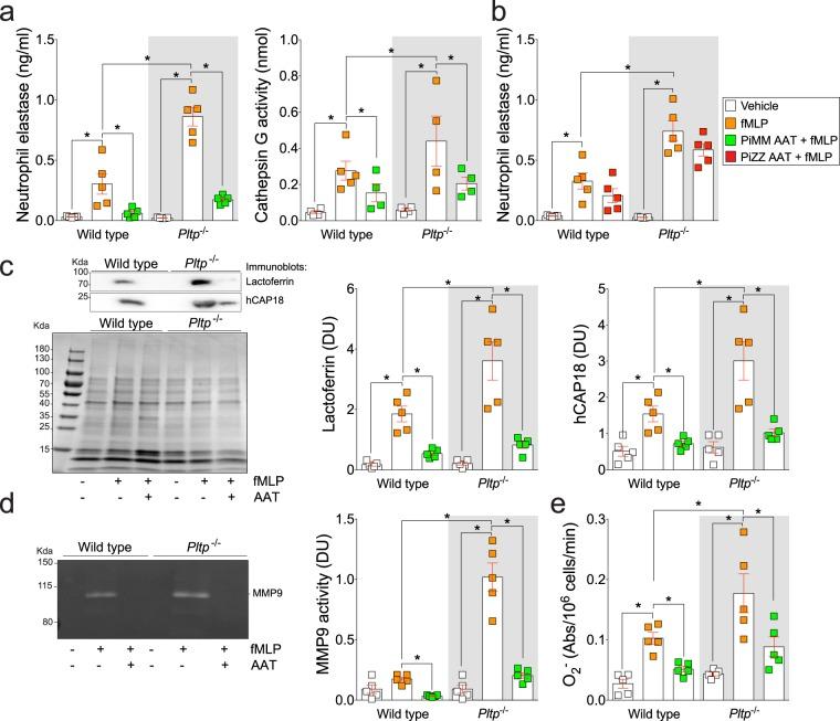
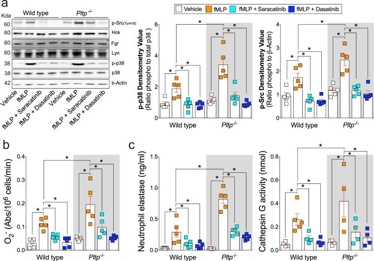
Excessive neutrophil degranulation is a common feature of many inflammatory disorders, including alpha-1 antitrypsin (AAT) deficiency. Our group has demonstrated that phospholipid transfer protein (PLTP) prevents neutrophil degranulation but serine proteases, which AAT inhibits, cleave PLTP in diseased airways. We propose to identify if airway PLTP activity can be restored by AAT augmentation therapy and how PLTP subdues degranulation of neutrophils in AAT deficient subjects. Airway PLTP activity was lower in AAT deficient patients but elevated in the airways of patients on augmentation therapy. Functional AAT protein (from PiMM homozygotes) prevented PLTP cleavage unlike its mutated ZZ variant (PiZZ). PLTP lowered leukotriene B4 induced degranulation of primary, secondary and tertiary granules from neutrophils from both groups (n = 14/group). Neutrophils isolated from Pltp knockout mice have enhance neutrophil degranulation. Both AAT and PLTP reduced neutrophil degranulation and superoxide production, possibly though their inhibition of the Src tyrosine kinase, Hck. Src kinase inhibitors saracatinib and dasatinib reduced neutrophil degranulation and superoxide production. Therefore, AAT protects PLTP from proteolytic cleavage and both AAT and PLTP mediate degranulation, possibly via Hck tyrosine kinase inhibition. Deficiency of AAT could contribute to reduced lung PLTP activity and elevated neutrophil signaling associated with lung disease.

摘要

中性粒细胞脱颗粒过度是许多炎症性疾病的共同特征,包括α-1 抗胰蛋白酶(AAT)缺乏症。我们的研究小组已经证明,磷脂转移蛋白(PLTP)可防止中性粒细胞脱颗粒,但 AAT 抑制的丝氨酸蛋白酶可在患病气道中切割 PLTP。我们拟确定 AAT 增强疗法是否可以恢复气道 PLTP 活性,以及 PLTP 如何抑制 AAT 缺乏个体中性粒细胞的脱颗粒。AAT 缺乏症患者的气道 PLTP 活性较低,但接受增强治疗的患者的气道 PLTP 活性升高。功能性 AAT 蛋白(来自 PiMM 纯合子)可防止 PLTP 切割,而其突变的 ZZ 变体(PiZZ)则不能。PLTP 降低了来自两组(每组 14 名)中性粒细胞的原发性、次级和三级颗粒中白细胞三烯 B4 诱导的脱颗粒。从 Pltp 基因敲除小鼠中分离出的中性粒细胞具有增强的中性粒细胞脱颗粒作用。AAT 和 PLTP 均可降低中性粒细胞脱颗粒和超氧化物产生,这可能是通过抑制Src 酪氨酸激酶 Hck 实现的。Src 激酶抑制剂 saracatinib 和 dasatinib 可降低中性粒细胞脱颗粒和超氧化物产生。因此,AAT 可保护 PLTP 免受蛋白水解切割,AAT 和 PLTP 均可介导脱颗粒,可能通过 Hck 酪氨酸激酶抑制。AAT 的缺乏可能导致肺 PLTP 活性降低和与肺部疾病相关的中性粒细胞信号转导增强。

https://cdn.ncbi.nlm.nih.gov/pmc/blobs/3f78/6193999/71486a106a5c/41598_2018_33851_Fig1_HTML.jpg

文献检索

告别复杂PubMed语法,用中文像聊天一样搜索,搜遍4000万医学文献。AI智能推荐,让科研检索更轻松。

立即免费搜索

文件翻译

保留排版,准确专业,支持PDF/Word/PPT等文件格式,支持 12+语言互译。

免费翻译文档

深度研究

AI帮你快速写综述,25分钟生成高质量综述,智能提取关键信息,辅助科研写作。

立即免费体验