Wei Yutong, Wen Zilu, Xue Qinghua, Wang Lin, Chen Hui, Shi Lei, Wan Laiyi, Li Leilei, Li Hongwei, Hao Wentao, Zhang Shulin, Wong Ka-Wing, Yu Xiaoli, Song Yanzheng
School of Life Science and Technology, Wuhan Polytechnic University, Wuhan, China.
Department of Scientific Research, Shanghai Public Health Clinical Center, Fudan University, Shanghai, China.
Front Genet. 2025 Mar 20;16:1544007. doi: 10.3389/fgene.2025.1544007. eCollection 2025.
This study aims to screen common immunological markers of lung tissues and blood for diagnosis of tuberculosis (TB).
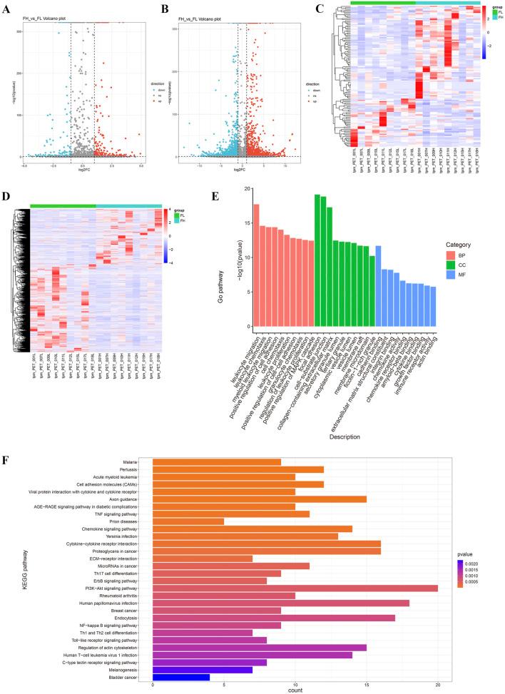
Differentially expressed miRNAs (DEmRs) and mRNAs (DEGs) were obtained by whole-transcriptome sequencing profiles on 18F-FDG PET/CT high and low metabolic active regions in lung tissues of nine TB patients. Common miRNAs were screened by intersecting with DEmRs, four miRNA GEO datasets, and their target mRNAs were predicted through the miRTarbase and Tarbase databases. Then these mRNAs were intersected with DEGs, mRNAs from blood samples and immune-related genes, to construct a miRNA-mRNA interaction network, and the hub genes were identified by Cytoscape. The relationship between immune infiltration and hub genes were evaluated using Cibersort. Finally, a diagnostic model based on Lasso regression analysis was established and validated by qRT-PCR.
Five common miRNAs were obtained in both blood and tissues. Six immune-related mRNAs (, , , , , and ) were screened out. A diagnostic model was established and validated in the blood samples of 30 pairs (TB/health volunteers). The AUC for the 6-mRNA combination was 0.79.
We screened six mRNAs as a combination for diagnosing tuberculosis.
本研究旨在筛选肺组织和血液中的常见免疫标志物用于结核病(TB)的诊断。
通过对9例结核病患者肺组织中18F-FDG PET/CT高代谢和低代谢活性区域进行全转录组测序分析,获得差异表达的微小RNA(DEmRs)和信使核糖核酸(DEGs)。通过与DEmRs、4个微小RNA基因表达综合数据库(GEO)数据集进行交叉筛选出常见的微小RNA,并通过miRTarbase和Tarbase数据库预测其靶信使核糖核酸。然后将这些信使核糖核酸与DEGs、血液样本中的信使核糖核酸以及免疫相关基因进行交叉,构建微小RNA-信使核糖核酸相互作用网络,并通过Cytoscape软件确定关键基因。使用Cibersort评估免疫浸润与关键基因之间的关系。最后,基于套索回归分析建立诊断模型,并通过实时定量聚合酶链反应(qRT-PCR)进行验证。
在血液和组织中均获得了5种常见的微小RNA。筛选出6个免疫相关的信使核糖核酸(,,,,,和)。在30对(结核病患者/健康志愿者)血液样本中建立并验证了诊断模型。6种信使核糖核酸组合的曲线下面积(AUC)为0.79。
我们筛选出6种信使核糖核酸作为诊断结核病的组合。