Institute of Neuroscience, Key Laboratory of Molecular Neurobiology of Ministry of Education and the Collaborative Innovation Center for Brain Science, Second Military Medical University, Shanghai, 200433, China.
Department of Neurosurgery, Ren Ji Hospital, Shanghai Jiao Tong University, School of Medicine, Shanghai, 200127, China.
Oncogene. 2019 Feb;38(9):1544-1559. doi: 10.1038/s41388-018-0503-x. Epub 2018 Oct 18.
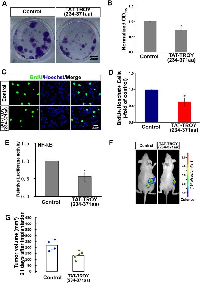
TROY is a component of the Nogo receptor complex and plays the key role in neuronal survival, migration, and differentiation. Here, we show the up-regulation of TROY in human glioma tissues and cells. Inhibition of TROY expression slowed glioma development in vivo and in vitro. Raf kinase inhibitor (RKIP) was found to interact with TROY. The physical interaction of TROY/RKIP was confirmed via co-immunoprecipitation (co-IP) assays. Furthermore, we found that the TROY/RKIP interaction was enhanced by fetal bovine serum (FBS) exposure, and TROY knockdown also led to down-regulation of NF-κB. Finally, disruption of the TROY/RKIP interaction using the TAT-TROY (234-371 aa) protein reduced the glioma development in xenografted mice. This suggests the TROY/RKIP interaction is a potential target for therapy of gliomas.
TROY 是 Nogo 受体复合物的一个组成部分,在神经元存活、迁移和分化中发挥关键作用。在这里,我们显示 TROY 在人神经胶质瘤组织和细胞中上调。抑制 TROY 表达可减缓体内和体外神经胶质瘤的发展。发现 Raf 激酶抑制剂 (RKIP) 与 TROY 相互作用。通过共免疫沉淀 (co-IP) 实验证实了 TROY/RKIP 的物理相互作用。此外,我们发现 TROY/RKIP 相互作用通过胎牛血清 (FBS) 暴露而增强,而 TROY 敲低也导致 NF-κB 下调。最后,使用 TAT-TROY(234-371 aa)蛋白破坏 TROY/RKIP 相互作用可减少异种移植小鼠的神经胶质瘤发展。这表明 TROY/RKIP 相互作用是治疗神经胶质瘤的潜在靶点。