• 文献检索
  • 文档翻译
  • 深度研究
  • 学术资讯
  • Suppr Zotero 插件Zotero 插件
  • 邀请有礼
  • 套餐&价格
  • 历史记录
应用&插件
Suppr Zotero 插件Zotero 插件浏览器插件Mac 客户端Windows 客户端微信小程序
定价
高级版会员购买积分包购买API积分包
服务
文献检索文档翻译深度研究API 文档MCP 服务
关于我们
关于 Suppr公司介绍联系我们用户协议隐私条款
关注我们

Suppr 超能文献

核心技术专利:CN118964589B侵权必究
粤ICP备2023148730 号-1Suppr @ 2026

文献检索

告别复杂PubMed语法,用中文像聊天一样搜索,搜遍4000万医学文献。AI智能推荐,让科研检索更轻松。

立即免费搜索

文件翻译

保留排版,准确专业,支持PDF/Word/PPT等文件格式,支持 12+语言互译。

免费翻译文档

深度研究

AI帮你快速写综述,25分钟生成高质量综述,智能提取关键信息,辅助科研写作。

立即免费体验

具有 DNA 结合活性的抗β-糖蛋白 I 抗体通过细胞表面 DNA 进入活单核细胞,并诱导组织因子表达。

Anti-β -glycoprotein I antibody with DNA binding activity enters living monocytes via cell surface DNA and induces tissue factor expression.

机构信息

Department of Microbiology and Immunology, Graduate School of Health Care Sciences, Tokyo Medical and Dental University (TMDU), Tokyo, Japan.

Department of Immunopathology, Graduate School of Medical and Dental Sciences, Tokyo Medical and Dental University (TMDU), Tokyo, Japan.

出版信息

Clin Exp Immunol. 2019 Feb;195(2):167-178. doi: 10.1111/cei.13229. Epub 2018 Nov 28.

DOI:10.1111/cei.13229
PMID:30368780
原文链接:https://pmc.ncbi.nlm.nih.gov/articles/PMC6330651/
Abstract

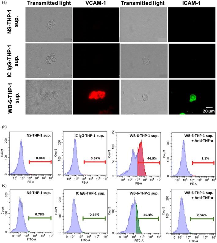
Autoantibodies characteristic for anti-phospholipid syndrome (APS) and systemic lupus erythematosus (SLE) are anti-β -glycoprotein I (β GPI) antibodies and anti-DNA antibodies, respectively, and almost half of APS cases occur in SLE. Anti-β GPI antibodies are recognized to play a pivotal role in inducing a prothrombotic state, but the precise mechanism has not been fully elucidated. In a widely accepted view, binding of anti-β GPI antibodies to cell surface β GPI in monocytes and endothelial cells triggers the Toll-like receptor 4-myeloid differentiation primary response 88 (TLR)-4-MyD88) signaling pathway which leads to activation of p38 mitogen-activated protein kinase (MAPK), mitogen-activated protein kinase kinase 1/extracellular signal-regulated kinases (MEK-1/ERK) and/or nuclear factor kappa B (NF-κB) and expression of tissue factor (TF). However, resting cells do not express substantial amounts of TLR-4. Previously, we generated a mouse monoclonal anti-β GPI antibody WB-6 and showed that it induced a prothrombotic state - including TF expression on circulating monocytes - in normal mice. In the current study, we aimed to clarify the mechanism of interaction between WB-6 and resting monocytes, and found that WB-6 exhibits binding activity to DNA and enters living monocytes or a monocytic cell line and, to a lesser extent, vascular endothelial cells. Treatment of the cells with DNase I reduced the internalization, suggesting the involvement of cell surface DNA in this phenomenon. Monocytes harboring internalized WB-6 expressed TF and tumor necrosis factor (TNF)-α which, in turn, stimulated endothelial cells to express intercellular adhesion molecule 1 (ICAM-I) and vascular cell adhesion molecule 1 (VCAM-I). These results suggest the possibility that a subset of anti-β GPI antibodies with dual reactivity to DNA possesses ability to stimulate DNA sensors in the cytoplasm, in addition to the cell surface receptor-mediated pathways, leading to produce proinflammatory and prothrombotic states.

摘要

抗磷脂综合征(APS)和系统性红斑狼疮(SLE)的特征性自身抗体分别为抗β-糖蛋白 I(β GPI)抗体和抗 DNA 抗体,几乎一半的 APS 病例发生在 SLE 中。抗β GPI 抗体被认为在诱导血栓前状态中起关键作用,但确切的机制尚未完全阐明。在一种被广泛接受的观点中,抗β GPI 抗体与单核细胞和内皮细胞表面的β GPI 结合,触发 Toll 样受体 4-髓样分化初级反应 88(TLR)-4-髓样分化因子 88(MyD88)信号通路,导致 p38 丝裂原活化蛋白激酶(MAPK)、丝裂原活化蛋白激酶激酶 1/细胞外信号调节激酶(MEK-1/ERK)和/或核因子 kappa B(NF-κB)的激活以及组织因子(TF)的表达。然而,静止细胞不表达大量的 TLR-4。此前,我们生成了一种小鼠单克隆抗β GPI 抗体 WB-6,并表明它在正常小鼠中诱导了一种血栓前状态,包括循环单核细胞上 TF 的表达。在本研究中,我们旨在阐明 WB-6 与静止单核细胞相互作用的机制,发现 WB-6 表现出与 DNA 的结合活性,并进入活的单核细胞或单核细胞系,并且在较小程度上进入血管内皮细胞。用 DNA 酶 I 处理细胞可减少内化,表明细胞表面 DNA 参与了这一现象。含有内化 WB-6 的单核细胞表达 TF 和肿瘤坏死因子(TNF)-α,进而刺激内皮细胞表达细胞间黏附分子 1(ICAM-1)和血管细胞黏附分子 1(VCAM-1)。这些结果表明,具有双重反应性的抗β GPI 抗体亚类除了细胞表面受体介导的途径外,还具有刺激细胞质中 DNA 传感器的能力,导致产生促炎和血栓前状态。

https://cdn.ncbi.nlm.nih.gov/pmc/blobs/6e15/6330651/aa079dd2f18c/CEI-195-167-g006.jpg
https://cdn.ncbi.nlm.nih.gov/pmc/blobs/6e15/6330651/3717e44e8572/CEI-195-167-g001.jpg
https://cdn.ncbi.nlm.nih.gov/pmc/blobs/6e15/6330651/800e9192637c/CEI-195-167-g002.jpg
https://cdn.ncbi.nlm.nih.gov/pmc/blobs/6e15/6330651/3c89e25f92b9/CEI-195-167-g003.jpg
https://cdn.ncbi.nlm.nih.gov/pmc/blobs/6e15/6330651/1bc3e5587ff3/CEI-195-167-g004.jpg
https://cdn.ncbi.nlm.nih.gov/pmc/blobs/6e15/6330651/9caf5964e0f2/CEI-195-167-g005.jpg
https://cdn.ncbi.nlm.nih.gov/pmc/blobs/6e15/6330651/aa079dd2f18c/CEI-195-167-g006.jpg
https://cdn.ncbi.nlm.nih.gov/pmc/blobs/6e15/6330651/3717e44e8572/CEI-195-167-g001.jpg
https://cdn.ncbi.nlm.nih.gov/pmc/blobs/6e15/6330651/800e9192637c/CEI-195-167-g002.jpg
https://cdn.ncbi.nlm.nih.gov/pmc/blobs/6e15/6330651/3c89e25f92b9/CEI-195-167-g003.jpg
https://cdn.ncbi.nlm.nih.gov/pmc/blobs/6e15/6330651/1bc3e5587ff3/CEI-195-167-g004.jpg
https://cdn.ncbi.nlm.nih.gov/pmc/blobs/6e15/6330651/9caf5964e0f2/CEI-195-167-g005.jpg
https://cdn.ncbi.nlm.nih.gov/pmc/blobs/6e15/6330651/aa079dd2f18c/CEI-195-167-g006.jpg

相似文献

1
Anti-β -glycoprotein I antibody with DNA binding activity enters living monocytes via cell surface DNA and induces tissue factor expression.具有 DNA 结合活性的抗β-糖蛋白 I 抗体通过细胞表面 DNA 进入活单核细胞,并诱导组织因子表达。
Clin Exp Immunol. 2019 Feb;195(2):167-178. doi: 10.1111/cei.13229. Epub 2018 Nov 28.
2
Anti-DNA antibodies cross-reactive with β-glycoprotein I induce monocyte tissue factor through the TLR9 pathway.抗 DNA 抗体与 β-糖蛋白 I 发生交叉反应,通过 TLR9 途径诱导单核细胞组织因子。
Immunol Med. 2021 Jun;44(2):124-135. doi: 10.1080/25785826.2020.1796285. Epub 2020 Jul 23.
3
Anti-β(2)GPI/β(2)GPI induced TF and TNF-α expression in monocytes involving both TLR4/MyD88 and TLR4/TRIF signaling pathways.抗β(2)GPI/β(2)GPI 诱导单核细胞中 TF 和 TNF-α 的表达涉及 TLR4/MyD88 和 TLR4/TRIF 信号通路。
Mol Immunol. 2013 Mar;53(3):246-54. doi: 10.1016/j.molimm.2012.08.012. Epub 2012 Sep 8.
4
Autoantibodies specific to a peptide of β2-glycoprotein I cross-react with TLR4, inducing a proinflammatory phenotype in endothelial cells and monocytes.β2-糖蛋白 I 的一段肽段所特有的自身抗体与 TLR4 发生交叉反应,在血管内皮细胞和单核细胞中诱导促炎表型。
Blood. 2012 Oct 18;120(16):3360-70. doi: 10.1182/blood-2011-09-378851. Epub 2012 Aug 29.
5
Role of the MyD88 transduction signaling pathway in endothelial activation by antiphospholipid antibodies.髓样分化因子88(MyD88)转导信号通路在抗磷脂抗体介导的内皮细胞激活中的作用
Blood. 2003 May 1;101(9):3495-500. doi: 10.1182/blood-2002-08-2349. Epub 2003 Jan 16.
6
Anti-beta2-glycoprotein I antibodies induce monocyte release of tumor necrosis factor alpha and tissue factor by signal transduction pathways involving lipid rafts.抗β2-糖蛋白I抗体通过涉及脂筏的信号转导途径诱导单核细胞释放肿瘤坏死因子α和组织因子。
Arthritis Rheum. 2007 Aug;56(8):2687-97. doi: 10.1002/art.22802.
7
Tissue factor over-expression in platelets of patients with anti-phospholipid syndrome: induction role of anti-β2-GPI antibodies.抗磷脂综合征患者血小板组织因子表达增加:抗β2-糖蛋白 I 抗体的诱导作用。
Clin Exp Immunol. 2019 Apr;196(1):59-66. doi: 10.1111/cei.13248. Epub 2019 Jan 15.
8
Pathogenesis of antiphospholipid antibodies: impairment of fibrinolysis and monocyte activation via the p38 mitogen-activated protein kinase pathway.抗磷脂抗体的发病机制:通过p38丝裂原活化蛋白激酶途径导致纤维蛋白溶解受损和单核细胞活化。
Immunobiology. 2005;210(10):775-80. doi: 10.1016/j.imbio.2005.10.009. Epub 2005 Oct 21.
9
Antibodies to age-β2 glycoprotein I in patients with anti-phospholipid antibody syndrome.抗磷脂抗体综合征患者体内抗β2糖蛋白I抗体
Clin Exp Immunol. 2016 May;184(2):174-82. doi: 10.1111/cei.12762. Epub 2016 Feb 15.
10
Antiphospholipid antibodies from patients with the antiphospholipid syndrome induce monocyte tissue factor expression through the simultaneous activation of NF-kappaB/Rel proteins via the p38 mitogen-activated protein kinase pathway, and of the MEK-1/ERK pathway.抗磷脂综合征患者的抗磷脂抗体通过p38丝裂原活化蛋白激酶途径同时激活NF-κB/Rel蛋白以及MEK-1/ERK途径,诱导单核细胞组织因子表达。
Arthritis Rheum. 2006 Jan;54(1):301-11. doi: 10.1002/art.21549.

引用本文的文献

1
Coronary microvascular dysfunction: a review of its association with extracardiac organ pathologies.冠状动脉微血管功能障碍:其与心外器官病理状况相关性的综述
Front Cardiovasc Med. 2025 Aug 13;12:1616332. doi: 10.3389/fcvm.2025.1616332. eCollection 2025.
2
Anti-β2glycoprotein I-induced neutrophil extracellular traps cause endothelial activation.抗β2糖蛋白I诱导的中性粒细胞胞外诱捕网导致内皮细胞活化。
Rheumatology (Oxford). 2025 Aug 1;64(8):4796-4805. doi: 10.1093/rheumatology/keaf204.
3
Circulating Autoantibody Profiling Identifies LIMS1 as a Potential Target for Pathogenic Autoimmunity in pathologic Myopia.

本文引用的文献

1
β2-glycoprotein I and its antibodies involve in the pathogenesis of the antiphospholipid syndrome.β2-糖蛋白I及其抗体参与抗磷脂综合征的发病机制。
Immunol Lett. 2017 Jun;186:15-19. doi: 10.1016/j.imlet.2017.03.013. Epub 2017 Mar 24.
2
DNA-histone complexes as ligands amplify cell penetration and nuclear targeting of anti-DNA antibodies via energy-independent mechanisms.作为配体的DNA-组蛋白复合物通过能量非依赖机制增强抗DNA抗体的细胞穿透和核靶向作用。
Immunology. 2016 Jan;147(1):73-81. doi: 10.1111/imm.12542. Epub 2015 Nov 24.
3
β2-glycoprotein I, lipopolysaccharide and endothelial TLR4: three players in the two hit theory for anti-phospholipid-mediated thrombosis.
循环自身抗体谱分析鉴定 LIMS1 为病理性近视中潜在的致病性自身免疫靶点。
Mol Cell Proteomics. 2024 Jun;23(6):100783. doi: 10.1016/j.mcpro.2024.100783. Epub 2024 May 9.
4
An Emerging Role for Anti-DNA Antibodies in Systemic Lupus Erythematosus.抗 DNA 抗体在系统性红斑狼疮中的新作用。
Int J Mol Sci. 2023 Nov 19;24(22):16499. doi: 10.3390/ijms242216499.
5
Trophoblast Cell Function in the Antiphospholipid Syndrome.抗磷脂综合征中的滋养层细胞功能
Biomedicines. 2023 Sep 30;11(10):2681. doi: 10.3390/biomedicines11102681.
6
The role of monocytes in thrombotic diseases: a review.单核细胞在血栓形成性疾病中的作用:综述
Front Cardiovasc Med. 2023 Jun 2;10:1113827. doi: 10.3389/fcvm.2023.1113827. eCollection 2023.
7
Affinity maturation generates pathogenic antibodies with dual reactivity to DNase1L3 and dsDNA in systemic lupus erythematosus.亲和力成熟可产生具有双重反应性的致病性抗体,针对系统性红斑狼疮中的 DNase1L3 和 dsDNA。
Nat Commun. 2023 Mar 20;14(1):1388. doi: 10.1038/s41467-023-37083-x.
8
Antiphospholipid Antibodies and Lipids in Hematological Malignancies.抗磷脂抗体与血液系统恶性肿瘤中的脂质
Int J Mol Sci. 2022 Apr 8;23(8):4151. doi: 10.3390/ijms23084151.
9
Risk of Thrombosis, Pregnancy Morbidity or Death in Antiphospholipid Syndrome.抗磷脂综合征中血栓形成、妊娠并发症或死亡的风险
Front Cardiovasc Med. 2022 Mar 1;9:852777. doi: 10.3389/fcvm.2022.852777. eCollection 2022.
10
Anti-phospholipid antibodies are elevated and functionally active in chronic rhinosinusitis with nasal polyps.抗磷脂抗体在伴鼻息肉的慢性鼻-鼻窦炎中升高且具有功能活性。
Clin Exp Allergy. 2022 Aug;52(8):954-964. doi: 10.1111/cea.14120. Epub 2022 Mar 14.
β2-糖蛋白 I、脂多糖和内皮 TLR4:抗磷脂介导的血栓形成“双打击理论”中的三个参与者。
J Autoimmun. 2014 Dec;55:42-50. doi: 10.1016/j.jaut.2014.03.001. Epub 2014 Mar 27.
4
The NF-κB specific inhibitor DHMEQ prevents thrombus formation in a mouse model of antiphospholipid syndrome.NF-κB特异性抑制剂DHMEQ可预防抗磷脂综合征小鼠模型中的血栓形成。
J Nephropathol. 2013 Apr;2(2):114-21. doi: 10.12860/JNP.2013.19. Epub 2013 Apr 1.
5
The role of TLR4 in pathophysiology of antiphospholipid syndrome-associated thrombosis and pregnancy morbidity.TLR4 在抗磷脂综合征相关血栓形成和妊娠并发症发病机制中的作用。
Br J Haematol. 2014 Jan;164(2):165-76. doi: 10.1111/bjh.12587. Epub 2013 Oct 8.
6
Antiphospholipid antibodies internalised by human syncytiotrophoblast cause aberrant cell death and the release of necrotic trophoblast debris.抗磷脂抗体被人合体滋养层细胞内化后导致异常的细胞死亡,并释放出坏死的滋养层碎片。
J Autoimmun. 2013 Dec;47:45-57. doi: 10.1016/j.jaut.2013.08.005. Epub 2013 Sep 12.
7
Estimated frequency of antiphospholipid antibodies in patients with pregnancy morbidity, stroke, myocardial infarction, and deep vein thrombosis: a critical review of the literature.抗磷脂抗体在妊娠并发症、中风、心肌梗死和深静脉血栓患者中的估计频率:文献综述。
Arthritis Care Res (Hoboken). 2013 Nov;65(11):1869-73. doi: 10.1002/acr.22066.
8
STING recognition of cytoplasmic DNA instigates cellular defense.STING 识别细胞质 DNA 引发细胞防御。
Mol Cell. 2013 Apr 11;50(1):5-15. doi: 10.1016/j.molcel.2013.01.039. Epub 2013 Mar 7.
9
Self double-stranded (ds)DNA induces IL-1β production from human monocytes by activating NLRP3 inflammasome in the presence of anti-dsDNA antibodies.自身双链 DNA 在抗 dsDNA 抗体存在的情况下通过激活 NLRP3 炎性小体诱导人单核细胞产生 IL-1β。
J Immunol. 2013 Feb 15;190(4):1407-15. doi: 10.4049/jimmunol.1201195. Epub 2013 Jan 11.
10
Autoantibodies to domain 1 of beta 2 glycoprotein 1: a promising candidate biomarker for risk management in antiphospholipid syndrome.抗β2糖蛋白 1 结构域 1 自身抗体:抗磷脂综合征风险管理有前途的候选生物标志物。
Autoimmun Rev. 2012 Dec;12(2):313-7. doi: 10.1016/j.autrev.2012.05.006. Epub 2012 May 28.