Wang Xian-Jun, Chen Wang, Fu Xiao-Ting, Ma Jin-Kui, Wang Mei-Hong, Hou Ya-Jun, Tian Da-Chen, Fu Xiao-Yan, Fan Cun-Dong
1Department of Neurology, People's Hospital of Linyi Affiliated to Qingdao University, Linyi, 276000 Shandong China.
2School of Basic Medicine, Taishan Medical University, Taian, Shandong 271000 China.
Cell Death Discov. 2018 Oct 22;4:50. doi: 10.1038/s41420-018-0114-x. eCollection 2018.
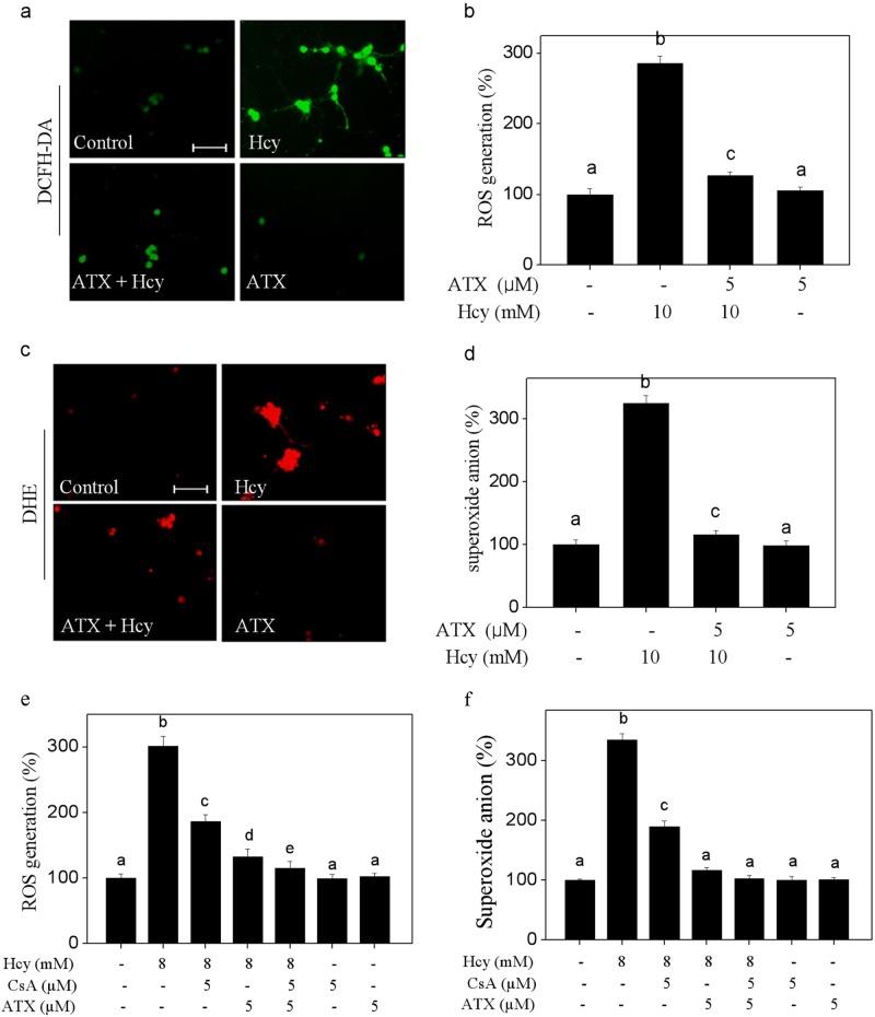
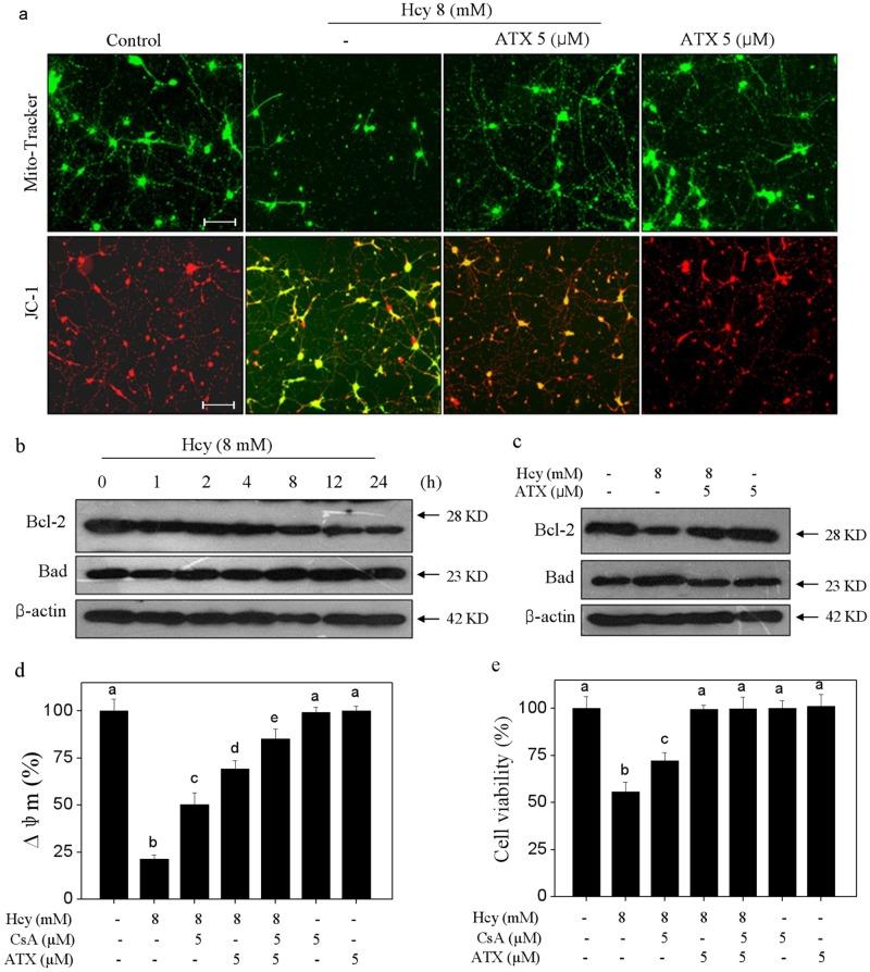
Elevated plasma level of homocysteine (Hcy) represents an independent risk for neurological diseases, and induction of oxidative damage is considered as one of the most important pathomechanisms. Astaxanthin (ATX) exhibits strong antioxidant activity in kinds of experimental models. However, the potential of ATX against Hcy-induced neurotoxicity has not been well explored yet. Herein, the neuroprotective effect of ATX against Hcy-induced neurotoxicity in rat hippocampal neurons was examined, and the underlying mechanism was evaluated. The results showed that ATX pre-treatment completely reversed Hcy-induced neurotoxicity through inhibiting cell apoptosis in rat primary hippocampal neurons. The mechanical investigation revealed that ATX effectively blocked Hcy-induced mitochondrial dysfunction by regulating Bcl-2 family and opening of mitochondrial permeability transition pore (MPTP). ATX pre-treatment also attenuated Hcy-induced oxidative damage via inhibiting the release of intracellular reactive oxide species (ROS) and superoxide anion through regulating MPTP opening. Moreover, normalization of MAPKs and PI3K/AKT pathways also contributed to ATX-mediated protective effects. Taken together, these results above suggested that ATX has the potential to reverse Hcy-induced neurotoxicity and apoptosis by inhibiting mitochondrial dysfunction, ROS-mediated oxidative damage and regulation of MAKPs and AKT pathways, which validated the strategy of using ATX could be a highly effective way in combating Hcy-mediated neurological disorders.
血浆同型半胱氨酸(Hcy)水平升高是神经系统疾病的独立危险因素,氧化损伤的诱导被认为是最重要的发病机制之一。虾青素(ATX)在各种实验模型中均表现出强大的抗氧化活性。然而,ATX对抗Hcy诱导的神经毒性的潜力尚未得到充分探索。在此,研究了ATX对大鼠海马神经元中Hcy诱导的神经毒性的神经保护作用,并评估了其潜在机制。结果表明,ATX预处理通过抑制大鼠原代海马神经元的细胞凋亡,完全逆转了Hcy诱导的神经毒性。机制研究表明,ATX通过调节Bcl-2家族和线粒体通透性转换孔(MPTP)的开放,有效阻断了Hcy诱导的线粒体功能障碍。ATX预处理还通过调节MPTP开放,抑制细胞内活性氧(ROS)和超氧阴离子的释放,减轻了Hcy诱导的氧化损伤。此外,MAPKs和PI3K/AKT信号通路的正常化也有助于ATX介导的保护作用。综上所述,上述结果表明,ATX具有通过抑制线粒体功能障碍、ROS介导的氧化损伤以及调节MAKPs和AKT信号通路来逆转Hcy诱导的神经毒性和细胞凋亡的潜力,这验证了使用ATX可能是对抗Hcy介导的神经系统疾病的一种高效方法。