• 文献检索
  • 文档翻译
  • 深度研究
  • 学术资讯
  • Suppr Zotero 插件Zotero 插件
  • 邀请有礼
  • 套餐&价格
  • 历史记录
应用&插件
Suppr Zotero 插件Zotero 插件浏览器插件Mac 客户端Windows 客户端微信小程序
定价
高级版会员购买积分包购买API积分包
服务
文献检索文档翻译深度研究API 文档MCP 服务
关于我们
关于 Suppr公司介绍联系我们用户协议隐私条款
关注我们

Suppr 超能文献

核心技术专利:CN118964589B侵权必究
粤ICP备2023148730 号-1Suppr @ 2026

文献检索

告别复杂PubMed语法,用中文像聊天一样搜索,搜遍4000万医学文献。AI智能推荐,让科研检索更轻松。

立即免费搜索

文件翻译

保留排版,准确专业,支持PDF/Word/PPT等文件格式,支持 12+语言互译。

免费翻译文档

深度研究

AI帮你快速写综述,25分钟生成高质量综述,智能提取关键信息,辅助科研写作。

立即免费体验

远程热带岛屿殖民并不排除共生专家:夏威夷特有兰花 Anoectochilus sandvicensis 在地理分布上具有菌根特异性的新证据。

Remote tropical island colonization does not preclude symbiotic specialists: new evidence of mycorrhizal specificity across the geographic distribution of the Hawaiian endemic orchid Anoectochilus sandvicensis.

机构信息

Department of Botany, University of Hawaii Manoa, Honolulu, HI, USA.

John A. Burns School of Medicine, University of Hawaii Manoa, Honolulu, HI, USA.

出版信息

Ann Bot. 2019 Mar 14;123(4):657-666. doi: 10.1093/aob/mcy198.

DOI:10.1093/aob/mcy198
PMID:30380004
原文链接:https://pmc.ncbi.nlm.nih.gov/articles/PMC6417469/
Abstract

BACKGROUND AND AIMS

For symbiotic organisms, their colonization and spread across remote oceanic islands should favour generalists. Plants that form obligate symbiotic associations with microbes dominate island ecosystems, but the relationship between island inhabitance and symbiotic specificity is unclear, especially in the tropics. To fill this gap, we examined the mycorrhizal specificity of the Hawaiian endemic orchid Anoectochilus sandvicensis across multiple populations encompassing its entire geographic distribution.

METHODS

By molecular phylogenetic approaches we identified the mycorrhizal fungi associated with A. sandvicensis across its entire geographic distribution and determined the relationship of these fungi to others found elsewhere around the globe. With richness estimators, we assessed the mycorrhizal specificity of A. sandvicensis within and among islands. We then tested whether geographic proximity of orchid populations was a significant predictor for the presence of particular mycorrhizal fungi and their community composition.

KEY RESULTS

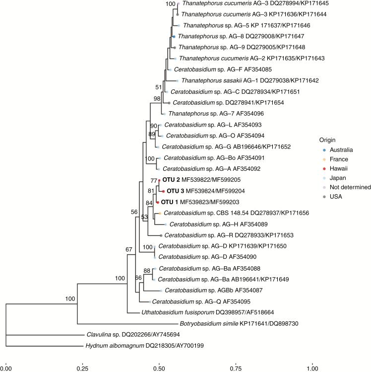
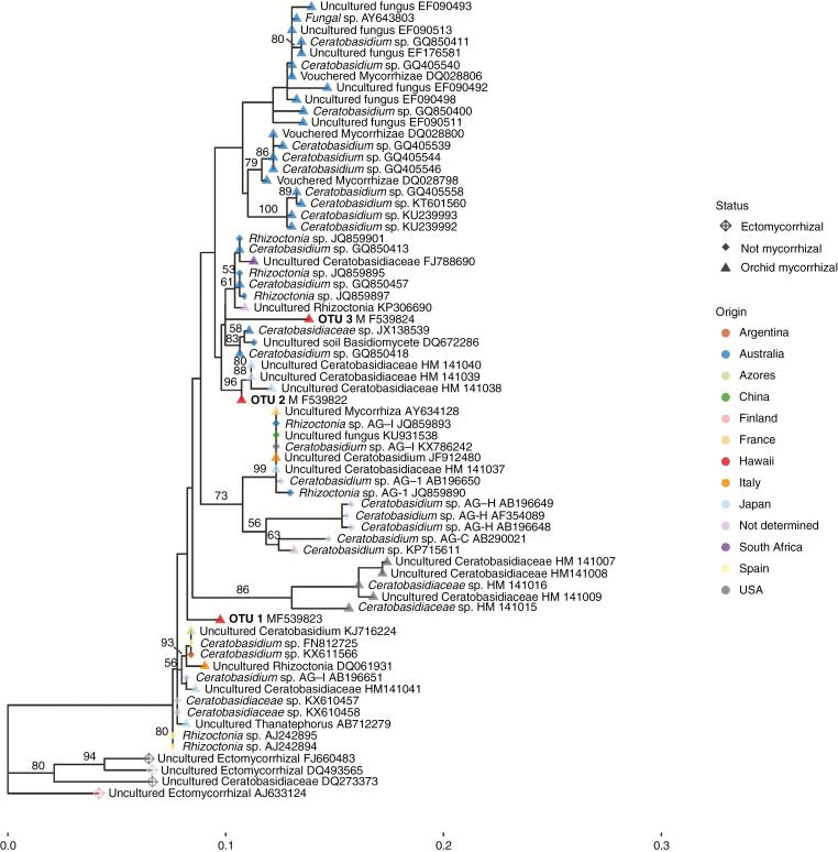
We found that each population of A. sandvicensis forms specific associations with one of three fungi in the genus Ceratobasidium and that the closest relatives of these fungi are globally widespread. Based on diversity indices, A. sandvicensis populations were estimated to partner with one to four mycorrhizal taxa with an estimated total of four compatible mycorrhizal fungi across its entire distribution. However, the geographic proximity of orchid populations was not a significant predictor of mycorrhizal fungal community composition.

CONCLUSIONS

Our findings indicate that the colonization and survival of plant species on even the most remote oceanic islands is not restricted to symbiotic generalists, and that partnering with few, but cosmopolitan microbial symbionts is an alternative means for successful island establishment. We suggest that the spatial distribution and abundance of symbionts in addition to island age, size and isolation should also be taken into consideration for predictions of island biodiversity.

摘要

背景与目的

对于共生生物而言,它们在遥远的海洋岛屿上的定殖和传播应该有利于广域适应者。与微生物形成专性共生关系的植物主导着岛屿生态系统,但岛屿栖息与共生特异性之间的关系尚不清楚,特别是在热带地区。为了填补这一空白,我们研究了夏威夷特有兰花 Anoectochilus sandvicensis 在其整个地理分布范围内与多种种群相关的菌根特异性。

方法

通过分子系统发育方法,我们确定了与 A. sandvicensis 相关的菌根真菌,遍及其整个地理分布范围,并确定了这些真菌与全球其他地方发现的真菌之间的关系。通过丰富度估计,我们评估了 A. sandvicensis 在岛屿内部和岛屿之间的菌根特异性。然后,我们测试了兰花种群的地理接近度是否是特定菌根真菌存在及其群落组成的重要预测因素。

主要结果

我们发现,A. sandvicensis 的每个种群都与 Ceratobasidium 属的三种真菌中的一种形成特定的共生关系,而这些真菌的最接近亲缘种在全球范围内广泛分布。基于多样性指数,A. sandvicensis 种群估计与一种到四种菌根类群形成伙伴关系,在其整个分布范围内共有四种相容的菌根真菌。然而,兰花种群的地理接近度并不是菌根真菌群落组成的重要预测因素。

结论

我们的研究结果表明,即使是最偏远的海洋岛屿上植物物种的定殖和生存也不受限于共生的广域适应者,与少数但世界性的微生物共生体形成伙伴关系是成功建立岛屿的另一种手段。我们认为,除了岛屿年龄、大小和隔离度之外,共生体的空间分布和丰度也应该被纳入到对岛屿生物多样性的预测中。

https://cdn.ncbi.nlm.nih.gov/pmc/blobs/ff93/6417469/e65f98073658/mcy19804.jpg
https://cdn.ncbi.nlm.nih.gov/pmc/blobs/ff93/6417469/c879ac1afd93/mcy19801.jpg
https://cdn.ncbi.nlm.nih.gov/pmc/blobs/ff93/6417469/77ccac052d76/mcy19802.jpg
https://cdn.ncbi.nlm.nih.gov/pmc/blobs/ff93/6417469/0aa80c815ece/mcy19803.jpg
https://cdn.ncbi.nlm.nih.gov/pmc/blobs/ff93/6417469/e65f98073658/mcy19804.jpg
https://cdn.ncbi.nlm.nih.gov/pmc/blobs/ff93/6417469/c879ac1afd93/mcy19801.jpg
https://cdn.ncbi.nlm.nih.gov/pmc/blobs/ff93/6417469/77ccac052d76/mcy19802.jpg
https://cdn.ncbi.nlm.nih.gov/pmc/blobs/ff93/6417469/0aa80c815ece/mcy19803.jpg
https://cdn.ncbi.nlm.nih.gov/pmc/blobs/ff93/6417469/e65f98073658/mcy19804.jpg

相似文献

1
Remote tropical island colonization does not preclude symbiotic specialists: new evidence of mycorrhizal specificity across the geographic distribution of the Hawaiian endemic orchid Anoectochilus sandvicensis.远程热带岛屿殖民并不排除共生专家:夏威夷特有兰花 Anoectochilus sandvicensis 在地理分布上具有菌根特异性的新证据。
Ann Bot. 2019 Mar 14;123(4):657-666. doi: 10.1093/aob/mcy198.
2
Variation in mycorrhizal associations with tulasnelloid fungi among populations of five Dactylorhiza species.五种角盘兰属植物种群中与珊瑚菌属真菌共生关系的变化。
PLoS One. 2012;7(8):e42212. doi: 10.1371/journal.pone.0042212. Epub 2012 Aug 3.
3
Continent-wide distribution in mycorrhizal fungi: implications for the biogeography of specialized orchids.菌根真菌在大陆范围内的分布:对专性兰花生物地理学的影响。
Ann Bot. 2015 Sep;116(3):413-21. doi: 10.1093/aob/mcv084. Epub 2015 Jun 22.
4
Mycorrhizal types influence island biogeography of plants.菌根类型影响植物的岛屿生物地理学。
Commun Biol. 2021 Sep 24;4(1):1128. doi: 10.1038/s42003-021-02649-2.
5
Symbiont abundance can affect host plant population dynamics.共生体丰度会影响宿主植物种群动态。
Am J Bot. 2017 Jan;104(1):72-82. doi: 10.3732/ajb.1600334. Epub 2017 Jan 6.
6
Further advances in orchid mycorrhizal research.兰花菌根研究的进一步进展。
Mycorrhiza. 2007 Sep;17(6):475-486. doi: 10.1007/s00572-007-0138-1. Epub 2007 Jun 21.
7
Highly diverse and spatially heterogeneous mycorrhizal symbiosis in a rare epiphyte is unrelated to broad biogeographic or environmental features.在一种罕见的附生植物中,高度多样且空间异质的菌根共生与广泛的生物地理或环境特征无关。
Mol Ecol. 2013 Dec;22(23):5949-61. doi: 10.1111/mec.12536. Epub 2013 Nov 6.
8
Pectin localization in the Mediterranean orchid Limodorum abortivum reveals modulation of the plant interface in response to different mycorrhizal fungi.在中东海枣中果胶的定位揭示了植物界面在响应不同菌根真菌时的调节。
Mycorrhiza. 2011 Feb;21(2):97-104. doi: 10.1007/s00572-010-0315-5. Epub 2010 Apr 29.
9
Age-dependent mycorrhizal specificity in an invasive orchid, Oeceoclades maculata.入侵兰花黄斑毛兰中与年龄相关的菌根特异性
Am J Bot. 2016 Nov;103(11):1880-1889. doi: 10.3732/ajb.1600127. Epub 2016 Oct 26.
10
Mycorrhizal fungi influence global plant biogeography.菌根真菌影响全球植物生物地理学。
Nat Ecol Evol. 2019 Mar;3(3):424-429. doi: 10.1038/s41559-019-0823-4. Epub 2019 Feb 25.

引用本文的文献

1
Co-Occurrence Patterns of Soil Fungal and Bacterial Communities in Subtropical Forest-Transforming Areas.亚热带森林转化区土壤真菌和细菌群落的共存模式。
Curr Microbiol. 2024 Jan 16;81(2):64. doi: 10.1007/s00284-023-03608-2.
2
An exploration of mechanism of high quality and yield of Bl. by the isolation, identification, and evaluation of .通过对[具体内容]的分离、鉴定和评价探索[植物名称]高品质和高产量的机制。 (注:原文中“Bl.”和“.”指代不明,以上是根据格式要求尽量完整翻译的结果 )
Front Microbiol. 2023 Oct 19;14:1220670. doi: 10.3389/fmicb.2023.1220670. eCollection 2023.
3
Progress and Prospects of Mycorrhizal Fungal Diversity in Orchids.

本文引用的文献

1
Mycorrhizal diversity in photosynthetic terrestrial orchids.光合陆地兰花中的菌根多样性。
New Phytol. 2004 Aug;163(2):425-438. doi: 10.1111/j.1469-8137.2004.01114.x.
2
Pollination effectiveness of opportunistic Galápagos birds compared to that of insects: From fruit set to seedling emergence.机会主义加拉帕戈斯鸟类与昆虫的传粉效率比较:从果实结实到幼苗出现。
Am J Bot. 2018 Jul;105(7):1142-1153. doi: 10.1002/ajb2.1122. Epub 2018 Jul 23.
3
The carbon and nitrogen ecophysiologies of two endemic tropical orchids mirrors those of their temperate relatives and the local environment.
兰花菌根真菌多样性的研究进展与展望
Front Plant Sci. 2021 May 7;12:646325. doi: 10.3389/fpls.2021.646325. eCollection 2021.
两种热带特有兰花的碳和氮生态生理学反映了它们温带亲缘植物以及当地环境的碳和氮生态生理学。
R Soc Open Sci. 2016 Nov 23;3(11):160427. doi: 10.1098/rsos.160427. eCollection 2016 Nov.
4
Open-Source Sequence Clustering Methods Improve the State Of the Art.开源序列聚类方法提升了现有技术水平。
mSystems. 2016 Feb 9;1(1). doi: 10.1128/mSystems.00003-15. eCollection 2016 Jan-Feb.
5
Sebacinales - one thousand and one interactions with land plants.角担菌目——与陆生植物的一千零一种相互作用。
New Phytol. 2016 Jul;211(1):20-40. doi: 10.1111/nph.13977. Epub 2016 May 19.
6
Phylogenetic relationships of Rhizoctonia fungi within the Cantharellales.鸡油菌目内丝核菌真菌的系统发育关系。
Fungal Biol. 2016 Apr;120(4):603-619. doi: 10.1016/j.funbio.2016.01.012. Epub 2016 Jan 29.
7
Differences in mycorrhizal communities between Epipactis palustris, E. helleborine and its presumed sister species E. neerlandica.沼生羊耳蒜、欧洲羊耳蒜及其假定的姊妹物种荷兰羊耳蒜之间菌根群落的差异。
Ann Bot. 2016 Jul;118(1):105-14. doi: 10.1093/aob/mcw015. Epub 2016 Mar 5.
8
Are there geographic mosaics of mycorrhizal specificity and partial mycoheterotrophy? A case study in Moneses uniflora (Ericaceae).菌根特异性和部分菌根异养是否存在地理镶嵌现象?以单花鹿蹄草(杜鹃花科)为例的研究。
New Phytol. 2015 Dec;208(4):1003-7. doi: 10.1111/nph.13587. Epub 2015 Jul 23.
9
A Comprehensive, Automatically Updated Fungal ITS Sequence Dataset for Reference-Based Chimera Control in Environmental Sequencing Efforts.一个全面的、自动更新的真菌ITS序列数据集,用于环境测序工作中基于参考的嵌合体控制。
Microbes Environ. 2015;30(2):145-50. doi: 10.1264/jsme2.ME14121. Epub 2015 Mar 19.
10
Geographical variation in mutualistic networks: similarity, turnover and partner fidelity.互利网络中的地理变异:相似性、更替与伙伴忠诚度。
Proc Biol Sci. 2015 Mar 7;282(1802). doi: 10.1098/rspb.2014.2925.