Suppr超能文献

血液和女性生殖道中 HIV-1 的宏基因组测序显示急性感染期间准种多样性较小。

Metagenomic Sequencing of HIV-1 in the Blood and Female Genital Tract Reveals Little Quasispecies Diversity during Acute Infection.

机构信息

Division of Infectious Diseases, Massachusetts General Hospital, Boston, Massachusetts, USA

Broad Institute, Cambridge, Massachusetts, USA.

出版信息

J Virol. 2019 Jan 4;93(2). doi: 10.1128/JVI.00804-18. Print 2019 Jan 15.

Abstract

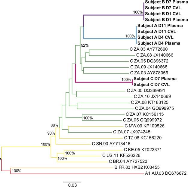
Heterosexual transmission of human immunodeficiency virus type 1 (HIV-1) is associated with a significant bottleneck in the viral quasispecies population, yet the timing of that bottleneck is poorly understood. We characterized HIV-1 diversity in the blood and female genital tract (FGT) within 2 weeks after detection of infection in three women enrolled in a unique prospective cohort in South Africa. We assembled full-length HIV-1 genomes from matched cervicovaginal lavage (CVL) samples and plasma. Deep sequencing allowed us to identify intrahost single-nucleotide variants (iSNVs) and to characterize within-sample HIV-1 diversity. Our results demonstrated very little HIV-1 diversity in the FGT and plasma by the time viremia was detectable. Within each subject, the consensus HIV-1 sequences were identical in plasma and CVL fluid. No iSNV was present at >6% frequency. One subject had 77 low-frequency iSNVs across both CVL fluid and plasma, another subject had 14 iSNVs in only CVL fluid from the earliest time point, and the third subject had no iSNVs in CVL fluid or plasma. Overall, the small amount of diversity that we detected was greater in the FGT than in plasma and declined over the first 2 weeks after viremia was detectable, compatible with a very early HIV-1 transmission bottleneck. To our knowledge, our study represents the earliest genomic analysis of HIV-1 in the FGT after transmission. Further, the use of metagenomic sequencing allowed us to characterize other organisms in the FGT, including commensal bacteria and sexually transmitted infections, highlighting the utility of the method to sequence both HIV-1 and its metagenomic environment. Due to error-prone replication, HIV-1 generates a diverse population of viruses within a chronically infected individual. When HIV-1 is transmitted to a new individual, one or a few viruses establish the new infection, leading to a genetic bottleneck in the virus population. Understanding the timing and nature of this bottleneck may provide insight into HIV-1 vaccine design and other preventative strategies. We examined the HIV-1 population in three women enrolled in a unique prospective cohort in South Africa who were followed closely during the earliest stages of HIV-1 infection. We found very little HIV-1 diversity in the blood and female genital tract during the first 2 weeks after virus was detected in the bloodstream. These results are compatible with a very early HIV-1 population bottleneck, suggesting the need to study the HIV-1 population in the female genital tract before virus is detectable in the bloodstream.

摘要

人类免疫缺陷病毒 1 型(HIV-1)的异性传播与病毒准种群体中存在显著的瓶颈有关,但对该瓶颈的发生时间了解甚少。我们在南非一个独特的前瞻性队列中招募的 3 名女性感染后 2 周内,对血液和女性生殖道(FGT)中的 HIV-1 多样性进行了特征描述。我们从配对的宫颈阴道灌洗液(CVL)样本和血浆中组装了全长 HIV-1 基因组。深度测序使我们能够识别宿主内单核苷酸变体(iSNVs),并描述样本内 HIV-1 多样性。我们的研究结果表明,当可检测到病毒血症时,FGT 和血浆中的 HIV-1 多样性非常有限。在每个受试者中,血浆和 CVL 液体中的共识 HIV-1 序列完全相同。没有 iSNV 的频率超过 6%。一名受试者在 CVL 液体和血浆中均有 77 个低频 iSNVs,另一名受试者仅在最早时间点的 CVL 液体中存在 14 个 iSNVs,而第三名受试者在 CVL 液体或血浆中均未检测到 iSNVs。总的来说,我们检测到的多样性在 FGT 中比在血浆中更大,并且在可检测到病毒血症后的前 2 周内下降,这与 HIV-1 早期传播瓶颈相一致。据我们所知,我们的研究代表了在 HIV-1 传播后对 FGT 中 HIV-1 的最早基因组分析。此外,使用宏基因组测序使我们能够对 FGT 中的其他生物体进行特征描述,包括共生细菌和性传播感染,突出了该方法对 HIV-1 及其宏基因组环境进行测序的实用性。由于复制错误,慢性感染个体中的 HIV-1 会产生多种病毒群体。当 HIV-1 传播给新个体时,一个或几个病毒会建立新的感染,导致病毒群体中的遗传瓶颈。了解该瓶颈的发生时间和性质可能有助于深入了解 HIV-1 疫苗设计和其他预防策略。我们在南非一个独特的前瞻性队列中招募了 3 名女性,在 HIV-1 感染的早期阶段对她们进行了密切监测,研究了她们血液中的 HIV-1 群体。我们发现,在可检测到病毒血症后的前 2 周内,血液和女性生殖道中的 HIV-1 多样性非常有限。这些结果与 HIV-1 早期种群瓶颈一致,表明需要在可检测到血流中的 HIV-1 之前研究女性生殖道中的 HIV-1 种群。

https://cdn.ncbi.nlm.nih.gov/pmc/blobs/bf3a/6321908/653fd04e64ec/JVI.00804-18-f0001.jpg

文献AI研究员

20分钟写一篇综述,助力文献阅读效率提升50倍。

立即体验

用中文搜PubMed

大模型驱动的PubMed中文搜索引擎

马上搜索

文档翻译

学术文献翻译模型,支持多种主流文档格式。

立即体验