Department of Nephrology, Huadu District People's Hospital of Guangzhou, Southern Medical University, Guangzhou 510800, China.
Department of Nephorology, Xuhui DIstrict Centeral Hospital of Shanghai, Shanghai 20031, China.
Redox Biol. 2019 Jan;20:261-274. doi: 10.1016/j.redox.2018.10.012. Epub 2018 Oct 19.
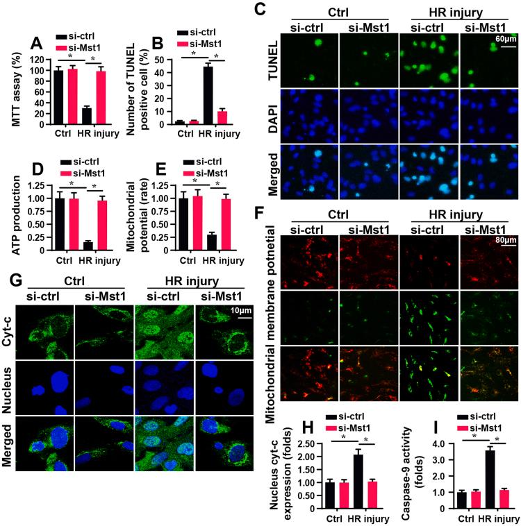
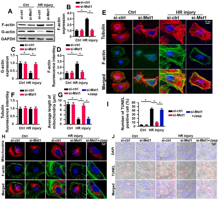
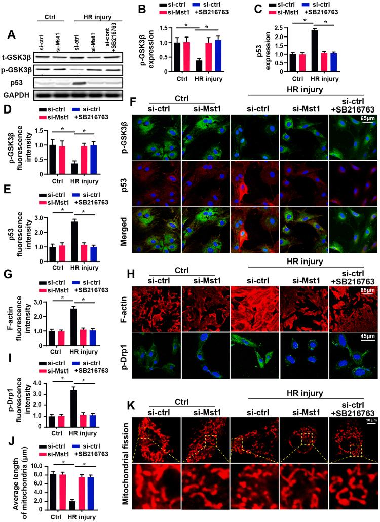
Despite extensive research that has been carried out over the past three decades in the field of renal ischaemia-reperfusion (I/R) injury, the pathogenic role of mitochondrial fission in renal I/R injury is poorly understood. The aim of our study is to investigate the molecular mechanism by which mammalian STE20-like kinase 1 (Mst1) participates in renal I/R injury through modifying mitochondrial fission, microtubule cytoskeleton dynamics, and the GSK3β-p53 signalling pathway. Our data demonstrated that genetic ablation of Mst1 improved renal function, alleviated reperfusion-mediated tubular epithelial cell apoptosis, and attenuated the vulnerability of kidney to I/R injury. At the molecular level, Mst1 upregulation exacerbated mitochondrial damage, as evidenced by reduced mitochondrial potential, increased ROS generation, more cyt-c liberation from mitochondria into the cytoplasm, and an activated mitochondrial apoptotic pathway. Furthermore, we demonstrated that I/R-mediated mitochondrial damage resulted from mitochondrial fission, and the blockade of mitochondrial fission preserved mitochondrial homeostasis in the I/R setting. Functional studies have discovered that Mst1 regulated mitochondrial fission through two mechanisms: induction of Drp1 phosphorylation and enhancement of F-actin assembly. Activated Mst1 promoted Drp1 phosphorylation at Ser616, contributing to Drp1 translocation from the cytoplasm to the surface of the mitochondria. Additionally, Mst1 facilitated F-actin polymerization, contributing to mitochondrial contraction. Finally, we confirmed that Mst1 regulated Drp1 post-transcriptional modification and F-actin stabilization via the GSK3β-p53 signalling pathway. Inhibition of GSK3β-p53 signalling provided a survival advantage for the tubular epithelial cell in the context of renal I/R injury by repressing mitochondrial fission. Collectively, our study identified Mst1 as the primary pathogenesis for the development and progression of renal I/R injury via activation of fatal mitochondrial fission by modulating Drp1 phosphorylation, microtubule cytoskeleton dynamics, and the GSK3β-p53 signalling pathway.
尽管在过去的三十年中,人们在肾缺血再灌注(I/R)损伤领域进行了广泛的研究,但线粒体分裂在肾 I/R 损伤中的致病作用仍知之甚少。我们的研究旨在探讨哺乳动物 STE20 样激酶 1(Mst1)通过调节线粒体分裂、微管细胞骨架动力学和 GSK3β-p53 信号通路参与肾 I/R 损伤的分子机制。我们的数据表明,Mst1 基因缺失可改善肾功能,减轻再灌注介导的肾小管上皮细胞凋亡,并减轻肾脏对 I/R 损伤的易感性。在分子水平上,Mst1 的上调加剧了线粒体损伤,表现为线粒体膜电位降低、ROS 生成增加、更多的细胞色素 c 从线粒体释放到细胞质中以及线粒体凋亡途径的激活。此外,我们证明 I/R 介导的线粒体损伤是由于线粒体分裂引起的,并且在 I/R 环境中阻断线粒体分裂可以维持线粒体的稳态。功能研究发现,Mst1 通过两种机制调节线粒体分裂:诱导 Drp1 磷酸化和增强 F-肌动蛋白组装。激活的 Mst1 促进 Drp1 在 Ser616 处的磷酸化,导致 Drp1 从细胞质转移到线粒体表面。此外,Mst1 促进 F-肌动蛋白聚合,导致线粒体收缩。最后,我们证实 Mst1 通过 GSK3β-p53 信号通路调节 Drp1 的转录后修饰和 F-肌动蛋白的稳定。抑制 GSK3β-p53 信号通路通过抑制线粒体分裂为肾小管上皮细胞在肾 I/R 损伤中提供了生存优势。总之,我们的研究表明,Mst1 通过调节 Drp1 磷酸化、微管细胞骨架动力学和 GSK3β-p53 信号通路激活致命的线粒体分裂,成为肾 I/R 损伤发生和进展的主要发病机制。