• 文献检索
  • 文档翻译
  • 深度研究
  • 学术资讯
  • Suppr Zotero 插件Zotero 插件
  • 邀请有礼
  • 套餐&价格
  • 历史记录
应用&插件
Suppr Zotero 插件Zotero 插件浏览器插件Mac 客户端Windows 客户端微信小程序
定价
高级版会员购买积分包购买API积分包
服务
文献检索文档翻译深度研究API 文档MCP 服务
关于我们
关于 Suppr公司介绍联系我们用户协议隐私条款
关注我们

Suppr 超能文献

核心技术专利:CN118964589B侵权必究
粤ICP备2023148730 号-1Suppr @ 2026

文献检索

告别复杂PubMed语法,用中文像聊天一样搜索,搜遍4000万医学文献。AI智能推荐,让科研检索更轻松。

立即免费搜索

文件翻译

保留排版,准确专业,支持PDF/Word/PPT等文件格式,支持 12+语言互译。

免费翻译文档

深度研究

AI帮你快速写综述,25分钟生成高质量综述,智能提取关键信息,辅助科研写作。

立即免费体验

Ripk3 促进心脏缺血再灌注损伤中 ER 应激诱导的坏死性凋亡:涉及钙超载/XO/ROS/mPTP 途径的机制。

Ripk3 promotes ER stress-induced necroptosis in cardiac IR injury: A mechanism involving calcium overload/XO/ROS/mPTP pathway.

机构信息

Department of Cardiology, Chinese PLA General Hospital, Beijing, China.

Department of Chemical and Environmental Engineering, University of California, Riverside, CA 92521 USA.

出版信息

Redox Biol. 2018 Jun;16:157-168. doi: 10.1016/j.redox.2018.02.019. Epub 2018 Mar 1.

DOI:10.1016/j.redox.2018.02.019
PMID:29502045
原文链接:https://pmc.ncbi.nlm.nih.gov/articles/PMC5952878/
Abstract

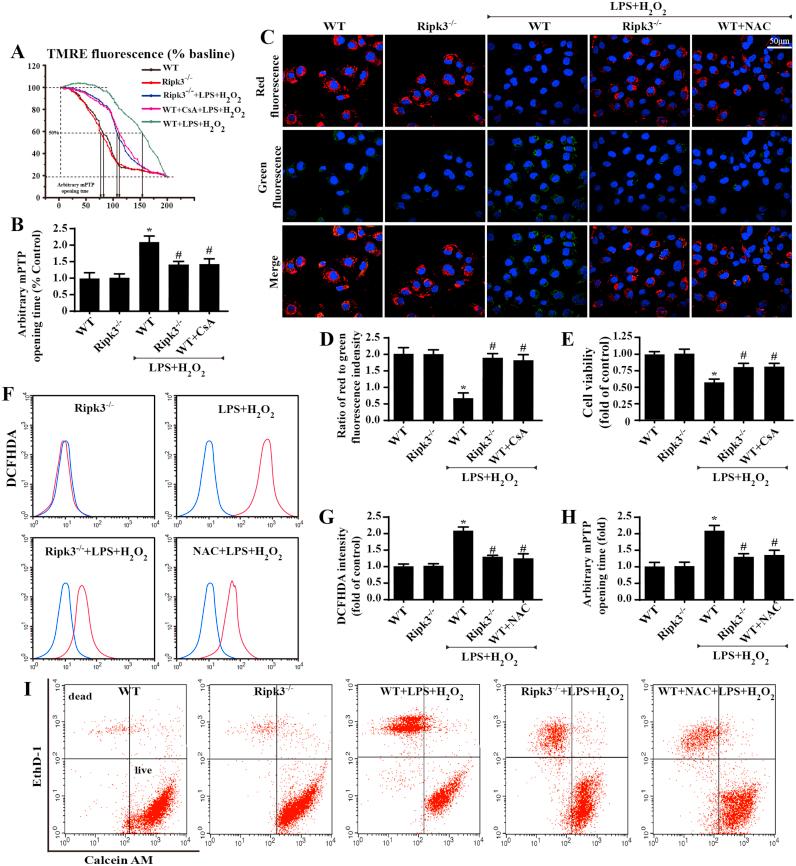
Receptor-interacting protein 3 (Ripk3)-mediated necroptosis contributes to cardiac ischaemia-reperfusion (IR) injury through poorly defined mechanisms. Our results demonstrated that Ripk3 was strongly upregulated in murine hearts subjected to IR injury and cardiomyocytes treated with LPS and HO. The higher level of Ripk3 was positively correlated to the infarction area expansion, cardiac dysfunction and augmented cardiomyocytes necroptosis. Function study further illustrated that upregulated Ripk3 evoked the endoplasmic reticulum (ER) stress, which was accompanied with an increase in intracellular Ca level ([Ca]c) and xanthine oxidase (XO) expression. Activated XO raised cellular reactive oxygen species (ROS) that mediated the mitochondrial permeability transition pore (mPTP) opening and cardiomyocytes necroptosis. By comparison, genetic ablation of Ripk3 abrogated the ER stress and thus blocked the [Ca]c overload-XO-ROS-mPTP pathways, favouring a pro-survival state that ultimately resulted in the inhibition of cardiomyocytes necroptosis in the setting of cardiac IR injury. In summary, the present study helps to elucidate how necroptosis is mediated by ER stress, via the calcium overload /XO/ROS/mPTP opening axis.

摘要

受体相互作用蛋白 3(Ripk3)介导的坏死性凋亡通过未明确的机制导致心脏缺血再灌注(IR)损伤。我们的结果表明,Ripk3 在经历 IR 损伤的小鼠心脏和接受 LPS 和 HO 处理的心肌细胞中强烈上调。Ripk3 的高水平与梗死面积扩大、心脏功能障碍和增强的心肌细胞坏死性凋亡呈正相关。功能研究进一步表明,上调的 Ripk3 引发内质网(ER)应激,这伴随着细胞内 Ca 水平 ([Ca]c) 和黄嘌呤氧化酶 (XO) 表达的增加。激活的 XO 增加细胞活性氧 (ROS),介导线粒体通透性转换孔 (mPTP) 开放和心肌细胞坏死性凋亡。相比之下,Ripk3 的基因缺失消除了 ER 应激,从而阻断了 [Ca]c 过载-XO-ROS-mPTP 途径,有利于生存状态,最终导致心脏 IR 损伤时心肌细胞坏死性凋亡的抑制。总之,本研究有助于阐明坏死性凋亡如何通过内质网应激介导,通过钙超载/XO/ROS/mPTP 开放轴。

https://cdn.ncbi.nlm.nih.gov/pmc/blobs/e62f/5952878/d581dcc151ad/mmc1.jpg
https://cdn.ncbi.nlm.nih.gov/pmc/blobs/e62f/5952878/4e59d2e660b3/fx1.jpg
https://cdn.ncbi.nlm.nih.gov/pmc/blobs/e62f/5952878/5ad66daf8d23/gr1.jpg
https://cdn.ncbi.nlm.nih.gov/pmc/blobs/e62f/5952878/e3790fa7f6c3/gr2.jpg
https://cdn.ncbi.nlm.nih.gov/pmc/blobs/e62f/5952878/8fca2a2fc354/gr3.jpg
https://cdn.ncbi.nlm.nih.gov/pmc/blobs/e62f/5952878/99259bf5a734/gr4.jpg
https://cdn.ncbi.nlm.nih.gov/pmc/blobs/e62f/5952878/cc1a1a93d5c9/gr5.jpg
https://cdn.ncbi.nlm.nih.gov/pmc/blobs/e62f/5952878/638b2b921d6d/gr6.jpg
https://cdn.ncbi.nlm.nih.gov/pmc/blobs/e62f/5952878/d581dcc151ad/mmc1.jpg
https://cdn.ncbi.nlm.nih.gov/pmc/blobs/e62f/5952878/4e59d2e660b3/fx1.jpg
https://cdn.ncbi.nlm.nih.gov/pmc/blobs/e62f/5952878/5ad66daf8d23/gr1.jpg
https://cdn.ncbi.nlm.nih.gov/pmc/blobs/e62f/5952878/e3790fa7f6c3/gr2.jpg
https://cdn.ncbi.nlm.nih.gov/pmc/blobs/e62f/5952878/8fca2a2fc354/gr3.jpg
https://cdn.ncbi.nlm.nih.gov/pmc/blobs/e62f/5952878/99259bf5a734/gr4.jpg
https://cdn.ncbi.nlm.nih.gov/pmc/blobs/e62f/5952878/cc1a1a93d5c9/gr5.jpg
https://cdn.ncbi.nlm.nih.gov/pmc/blobs/e62f/5952878/638b2b921d6d/gr6.jpg
https://cdn.ncbi.nlm.nih.gov/pmc/blobs/e62f/5952878/d581dcc151ad/mmc1.jpg

相似文献

1
Ripk3 promotes ER stress-induced necroptosis in cardiac IR injury: A mechanism involving calcium overload/XO/ROS/mPTP pathway.Ripk3 促进心脏缺血再灌注损伤中 ER 应激诱导的坏死性凋亡:涉及钙超载/XO/ROS/mPTP 途径的机制。
Redox Biol. 2018 Jun;16:157-168. doi: 10.1016/j.redox.2018.02.019. Epub 2018 Mar 1.
2
Inhibitory effect of melatonin on necroptosis via repressing the Ripk3-PGAM5-CypD-mPTP pathway attenuates cardiac microvascular ischemia-reperfusion injury.褪黑素通过抑制 Ripk3-PGAM5-CypD-mPTP 通路抑制坏死性凋亡从而减轻心脏微血管缺血再灌注损伤。
J Pineal Res. 2018 Oct;65(3):e12503. doi: 10.1111/jpi.12503. Epub 2018 May 28.
3
Ripk3 regulates cardiac microvascular reperfusion injury: The role of IP3R-dependent calcium overload, XO-mediated oxidative stress and F-action/filopodia-based cellular migration.Ripk3 调控心脏微血管再灌注损伤:IP3R 依赖性钙超载、XO 介导的氧化应激和 F-肌动蛋白/丝状伪足为基础的细胞迁移的作用。
Cell Signal. 2018 May;45:12-22. doi: 10.1016/j.cellsig.2018.01.020. Epub 2018 Feb 3.
4
ROS-Mediated Necroptosis Is Involved in Iron Overload-Induced Osteoblastic Cell Death.活性氧(ROS)介导线粒体凋亡通路诱导铁过载诱导的成骨细胞死亡。
Oxid Med Cell Longev. 2020 Oct 16;2020:1295382. doi: 10.1155/2020/1295382. eCollection 2020.
5
RIPK3 Induces Cardiomyocyte Necroptosis via Inhibition of AMPK-Parkin-Mitophagy in Cardiac Remodelling after Myocardial Infarction.RIPK3 通过抑制 AMPK-Parkin-线粒体自噬诱导心肌梗死后心肌重构中的心肌细胞坏死。
Oxid Med Cell Longev. 2021 Mar 27;2021:6635955. doi: 10.1155/2021/6635955. eCollection 2021.
6
Ripk3 mediates cardiomyocyte necrosis through targeting mitochondria and the JNK-Bnip3 pathway under hypoxia-reoxygenation injury.在缺氧复氧损伤下,Ripk3通过靶向线粒体和JNK - Bnip3途径介导心肌细胞坏死。
J Recept Signal Transduct Res. 2019 Aug;39(4):331-340. doi: 10.1080/10799893.2019.1676259. Epub 2019 Oct 28.
7
Curcumol induces RIPK1/RIPK3 complex-dependent necroptosis via JNK1/2-ROS signaling in hepatic stellate cells.姜黄素通过 JNK1/2-ROS 信号通路诱导肝星状细胞中 RIPK1/RIPK3 复合物依赖的坏死性凋亡。
Redox Biol. 2018 Oct;19:375-387. doi: 10.1016/j.redox.2018.09.007. Epub 2018 Sep 7.
8
Activation of Akt rescues endoplasmic reticulum stress-impaired murine cardiac contractile function via glycogen synthase kinase-3β-mediated suppression of mitochondrial permeation pore opening.通过糖原合酶激酶-3β介导的抑制线粒体通透转换孔开放,Akt 的激活挽救内质网应激损伤的小鼠心肌收缩功能。
Antioxid Redox Signal. 2011 Nov 1;15(9):2407-24. doi: 10.1089/ars.2010.3751. Epub 2011 Jun 24.
9
Danhong injection protects cardiomyocytes against hypoxia/reoxygenation- and H2O2-induced injury by inhibiting mitochondrial permeability transition pore opening.丹红注射液通过抑制线粒体通透性转换孔开放,保护心肌细胞免受缺氧/复氧和过氧化氢诱导的损伤。
J Ethnopharmacol. 2015 Dec 4;175:617-25. doi: 10.1016/j.jep.2015.08.033. Epub 2015 Aug 29.
10
CaMKII is a RIP3 substrate mediating ischemia- and oxidative stress-induced myocardial necroptosis.钙调蛋白依赖性蛋白激酶 II 是一种 RIP3 底物,介导缺血和氧化应激诱导的心肌细胞坏死性凋亡。
Nat Med. 2016 Feb;22(2):175-82. doi: 10.1038/nm.4017. Epub 2016 Jan 4.

引用本文的文献

1
2-aminoethoxydiphenylborane intervenes intracellular calcium signaling and attenuates myocardial ischemia-reperfusion injury in mice through ITPR1/MCU pathway.2-氨基乙氧基二苯硼烷通过ITPR1/MCU途径干预细胞内钙信号传导并减轻小鼠心肌缺血再灌注损伤。
Sci Rep. 2025 Aug 12;15(1):29469. doi: 10.1038/s41598-025-14822-2.
2
Exogenous SPD inhibits trastuzumab-mediated cardiomyocyte pyroptosis through SIRT3-regulated mitochondrial quality control.外源性精脒通过SIRT3调节的线粒体质量控制抑制曲妥珠单抗介导的心肌细胞焦亡。
Int J Biol Sci. 2025 Jun 9;21(9):4027-4050. doi: 10.7150/ijbs.110580. eCollection 2025.
3
A bibliometric analysis of the literature published on autophagy, ferroptosis, necroptosis, and pyroptosis in cardiovascular disease from 2009 to 2023.

本文引用的文献

1
Empagliflozin rescues diabetic myocardial microvascular injury via AMPK-mediated inhibition of mitochondrial fission.恩格列净通过 AMPK 介导的抑制线粒体分裂来挽救糖尿病心肌微血管损伤。
Redox Biol. 2018 May;15:335-346. doi: 10.1016/j.redox.2017.12.019. Epub 2017 Dec 30.
2
Apolipoprotein A-1 mimetic peptide 4F promotes endothelial repairing and compromises reendothelialization impaired by oxidized HDL through SR-B1.载脂蛋白 A-1 模拟肽 4F 通过 SR-B1 促进内皮修复,并损害氧化型高密度脂蛋白引起的血管内皮化障碍。
Redox Biol. 2018 May;15:228-242. doi: 10.1016/j.redox.2017.11.027. Epub 2017 Dec 8.
3
Oxalate induces mitochondrial dysfunction and disrupts redox homeostasis in a human monocyte derived cell line.
2009年至2023年期间发表的关于心血管疾病中自噬、铁死亡、坏死性凋亡和细胞焦亡的文献计量分析。
J Thorac Dis. 2025 Apr 30;17(4):2537-2562. doi: 10.21037/jtd-2025-682. Epub 2025 Apr 28.
4
Irisin protects against cerebral ischemia reperfusion injury in a SIRT3-dependent manner.鸢尾素以依赖SIRT3的方式保护免受脑缺血再灌注损伤。
Front Pharmacol. 2025 Apr 1;16:1558457. doi: 10.3389/fphar.2025.1558457. eCollection 2025.
5
Life-threatening risk factors contribute to the development of diseases with the highest mortality through the induction of regulated necrotic cell death.危及生命的风险因素通过诱导程序性坏死性细胞死亡,促成了死亡率最高的疾病的发展。
Cell Death Dis. 2025 Apr 11;16(1):273. doi: 10.1038/s41419-025-07563-7.
6
The role of Perilipin 5 in pathological myocardial remodeling.脂联素5在病理性心肌重塑中的作用。
Front Pharmacol. 2025 Mar 17;16:1526494. doi: 10.3389/fphar.2025.1526494. eCollection 2025.
7
Necroptosis in myocardial ischaemia-reperfusion injury: current update on mechanisms, therapeutic targets, and translational potential.心肌缺血再灌注损伤中的坏死性凋亡:机制、治疗靶点及转化潜力的最新进展
Apoptosis. 2025 Mar 27. doi: 10.1007/s10495-025-02108-x.
8
Loss of RIP3 alleviates insulin resistance and inflammation in gestational diabetes mellitus mice via TLR4/MyD88/NF-κB signaling pathway.RIP3缺失通过TLR4/MyD88/NF-κB信号通路减轻妊娠糖尿病小鼠的胰岛素抵抗和炎症。
BMC Pregnancy Childbirth. 2025 Feb 14;25(1):163. doi: 10.1186/s12884-025-07217-8.
9
Mitochondria and myocardial ischemia/reperfusion injury: Effects of Chinese herbal medicine and the underlying mechanisms.线粒体与心肌缺血/再灌注损伤:中草药的作用及其潜在机制
J Pharm Anal. 2025 Feb;15(2):101051. doi: 10.1016/j.jpha.2024.101051. Epub 2024 Jul 23.
10
Insights on the crosstalk among different cell death mechanisms.关于不同细胞死亡机制之间相互作用的见解。
Cell Death Discov. 2025 Feb 10;11(1):56. doi: 10.1038/s41420-025-02328-9.
草酸盐诱导人单核细胞来源细胞系线粒体功能障碍并破坏氧化还原稳态。
Redox Biol. 2018 May;15:207-215. doi: 10.1016/j.redox.2017.12.003. Epub 2017 Dec 15.
4
The novel organic mononitrate NDHP attenuates hypertension and endothelial dysfunction in hypertensive rats.新型有机单硝酸酯 NDHP 可减轻高血压大鼠的高血压和内皮功能障碍。
Redox Biol. 2018 May;15:182-191. doi: 10.1016/j.redox.2017.12.004. Epub 2017 Dec 11.
5
HIV-1 Tat protein induces DNA damage in human peripheral blood B-lymphocytes via mitochondrial ROS production.HIV-1 Tat 蛋白通过产生线粒体 ROS 诱导人外周血 B 淋巴细胞的 DNA 损伤。
Redox Biol. 2018 May;15:97-108. doi: 10.1016/j.redox.2017.11.024. Epub 2017 Dec 7.
6
Cholinergic anti-inflammatory pathway inhibits neointimal hyperplasia by suppressing inflammation and oxidative stress.胆碱能抗炎通路通过抑制炎症和氧化应激抑制内膜增生。
Redox Biol. 2018 May;15:22-33. doi: 10.1016/j.redox.2017.11.013. Epub 2017 Nov 16.
7
DUSP1 alleviates cardiac ischemia/reperfusion injury by suppressing the Mff-required mitochondrial fission and Bnip3-related mitophagy via the JNK pathways.DUSP1 通过抑制 JNK 通路调控的 Mff 依赖性线粒体分裂和 Bnip3 相关的线粒体自噬来减轻心脏缺血/再灌注损伤。
Redox Biol. 2018 Apr;14:576-587. doi: 10.1016/j.redox.2017.11.004. Epub 2017 Nov 6.
8
Effects of melatonin on fatty liver disease: The role of NR4A1/DNA-PKcs/p53 pathway, mitochondrial fission, and mitophagy.褪黑素对脂肪肝疾病的影响:NR4A1/DNA-PKcs/p53 通路、线粒体分裂和线粒体自噬的作用。
J Pineal Res. 2018 Jan;64(1). doi: 10.1111/jpi.12450. Epub 2017 Oct 23.
9
Melatonin suppresses platelet activation and function against cardiac ischemia/reperfusion injury via PPARγ/FUNDC1/mitophagy pathways.褪黑素通过 PPARγ/FUNDC1/自噬途径抑制血小板激活和功能,减轻心脏缺血/再灌注损伤。
J Pineal Res. 2017 Nov;63(4). doi: 10.1111/jpi.12438. Epub 2017 Aug 21.
10
Ripk3 induces mitochondrial apoptosis via inhibition of FUNDC1 mitophagy in cardiac IR injury.Ripk3通过抑制心脏缺血再灌注损伤中FUNDC1介导的线粒体自噬诱导线粒体凋亡。
Redox Biol. 2017 Oct;13:498-507. doi: 10.1016/j.redox.2017.07.007. Epub 2017 Jul 13.