Suppr超能文献

在高脂饮食的情况下,雌性小鼠性腺周围脂肪组织中的血管生成高于雄性。

Female Mice Have Higher Angiogenesis in Perigonadal Adipose Tissue Than Males in Response to High-Fat Diet.

作者信息

Rudnicki Martina, Abdifarkosh Ghoncheh, Rezvan Omid, Nwadozi Emmanuel, Roudier Emilie, Haas Tara L

机构信息

Angiogenesis Research Group, School of Kinesiology and Health Science and the Muscle Health Research Centre, York University, Toronto, ON, Canada.

出版信息

Front Physiol. 2018 Oct 23;9:1452. doi: 10.3389/fphys.2018.01452. eCollection 2018.

Abstract

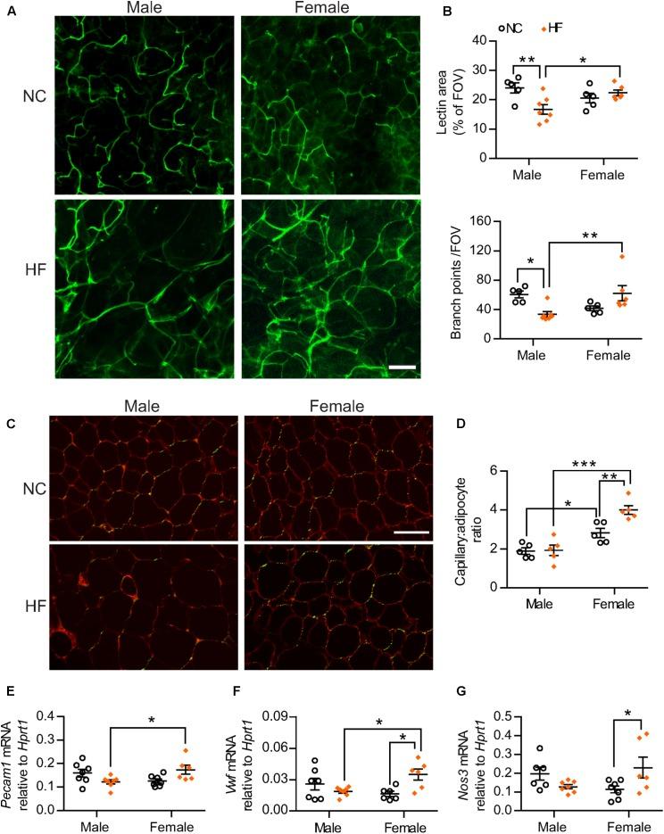
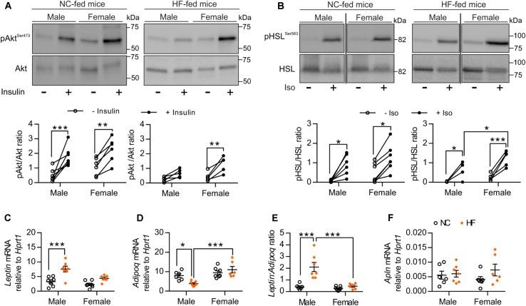
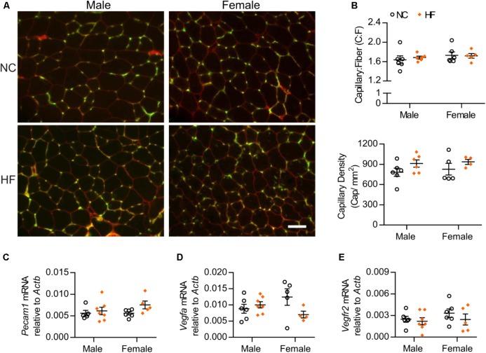
Impaired capillary growth (angiogenesis) in skeletal muscle and adipose tissue contributes to the development of metabolic disorders in obese males. This association remains unexplored in females, despite mounting evidence that endothelial cells have sex-specific transcriptional profiles. Therefore, herein we assessed whether males and females show distinct angiogenic capacities in response to diet-induced obesity. Age-matched male and female mice were fed normal chow or high-fat obesogenic diets for 16 weeks. At the end of diet period, systemic glucose disposal was assessed as well as insulin sensitivity of skeletal muscle and visceral adipose tissue. Capillary content and the expression of angiogenic regulators were also evaluated in these tissues. When placed on a high-fat diet, female mice gained less weight than males and showed a metabolic phenotype similar to NC-fed mice, contrasting with the impaired whole-body glucose metabolism observed in high-fat-fed males. However, high-fat-feeding elevated serum lipid levels similarly in male and female mice. Although skeletal muscle of high-fat-fed female mice had higher insulin sensitivity than male counterparts, no sex difference was detected in muscle capillarization. Metabolic functions of perigonadal white adipose tissue (pgWAT) were retained in high-fat-fed females, as evidenced by smaller adipocytes with preserved insulin sensitivity, greater responsiveness to isoproterenol, higher expression of and a lower ratio of mRNA. An enhanced browning phenotype was detected in HF-fed female adipocytes with upregulation of expression. PgWAT from high-fat-fed females also showed augmented capillary number and expression of endothelial cell markers, which was associated with elevated mRNA levels of pro-angiogenic mediators, including vascular endothelial growth factor A () and its receptor (), the Notch ligand Jagged-1 () and Angiopoietin-2 (. Taken together, our findings provide novel evidence that visceral adipose tissue of female mice display greater levels of pro-angiogenic factors and vascularity than males in response to high-fat diet. This phenotype is associated with preserved metabolic homeostasis at both tissue and systemic levels. Our study discloses that a thus-far-unappreciated sex-specific difference in the regulation of adipose angiogenesis may contribute to an individual's susceptibility to developing adipose dysfunction and obesity-related metabolic disturbances.

摘要

骨骼肌和脂肪组织中毛细血管生长(血管生成)受损会导致肥胖男性代谢紊乱的发生。尽管越来越多的证据表明内皮细胞具有性别特异性转录谱,但这种关联在女性中仍未得到探索。因此,在本文中,我们评估了雄性和雌性对饮食诱导的肥胖是否表现出不同的血管生成能力。将年龄匹配的雄性和雌性小鼠喂食正常饲料或高脂肪致肥胖饮食16周。在饮食期结束时,评估全身葡萄糖处置以及骨骼肌和内脏脂肪组织的胰岛素敏感性。还评估了这些组织中的毛细血管含量和血管生成调节因子的表达。当喂食高脂肪饮食时,雌性小鼠比雄性小鼠体重增加更少,并且表现出与喂食正常饲料的小鼠相似的代谢表型,这与喂食高脂肪饮食的雄性小鼠中观察到的全身葡萄糖代谢受损形成对比。然而,高脂肪喂养使雄性和雌性小鼠的血清脂质水平同样升高。尽管喂食高脂肪饮食的雌性小鼠的骨骼肌比雄性小鼠具有更高的胰岛素敏感性,但在肌肉毛细血管化方面未检测到性别差异。喂食高脂肪饮食的雌性小鼠的性腺周围白色脂肪组织(pgWAT)的代谢功能得以保留,表现为脂肪细胞较小,胰岛素敏感性得以保留,对异丙肾上腺素的反应性更高, 的表达更高以及 mRNA的比例更低。在喂食高脂肪饮食的雌性脂肪细胞中检测到增强的褐色化表型, 表达上调。来自喂食高脂肪饮食的雌性小鼠的pgWAT还显示毛细血管数量增加和内皮细胞标志物的表达增加,这与促血管生成介质的mRNA水平升高有关,包括血管内皮生长因子A( )及其受体( )、Notch配体Jagged-1( )和血管生成素-2( )。综上所述,我们的研究结果提供了新的证据,即雌性小鼠的内脏脂肪组织在对高脂肪饮食的反应中比雄性表现出更高水平的促血管生成因子和血管化。这种表型与组织和全身水平的代谢稳态保留有关。我们的研究揭示,迄今为止未被认识到的脂肪血管生成调节中的性别特异性差异可能导致个体易患脂肪功能障碍和肥胖相关的代谢紊乱。

https://cdn.ncbi.nlm.nih.gov/pmc/blobs/76fd/6206240/08e2cbf7ccf9/fphys-09-01452-g001.jpg

文献AI研究员

20分钟写一篇综述,助力文献阅读效率提升50倍。

立即体验

用中文搜PubMed

大模型驱动的PubMed中文搜索引擎

马上搜索

文档翻译

学术文献翻译模型,支持多种主流文档格式。

立即体验