• 文献检索
  • 文档翻译
  • 深度研究
  • 学术资讯
  • Suppr Zotero 插件Zotero 插件
  • 邀请有礼
  • 套餐&价格
  • 历史记录
应用&插件
Suppr Zotero 插件Zotero 插件浏览器插件Mac 客户端Windows 客户端微信小程序
定价
高级版会员购买积分包购买API积分包
服务
文献检索文档翻译深度研究API 文档MCP 服务
关于我们
关于 Suppr公司介绍联系我们用户协议隐私条款
关注我们

Suppr 超能文献

核心技术专利:CN118964589B侵权必究
粤ICP备2023148730 号-1Suppr @ 2026

文献检索

告别复杂PubMed语法,用中文像聊天一样搜索,搜遍4000万医学文献。AI智能推荐,让科研检索更轻松。

立即免费搜索

文件翻译

保留排版,准确专业,支持PDF/Word/PPT等文件格式,支持 12+语言互译。

免费翻译文档

深度研究

AI帮你快速写综述,25分钟生成高质量综述,智能提取关键信息,辅助科研写作。

立即免费体验

HCN1 通道在海马 CA1 区的树突末梢丰富,受雌激素促进,但不依赖 Reelin。

Distal Dendritic Enrichment of HCN1 Channels in Hippocampal CA1 Is Promoted by Estrogen, but Does Not Require Reelin.

机构信息

Institute of Neuroanatomy, University Medical Center, Hamburg 20246, Germany.

Institute of Structural Neurobiology, Center of Molecular Neurobiology, Hamburg 20246, Germany.

出版信息

eNeuro. 2018 Oct 15;5(5). doi: 10.1523/ENEURO.0258-18.2018. eCollection 2018 Sep-Oct.

DOI:10.1523/ENEURO.0258-18.2018
PMID:30406178
原文链接:https://pmc.ncbi.nlm.nih.gov/articles/PMC6220572/
Abstract

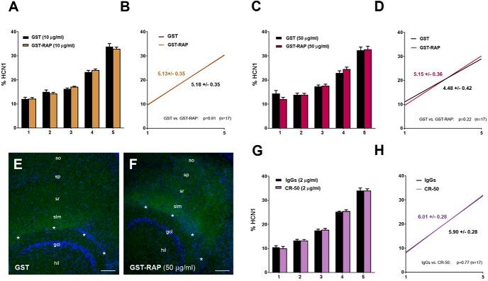
HCN1 compartmentalization in CA1 pyramidal cells, essential for hippocampal information processing, is believed to be controlled by the extracellular matrix protein Reelin. Expression of Reelin, in turn, is stimulated by 17β-estradiol (E2). In this study, we therefore tested whether E2 regulates the compartmentalization of HCN1 in CA1 via Reelin. In organotypic entorhino-hippocampal cultures, we found that E2 promotes HCN1 distal dendritic enrichment via the G protein-coupled estrogen receptor GPER1, but apparently independent of Reelin, because GST-RAP, known to reduce Reelin signaling, did not prevent E2-induced HCN1 enrichment in distal CA1. We therefore re-examined the role of Reelin for the regulation of HCN1 compartmentalization and could not detect effects of reduced Reelin signaling on HCN1 distribution in CA1, either in the (developmental) slice culture model or in tamoxifen-inducible conditional knockout mice during adulthood. We conclude that for HCN1 channel compartmentalization in CA1 pyramidal cells, Reelin is not as essential as previously proposed, and E2 effects on HCN1 distribution in CA1 are mediated by mechanisms that do not involve Reelin. Because HCN1 localization was not altered at different phases of the estrous cycle, gonadally derived estradiol is unlikely to regulate HCN1 channel compartmentalization, while the pattern of immunoreactivity of aromatase, the final enzyme of estradiol synthesis, argues for a role of local hippocampal E2 synthesis.

摘要

HCN1 在 CA1 锥体神经元中的区室化对于海马体信息处理至关重要,据信其受到细胞外基质蛋白 Reelin 的调控。反过来,Reelin 的表达又受到 17β-雌二醇(E2)的刺激。因此,在本研究中,我们测试了 E2 是否通过 Reelin 调节 CA1 中的 HCN1 区室化。在器官型内嗅-海马体培养物中,我们发现 E2 通过 G 蛋白偶联雌激素受体 GPER1 促进 HCN1 远端树突富集,但显然与 Reelin 无关,因为 GST-RAP(已知可降低 Reelin 信号)并不能阻止 E2 诱导的 CA1 远端的 HCN1 富集。因此,我们重新检查了 Reelin 对 HCN1 区室化调节的作用,在(发育性)切片培养物模型或成年期诱导性条件性敲除小鼠中,都没有检测到减少 Reelin 信号对 CA1 中 HCN1 分布的影响。我们得出结论,对于 CA1 锥体神经元中的 HCN1 通道区室化,Reelin 并不像以前提出的那样重要,E2 对 CA1 中 HCN1 分布的影响是通过不涉及 Reelin 的机制介导的。由于 HCN1 的定位在动情周期的不同阶段没有改变,因此性腺源性的雌二醇不太可能调节 HCN1 通道区室化,而芳香酶(雌二醇合成的最后一种酶)的免疫反应性模式则表明局部海马体 E2 合成具有作用。

https://cdn.ncbi.nlm.nih.gov/pmc/blobs/9658/6220572/2ae2e9db0fa9/enu0051827450006.jpg
https://cdn.ncbi.nlm.nih.gov/pmc/blobs/9658/6220572/4728dad62061/enu0051827450001.jpg
https://cdn.ncbi.nlm.nih.gov/pmc/blobs/9658/6220572/3f2ddb485ce3/enu0051827450002.jpg
https://cdn.ncbi.nlm.nih.gov/pmc/blobs/9658/6220572/a83c27dd1b27/enu0051827450003.jpg
https://cdn.ncbi.nlm.nih.gov/pmc/blobs/9658/6220572/2d18ccd99bf5/enu0051827450004.jpg
https://cdn.ncbi.nlm.nih.gov/pmc/blobs/9658/6220572/bba0b5122025/enu0051827450005.jpg
https://cdn.ncbi.nlm.nih.gov/pmc/blobs/9658/6220572/2ae2e9db0fa9/enu0051827450006.jpg
https://cdn.ncbi.nlm.nih.gov/pmc/blobs/9658/6220572/4728dad62061/enu0051827450001.jpg
https://cdn.ncbi.nlm.nih.gov/pmc/blobs/9658/6220572/3f2ddb485ce3/enu0051827450002.jpg
https://cdn.ncbi.nlm.nih.gov/pmc/blobs/9658/6220572/a83c27dd1b27/enu0051827450003.jpg
https://cdn.ncbi.nlm.nih.gov/pmc/blobs/9658/6220572/2d18ccd99bf5/enu0051827450004.jpg
https://cdn.ncbi.nlm.nih.gov/pmc/blobs/9658/6220572/bba0b5122025/enu0051827450005.jpg
https://cdn.ncbi.nlm.nih.gov/pmc/blobs/9658/6220572/2ae2e9db0fa9/enu0051827450006.jpg

相似文献

1
Distal Dendritic Enrichment of HCN1 Channels in Hippocampal CA1 Is Promoted by Estrogen, but Does Not Require Reelin.HCN1 通道在海马 CA1 区的树突末梢丰富,受雌激素促进,但不依赖 Reelin。
eNeuro. 2018 Oct 15;5(5). doi: 10.1523/ENEURO.0258-18.2018. eCollection 2018 Sep-Oct.
2
Reelin signaling specifies the molecular identity of the pyramidal neuron distal dendritic compartment.Reelin 信号指定了锥体神经元远端树突隔室的分子特征。
Cell. 2014 Sep 11;158(6):1335-1347. doi: 10.1016/j.cell.2014.07.035. Epub 2014 Sep 4.
3
Ndel1 and Reelin Maintain Postnatal CA1 Hippocampus Integrity.Ndel1和Reelin维持出生后CA1海马体的完整性。
J Neurosci. 2016 Jun 15;36(24):6538-52. doi: 10.1523/JNEUROSCI.2869-15.2016.
4
Roles of 17ß-estradiol involve regulation of reelin expression and synaptogenesis in the dentate gyrus.17β-雌二醇的作用涉及调节齿状回中的 reelin 表达和突触发生。
Cereb Cortex. 2010 Dec;20(12):2985-95. doi: 10.1093/cercor/bhq047. Epub 2010 Apr 26.
5
Neurobiology: Reelin mediates form and function.神经生物学:Reelin介导形态与功能。
Curr Biol. 2014 Nov 17;24(22):R1089-92. doi: 10.1016/j.cub.2014.10.012.
6
Reelin and the Cdc42/Rac1 guanine nucleotide exchange factor αPIX/Arhgef6 promote dendritic Golgi translocation in hippocampal neurons.Reelin 和 Cdc42/Rac1 鸟嘌呤核苷酸交换因子 αPIX/Arhgef6 促进海马神经元树突高尔基体易位。
Eur J Neurosci. 2013 May;37(9):1404-12. doi: 10.1111/ejn.12153. Epub 2013 Feb 13.
7
Activity-dependent regulation of h channel distribution in hippocampal CA1 pyramidal neurons.海马CA1区锥体神经元中h通道分布的活动依赖性调节
J Biol Chem. 2007 Nov 9;282(45):33168-80. doi: 10.1074/jbc.M703736200. Epub 2007 Sep 11.
8
Interfering of the Reelin/ApoER2/PSD95 Signaling Axis Reactivates Dendritogenesis of Mature Hippocampal Neurons.干扰Reelin/ApoER2/PSD95信号轴可重新激活成熟海马神经元的树突形成。
J Cell Physiol. 2017 May;232(5):1187-1199. doi: 10.1002/jcp.25605. Epub 2016 Oct 25.
9
Postnatal effect of embryonic neurogenesis disturbance on reelin level in organotypic cultures of rat hippocampus.胚胎神经发生紊乱对大鼠海马器官型培养物中Reelin水平的产后影响。
Brain Res. 2006 Jun 30;1097(1):43-51. doi: 10.1016/j.brainres.2006.04.075. Epub 2006 May 30.
10
Imipramine protects against the deleterious effects of chronic corticosterone on depression-like behavior, hippocampal reelin expression, and neuronal maturation.丙咪嗪可预防慢性皮质酮对抑郁样行为、海马 reelin 表达和神经元成熟的有害影响。
Prog Neuropsychopharmacol Biol Psychiatry. 2015 Jul 3;60:52-9. doi: 10.1016/j.pnpbp.2015.02.001. Epub 2015 Feb 12.

引用本文的文献

1
A culture model for the assessment of phenylalanine neurotoxicity in phenylketonuria.一种用于评估苯丙酮尿症中苯丙氨酸神经毒性的培养模型。
In Vitro Model. 2022 Jan 27;1(1):103-114. doi: 10.1007/s44164-021-00007-4. eCollection 2022 Feb.
2
Distinct Modulation of by Synaptic Potentiation in Excitatory and Inhibitory Neurons.在兴奋性和抑制性神经元中,突触强化对 进行了不同的调节。
eNeuro. 2024 Nov 13;11(11). doi: 10.1523/ENEURO.0185-24.2024. Print 2024 Nov.
3
Reelin differentially shapes dendrite morphology of medial entorhinal cortical ocean and island cells.

本文引用的文献

1
Estradiol and the Development of the Cerebral Cortex: An Unexpected Role?雌二醇与大脑皮层的发育:一个意想不到的作用?
Front Neurosci. 2018 May 25;12:245. doi: 10.3389/fnins.2018.00245. eCollection 2018.
2
Neurosteroids in Adult Hippocampus of Male and Female Rodents: Biosynthesis and Actions of Sex Steroids.雄性和雌性啮齿动物成年海马体中的神经甾体:性甾体的生物合成与作用
Front Endocrinol (Lausanne). 2018 Apr 23;9:183. doi: 10.3389/fendo.2018.00183. eCollection 2018.
3
Neuroinflammation Alters Integrative Properties of Rat Hippocampal Pyramidal Cells.
Reelin 差异塑造内侧隔核海洋和岛屿细胞的树突形态。
Development. 2024 Jul 1;151(13). doi: 10.1242/dev.202449. Epub 2024 Jun 27.
4
Extracellular molecular signals shaping dendrite architecture during brain development.在大脑发育过程中塑造树突结构的细胞外分子信号。
Front Cell Dev Biol. 2023 Dec 7;11:1254589. doi: 10.3389/fcell.2023.1254589. eCollection 2023.
5
Estradiol and Estrogen-like Alternative Therapies in Use: The Importance of the Selective and Non-Classical Actions.正在使用的雌二醇及雌激素样替代疗法:选择性及非经典作用的重要性
Biomedicines. 2022 Apr 6;10(4):861. doi: 10.3390/biomedicines10040861.
6
The Secreted Glycoprotein Reelin Suppresses the Proliferation and Regulates the Distribution of Oligodendrocyte Progenitor Cells in the Embryonic Neocortex.分泌糖蛋白 Reelin 抑制胚胎大脑皮层少突胶质前体细胞的增殖并调节其分布。
J Neurosci. 2020 Sep 30;40(40):7625-7636. doi: 10.1523/JNEUROSCI.0125-20.2020. Epub 2020 Sep 10.
7
G Protein-Coupled Estrogen Receptor Immunoreactivity Fluctuates During the Estrous Cycle and Show Sex Differences in the Amygdala and Dorsal Hippocampus.G蛋白偶联雌激素受体免疫反应性在发情周期中波动,并在杏仁核和背侧海马体中表现出性别差异。
Front Endocrinol (Lausanne). 2020 Aug 7;11:537. doi: 10.3389/fendo.2020.00537. eCollection 2020.
8
Biolistic transfection and expression analysis of acute cortical slices.急性皮质切片的生物弹道转染及表达分析
J Neurosci Methods. 2020 May 1;337:108666. doi: 10.1016/j.jneumeth.2020.108666. Epub 2020 Feb 28.
9
The Mouse: A Translational Model of Human Neurological Conditions, or Simply a Good Tool for Better Understanding Neurodevelopment?小鼠:人类神经疾病的转化模型,还是仅仅是更好理解神经发育的良好工具?
J Clin Med. 2019 Dec 1;8(12):2088. doi: 10.3390/jcm8122088.
神经炎症改变大鼠海马锥体神经元的整合特性。
Mol Neurobiol. 2018 Sep;55(9):7500-7511. doi: 10.1007/s12035-018-0915-1. Epub 2018 Feb 9.
4
Animal models suggest the TRIP8b-HCN interaction is a therapeutic target for major depressive disorder.动物模型表明,TRIP8b与超极化激活的环核苷酸门控阳离子通道(HCN)的相互作用是重度抑郁症的一个治疗靶点。
Expert Opin Ther Targets. 2017 Mar;21(3):235-237. doi: 10.1080/14728222.2017.1287899.
5
Canonical and Non-canonical Reelin Signaling.经典和非经典的Reelin信号通路
Front Cell Neurosci. 2016 Jun 30;10:166. doi: 10.3389/fncel.2016.00166. eCollection 2016.
6
New Insights into Reelin-Mediated Signaling Pathways.关于Reelin介导的信号通路的新见解
Front Cell Neurosci. 2016 May 9;10:122. doi: 10.3389/fncel.2016.00122. eCollection 2016.
7
Developmental Profile, Morphology, and Synaptic Connectivity of Cajal-Retzius Cells in the Postnatal Mouse Hippocampus.出生后小鼠海马中Cajal-Retzius细胞的发育概况、形态学及突触连接性
Cereb Cortex. 2016 Feb;26(2):855-72. doi: 10.1093/cercor/bhv271. Epub 2015 Nov 18.
8
Control of aromatase in hippocampal neurons.海马神经元中芳香化酶的调控。
J Steroid Biochem Mol Biol. 2016 Jun;160:9-14. doi: 10.1016/j.jsbmb.2015.10.009. Epub 2015 Oct 22.
9
Reelin protects against amyloid β toxicity in vivo.Reelin在体内可抵御β-淀粉样蛋白毒性。
Sci Signal. 2015 Jul 7;8(384):ra67. doi: 10.1126/scisignal.aaa6674.
10
Local modulation of steroid action: rapid control of enzymatic activity.类固醇作用的局部调节:酶活性的快速控制。
Front Neurosci. 2015 Mar 19;9:83. doi: 10.3389/fnins.2015.00083. eCollection 2015.