Center for Vaccine Development and Global Health, University of Maryland School of Medicine, Baltimore, MD, United States.
Mucosal Immunology and Biology Research Center, Massachusetts General Hospital for Children, Boston, MA, United States.
Front Immunol. 2018 Nov 1;9:2543. doi: 10.3389/fimmu.2018.02543. eCollection 2018.
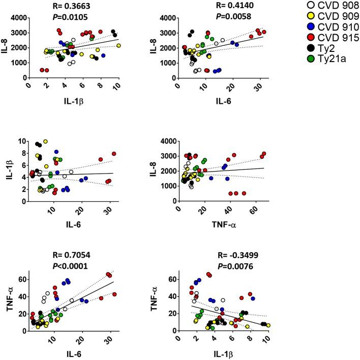
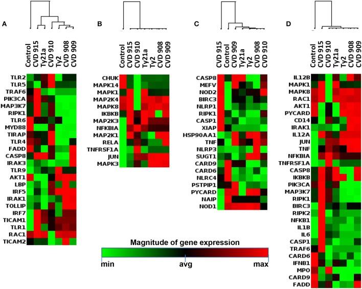
Although immunity induced by typhoid fever is moderated and short-lived, typhoid vaccination with the attenuated Ty21a oral vaccine generates long-lasting protection rates reaching up to 92%. Thus, there are important differences on how wild-type and typhoid vaccine strains stimulate host immunity. We hypothesize that vaccine strains with different mutations might affect gut inflammation and intestinal permeability by different mechanisms. To test this hypothesis, we used an organotypic model of the human intestinal mucosa composed of human intestinal epithelial cells, lymphocytes/monocytes, endothelial cells, and fibroblasts. We also used six serovar Typhi (. Typhi) strains: the licensed Ty21a oral vaccine, four typhoid vaccine candidates (i.e., CVD 908, CVD 909, CVD 910, and CVD 915) and the wild-type Ty2 strain. We found that genetically engineered . Typhi vaccine strains elicit differential host changes not only in the intestinal permeability and secretion of inflammatory cytokines, but also in the phenotype and activation pathways of innate cells. These changes were distinct from those elicited by the parent wild-type . Typhi and depended on the genetic manipulation. In sum, these results emphasize the importance of carefully selecting specific manipulations of the genome in the development of typhoid vaccines.
虽然伤寒引起的免疫反应是温和且短暂的,但减毒口服 Ty21a 伤寒疫苗可产生长达 92%的长期保护率。因此,野生型和伤寒疫苗菌株刺激宿主免疫的方式存在重要差异。我们假设,具有不同突变的疫苗株可能通过不同的机制影响肠道炎症和肠通透性。为了验证这一假设,我们使用了由人肠上皮细胞、淋巴细胞/单核细胞、内皮细胞和成纤维细胞组成的人肠道黏膜器官型模型。我们还使用了六种伤寒血清型 Typhi(. Typhi)菌株:已获得许可的 Ty21a 口服疫苗、四种伤寒候选疫苗(即 CVD 908、CVD 909、CVD 910 和 CVD 915)和野生型 Ty2 菌株。我们发现,基因工程改造的. Typhi 疫苗株不仅在肠道通透性和炎症细胞因子分泌方面引起了宿主的差异变化,而且在先天细胞的表型和激活途径方面也引起了差异变化。这些变化与亲本野生型. Typhi 引起的变化不同,并且取决于遗传操作。总之,这些结果强调了在开发伤寒疫苗时仔细选择基因组特定操作的重要性。