Department of Oncology, The Third Xiangya Hospital of Central South University, Changsha, Hunan, China.
Department of Respiration, The Second People's Hospital of Hunan Province of Hunan University of Chinese Medicine, Changsha, Hunan, China.
J Cell Mol Med. 2019 Jan;23(1):93-103. doi: 10.1111/jcmm.13887. Epub 2018 Nov 15.
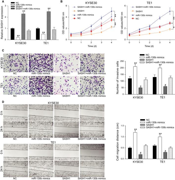
MiR-130b and SAM and SH3 domain containing 1 (SASH1) play an important role in many types of human cancers. The aim of our research was to study their interactions in the process of the proliferation and aggressiveness of oesophageal squamous cell carcinoma (ESCC) cells. Microarray analysis was done to screen the differentially expressed genes in the ESCC tissues. miR-130b and SASH1 mRNA levels in the ESCC tissues and cells were detected by qRT-PCR. Dual luciferase reporter system was used to verify the target relationship between miR-130b and SASH1. The effects of miR-130b on SASH1 expression were explored by western blot in KYSE30 and TE1 cell lines. CCK-8 assay, flow cytometry, Transwell, and wound healing assays were conducted to explore the effects of miR-130b and SASH1 in vitro. In addition, in vivo experiments were conducted to study the roles of miR-130b and SASH1. miR-130b was highly expressed, while SASH1 was the opposite in both the ESCC tissues and cells. The expression of SASH1 was inhibited by the direct binding of miR-130b. The inhibition of miR-130b reduced the proliferation and aggressiveness of ESCC cells, while it also induced apoptosis and cell cycle arrest in the ESCC cells by suppressing SASH1. The in vivo assay suggested that the overexpression of miR-130b promoted the growth of ESCC tumours. MiR-130b was up-regulated in the ESCC tumour tissues and cells, acting as a tumour promoter. A stimulating effect was demonstrated on ESCC cell growth and aggressiveness by suppressing SASH1, which is an anti-oncogene.
miR-130b 和 SAM 和 SH3 结构域包含 1(SASH1)在多种人类癌症中发挥重要作用。我们的研究旨在研究它们在食管鳞状细胞癌(ESCC)细胞增殖和侵袭过程中的相互作用。通过微阵列分析筛选 ESCC 组织中的差异表达基因。通过 qRT-PCR 检测 ESCC 组织和细胞中的 miR-130b 和 SASH1 mRNA 水平。双荧光素酶报告系统用于验证 miR-130b 和 SASH1 之间的靶关系。在 KYSE30 和 TE1 细胞系中通过 Western blot 探讨 miR-130b 对 SASH1 表达的影响。CCK-8 测定、流式细胞术、Transwell 和划痕愈合测定用于体外探讨 miR-130b 和 SASH1 的作用。此外,进行体内实验研究 miR-130b 和 SASH1 的作用。miR-130b 在 ESCC 组织和细胞中高表达,而 SASH1 则相反。miR-130b 通过直接结合抑制 SASH1 的表达。抑制 miR-130b 降低 ESCC 细胞的增殖和侵袭能力,同时通过抑制 SASH1 诱导 ESCC 细胞凋亡和细胞周期停滞。体内实验表明,miR-130b 的过表达促进 ESCC 肿瘤的生长。miR-130b 在 ESCC 肿瘤组织和细胞中上调,作为肿瘤促进因子。通过抑制 SASH1 对 ESCC 细胞生长和侵袭性表现出刺激作用,SASH1 是一种抑癌基因。