• 文献检索
  • 文档翻译
  • 深度研究
  • 学术资讯
  • Suppr Zotero 插件Zotero 插件
  • 邀请有礼
  • 套餐&价格
  • 历史记录
应用&插件
Suppr Zotero 插件Zotero 插件浏览器插件Mac 客户端Windows 客户端微信小程序
定价
高级版会员购买积分包购买API积分包
服务
文献检索文档翻译深度研究API 文档MCP 服务
关于我们
关于 Suppr公司介绍联系我们用户协议隐私条款
关注我们

Suppr 超能文献

核心技术专利:CN118964589B侵权必究
粤ICP备2023148730 号-1Suppr @ 2026

文献检索

告别复杂PubMed语法,用中文像聊天一样搜索,搜遍4000万医学文献。AI智能推荐,让科研检索更轻松。

立即免费搜索

文件翻译

保留排版,准确专业,支持PDF/Word/PPT等文件格式,支持 12+语言互译。

免费翻译文档

深度研究

AI帮你快速写综述,25分钟生成高质量综述,智能提取关键信息,辅助科研写作。

立即免费体验

miR-130b 调节平滑肌肉瘤的侵袭、迁移和转移行为。

MiR-130b modulates the invasive, migratory, and metastatic behavior of leiomyosarcoma.

机构信息

Department of Pathology, NYU Grossman School of Medicine New York, NY, United States of America.

Department of Orthopaedics and Sports Medicine, University of Florida, Gainesville, FL, United States of America.

出版信息

PLoS One. 2023 Jan 26;18(1):e0278844. doi: 10.1371/journal.pone.0278844. eCollection 2023.

DOI:10.1371/journal.pone.0278844
PMID:36701370
原文链接:https://pmc.ncbi.nlm.nih.gov/articles/PMC9879492/
Abstract

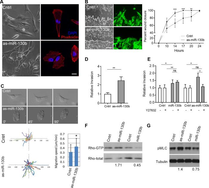
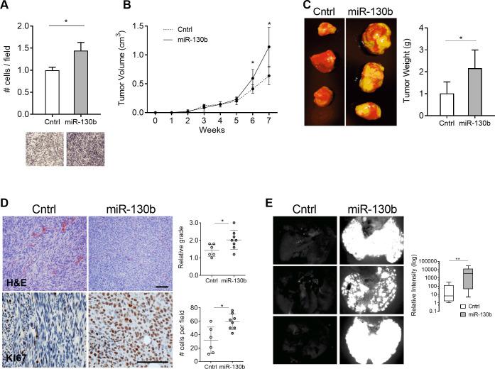
Leiomyosarcoma (LMS) is an aggressive, often poorly differentiated cancer of the smooth muscle (SM) lineage for which the molecular drivers of transformation and progression are poorly understood. In microRNA (miRNA) profiling studies, miR-130b was previously found to be upregulated in LMS vs. normal SM, and down-regulated during the differentiation of mesenchymal stem cells (MSCs) into SM, suggesting a role in LMS tumor progression. In the present study, the effects of miR-130b on human LMS tumorigenesis were investigated. Stable miR-130b overexpression enhanced invasion of LMS cells in vitro, and led to the formation of undifferentiated, pleomorphic tumors in vivo, with increased growth and metastatic potential compared to control LMS cells. TSC1 was identified as a direct miR-130b target in luciferase-3'UTR assays, and shRNA-mediated knockdown of TSC1 replicated miR-130b effects. Loss-of-function and gain-of-function studies showed that miR-130b levels regulate cell morphology and motility. Following miR-130b suppression, LMS cells adopted a rounded morphology, amoeboid mode of cell movement and enhanced invasive capacity that was Rho/ROCK dependent. Conversely, miR-130b-overexpressing LMS cells exhibited Rho-independent invasion, accompanied by down-regulation of Rho-pathway effectors. In mesenchymal stem cells, both miR-130b overexpression and TSC1 silencing independently impaired SM differentiation in vitro. Together, the data reveal miR-130b as a pro-oncogenic miRNA in LMS and support a miR-130b-TSC1 regulatory network that enhances tumor progression via inhibition of SM differentiation.

摘要

平滑肌肉瘤(LMS)是一种侵袭性的,通常分化不良的平滑肌(SM)谱系癌症,其转化和进展的分子驱动因素知之甚少。在 microRNA(miRNA)谱分析研究中,miR-130b 先前在 LMS 与正常 SM 中上调,并且在间充质干细胞(MSCs)分化为 SM 时下调,表明其在 LMS 肿瘤进展中发挥作用。在本研究中,研究了 miR-130b 对人 LMS 肿瘤发生的影响。稳定的 miR-130b 过表达增强了 LMS 细胞的体外侵袭能力,并导致体内未分化的多形性肿瘤的形成,与对照 LMS 细胞相比,生长和转移潜力增加。TSC1 被鉴定为荧光素酶-3'UTR 测定中的直接 miR-130b 靶标,并且 shRNA 介导的 TSC1 敲低复制了 miR-130b 的作用。功能丧失和功能获得研究表明,miR-130b 水平调节细胞形态和运动。在 miR-130b 抑制后,LMS 细胞采用圆形形态,阿米巴样细胞运动方式,并增强 Rho/ROCK 依赖性侵袭能力。相反,过表达 miR-130b 的 LMS 细胞表现出 Rho 非依赖性侵袭,同时下调 Rho 通路效应物。在间充质干细胞中,miR-130b 过表达和 TSC1 沉默都独立地损害了体外 SM 分化。总之,数据显示 miR-130b 是 LMS 中的致癌 miRNA,并支持 miR-130b-TSC1 调节网络,通过抑制 SM 分化来增强肿瘤进展。

https://cdn.ncbi.nlm.nih.gov/pmc/blobs/6c76/9879492/9e101ef72c52/pone.0278844.g007.jpg
https://cdn.ncbi.nlm.nih.gov/pmc/blobs/6c76/9879492/83123d21fc5c/pone.0278844.g001.jpg
https://cdn.ncbi.nlm.nih.gov/pmc/blobs/6c76/9879492/59640c3ef2bf/pone.0278844.g002.jpg
https://cdn.ncbi.nlm.nih.gov/pmc/blobs/6c76/9879492/ab232df1b4d9/pone.0278844.g003.jpg
https://cdn.ncbi.nlm.nih.gov/pmc/blobs/6c76/9879492/167a673921d1/pone.0278844.g004.jpg
https://cdn.ncbi.nlm.nih.gov/pmc/blobs/6c76/9879492/e57a5c806d8c/pone.0278844.g005.jpg
https://cdn.ncbi.nlm.nih.gov/pmc/blobs/6c76/9879492/6c5fe78f1311/pone.0278844.g006.jpg
https://cdn.ncbi.nlm.nih.gov/pmc/blobs/6c76/9879492/9e101ef72c52/pone.0278844.g007.jpg
https://cdn.ncbi.nlm.nih.gov/pmc/blobs/6c76/9879492/83123d21fc5c/pone.0278844.g001.jpg
https://cdn.ncbi.nlm.nih.gov/pmc/blobs/6c76/9879492/59640c3ef2bf/pone.0278844.g002.jpg
https://cdn.ncbi.nlm.nih.gov/pmc/blobs/6c76/9879492/ab232df1b4d9/pone.0278844.g003.jpg
https://cdn.ncbi.nlm.nih.gov/pmc/blobs/6c76/9879492/167a673921d1/pone.0278844.g004.jpg
https://cdn.ncbi.nlm.nih.gov/pmc/blobs/6c76/9879492/e57a5c806d8c/pone.0278844.g005.jpg
https://cdn.ncbi.nlm.nih.gov/pmc/blobs/6c76/9879492/6c5fe78f1311/pone.0278844.g006.jpg
https://cdn.ncbi.nlm.nih.gov/pmc/blobs/6c76/9879492/9e101ef72c52/pone.0278844.g007.jpg

相似文献

1
MiR-130b modulates the invasive, migratory, and metastatic behavior of leiomyosarcoma.miR-130b 调节平滑肌肉瘤的侵袭、迁移和转移行为。
PLoS One. 2023 Jan 26;18(1):e0278844. doi: 10.1371/journal.pone.0278844. eCollection 2023.
2
Repression of microRNA-130b by thyroid hormone enhances cell motility.甲状腺激素抑制 microRNA-130b 增强细胞迁移能力。
J Hepatol. 2015 Jun;62(6):1328-40. doi: 10.1016/j.jhep.2014.12.035. Epub 2015 Jan 21.
3
MicroRNA-130b promotes tumor development and is associated with poor prognosis in colorectal cancer.微小 RNA-130b 促进结直肠癌的肿瘤发展,并与不良预后相关。
Neoplasia. 2013 Sep;15(9):1086-99. doi: 10.1593/neo.13998.
4
Suppression of microRNA-130b inhibits glioma cell proliferation and invasion, and induces apoptosis by PTEN/AKT signaling.miR-130b 的抑制可通过 PTEN/AKT 信号通路抑制神经胶质瘤细胞的增殖和侵袭,并诱导其凋亡。
Int J Mol Med. 2018 Jan;41(1):284-292. doi: 10.3892/ijmm.2017.3233. Epub 2017 Nov 2.
5
The regulatory function of miR-200c on inflammatory and cell-cycle associated genes in SK-LMS-1, a leiomyosarcoma cell line.miR-200c对平滑肌肉瘤细胞系SK-LMS-1中炎症和细胞周期相关基因的调控作用。
Reprod Sci. 2015 May;22(5):563-71. doi: 10.1177/1933719114553450. Epub 2014 Oct 9.
6
MiR-130b plays an oncogenic role by repressing PTEN expression in esophageal squamous cell carcinoma cells.微小RNA-130b通过抑制食管鳞状细胞癌细胞中PTEN的表达发挥致癌作用。
BMC Cancer. 2015 Jan 31;15:29. doi: 10.1186/s12885-015-1031-5.
7
Transforming growth factor (TGF) β1 acted through miR-130b to increase integrin α5 to promote migration of colorectal cancer cells.转化生长因子(TGF)β1通过miR-130b发挥作用,增加整合素α5以促进结肠癌细胞的迁移。
Tumour Biol. 2016 Aug;37(8):10763-73. doi: 10.1007/s13277-016-4965-6. Epub 2016 Feb 12.
8
M2 macrophage-derived extracellular vesicles promote gastric cancer progression via a microRNA-130b-3p/MLL3/GRHL2 signaling cascade.M2 巨噬细胞来源的细胞外囊泡通过 microRNA-130b-3p/MLL3/GRHL2 信号级联促进胃癌进展。
J Exp Clin Cancer Res. 2020 Jul 13;39(1):134. doi: 10.1186/s13046-020-01626-7.
9
miR-130b promotes bladder cancer cell proliferation, migration and invasion by targeting VGLL4.miR-130b 通过靶向 VGLL4 促进膀胱癌细胞增殖、迁移和侵袭。
Oncol Rep. 2018 May;39(5):2324-2332. doi: 10.3892/or.2018.6300. Epub 2018 Mar 6.
10
MicroRNA-130b promotes cell proliferation and invasion by inhibiting peroxisome proliferator-activated receptor-γ in human glioma cells.微小RNA-130b通过抑制人胶质瘤细胞中的过氧化物酶体增殖物激活受体γ促进细胞增殖和侵袭。
Int J Mol Med. 2016 Jun;37(6):1587-93. doi: 10.3892/ijmm.2016.2580. Epub 2016 Apr 27.

引用本文的文献

1
activates SLFN4MDSCs to accelerate gastric intestinal metaplasia.激活SLFN4 MDSCs以加速胃黏膜肠化生。
iScience. 2024 Oct 28;27(11):111255. doi: 10.1016/j.isci.2024.111255. eCollection 2024 Nov 15.
2
Introducing the PLOS collection on rare cancer.介绍 PLOS 罕见癌症专题集。
PLoS One. 2024 Jul 31;19(7):e0308087. doi: 10.1371/journal.pone.0308087. eCollection 2024.
3
Comprehensive Review of Uterine Leiomyosarcoma: Pathogenesis, Diagnosis, Prognosis, and Targeted Therapy.子宫平滑肌肉瘤的综合综述:发病机制、诊断、预后和靶向治疗。

本文引用的文献

1
MicroRNA-130b functions as an oncogene and is a predictive marker of poor prognosis in lung adenocarcinoma.微小 RNA-130b 作为一种癌基因,是肺腺癌预后不良的预测标志物。
Lab Invest. 2021 Feb;101(2):155-164. doi: 10.1038/s41374-020-00496-z. Epub 2020 Sep 30.
2
Regulates the Proliferation Capacity of Bone-Marrow Derived Mesenchymal Stem Cells.调节骨髓间充质干细胞的增殖能力。
Cells. 2020 Sep 10;9(9):2072. doi: 10.3390/cells9092072.
3
The potential mechanism of miR-130b on promotion of the invasion and metastasis of hepatocellular carcinoma by inhibiting Notch-Dll1.
Cells. 2024 Jun 26;13(13):1106. doi: 10.3390/cells13131106.
4
PDL1 targeting by miR-138-5p amplifies anti-tumor immunity and Jurkat cells survival in non-small cell lung cancer.miR-138-5p 通过靶向 PD-L1 增强非小细胞肺癌的抗肿瘤免疫和 Jurkat 细胞的存活。
Sci Rep. 2024 Jun 12;14(1):13542. doi: 10.1038/s41598-024-62064-5.
miR-130b通过抑制Notch-Dll1促进肝细胞癌侵袭和转移的潜在机制
J Recept Signal Transduct Res. 2020 Apr;40(2):157-165. doi: 10.1080/10799893.2020.1721537. Epub 2020 Feb 4.
4
miRNA's Expression Profile and Its Potential Prognostic Role in Uterine Leiomyosarcoma.miRNA 的表达谱及其在子宫平滑肌肉瘤中的潜在预后作用。
Cells. 2019 Nov 17;8(11):1452. doi: 10.3390/cells8111452.
5
Serum microRNA profile enables preoperative diagnosis of uterine leiomyosarcoma.血清 microRNA 谱可实现子宫平滑肌肉瘤的术前诊断。
Cancer Sci. 2019 Dec;110(12):3718-3726. doi: 10.1111/cas.14215. Epub 2019 Nov 16.
6
Upregulation of miR-130b Contributes to Risk of Poor Prognosis and Racial Disparity in African-American Prostate Cancer.miR-130b 的上调导致非裔美国人前列腺癌预后不良和种族差异的风险增加。
Cancer Prev Res (Phila). 2019 Sep;12(9):585-598. doi: 10.1158/1940-6207.CAPR-18-0509. Epub 2019 Jul 2.
7
miR-130b Promotes Sunitinib Resistance through Regulation of PTEN in Renal Cell Carcinoma.miR-130b 通过调控肾细胞癌中的 PTEN 促进舒尼替尼耐药。
Oncology. 2019;97(3):164-172. doi: 10.1159/000500605. Epub 2019 Jun 13.
8
MicroRNA-130b functions as an oncomiRNA in non-small cell lung cancer by targeting tissue inhibitor of metalloproteinase-2.MicroRNA-130b 通过靶向金属蛋白酶组织抑制剂 2 在非小细胞肺癌中发挥癌基因作用。
Sci Rep. 2019 May 6;9(1):6956. doi: 10.1038/s41598-019-43355-8.
9
MiR-130b promotes the progression of oesophageal squamous cell carcinoma by targeting SASH1.miR-130b 通过靶向 SASH1 促进食管鳞癌细胞的进展。
J Cell Mol Med. 2019 Jan;23(1):93-103. doi: 10.1111/jcmm.13887. Epub 2018 Nov 15.
10
miR-130b promotes bladder cancer cell proliferation, migration and invasion by targeting VGLL4.miR-130b 通过靶向 VGLL4 促进膀胱癌细胞增殖、迁移和侵袭。
Oncol Rep. 2018 May;39(5):2324-2332. doi: 10.3892/or.2018.6300. Epub 2018 Mar 6.