• 文献检索
  • 文档翻译
  • 深度研究
  • 学术资讯
  • Suppr Zotero 插件Zotero 插件
  • 邀请有礼
  • 套餐&价格
  • 历史记录
应用&插件
Suppr Zotero 插件Zotero 插件浏览器插件Mac 客户端Windows 客户端微信小程序
定价
高级版会员购买积分包购买API积分包
服务
文献检索文档翻译深度研究API 文档MCP 服务
关于我们
关于 Suppr公司介绍联系我们用户协议隐私条款
关注我们

Suppr 超能文献

核心技术专利:CN118964589B侵权必究
粤ICP备2023148730 号-1Suppr @ 2026

文献检索

告别复杂PubMed语法,用中文像聊天一样搜索,搜遍4000万医学文献。AI智能推荐,让科研检索更轻松。

立即免费搜索

文件翻译

保留排版,准确专业,支持PDF/Word/PPT等文件格式,支持 12+语言互译。

免费翻译文档

深度研究

AI帮你快速写综述,25分钟生成高质量综述,智能提取关键信息,辅助科研写作。

立即免费体验

少突胶质细胞α-突触核蛋白病驱动的多系统萎缩神经炎症。

Oligodendroglial α-synucleinopathy-driven neuroinflammation in multiple system atrophy.

机构信息

Department of Molecular Neurology, University Hospital Erlangen, Friedrich-Alexander-Universität Erlangen-Nürnberg, Erlangen, Germany.

Institute of Biochemistry, Friedrich-Alexander-Universität Erlangen-Nürnberg, Erlangen, Germany.

出版信息

Brain Pathol. 2019 May;29(3):380-396. doi: 10.1111/bpa.12678. Epub 2019 Jan 31.

DOI:10.1111/bpa.12678
PMID:30444295
原文链接:https://pmc.ncbi.nlm.nih.gov/articles/PMC6850330/
Abstract

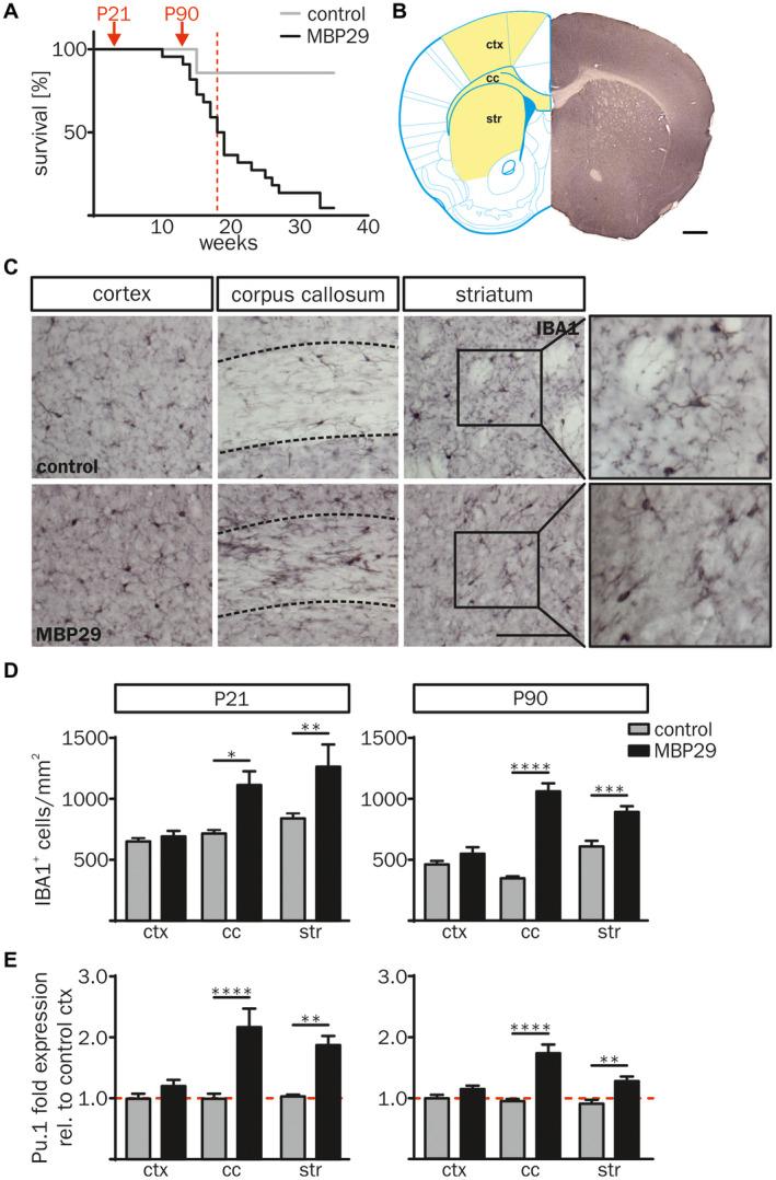
Neuroinflammation and oligodendroglial cytoplasmic α-synuclein (α-syn) inclusions (GCIs) are important neuropathological characteristics of multiple system atrophy (MSA). GCIs are known to interfere with oligodendroglial maturation and consequently result in myelin loss. The neuroinflammatory phenotype in the context of MSA, however, remains poorly understood. Here, we demonstrate MSA-associated neuroinflammation being restricted to myeloid cells and tightly linked to oligodendroglial α-syncleinopathy. In human putaminal post-mortem tissue of MSA patients, neuroinflammation was observed in white matter regions only. This locally restricted neuroinflammation coincided with elevated numbers of α-syn inclusions, while gray matter with less α-synucleinopathy remained unaffected. In order to analyze the temporal pattern of neuroinflammation, a transgenic mouse model overexpressing human α-syn under the control of an oligodendrocyte-specific myelin basic protein (MBP) promoter (MBP29-hα-syn mice) was assessed in a pre-symptomatic and symptomatic disease stage. Strikingly, we detected an increased neuroinflammation in regions with a high α-syn load, the corpus callosum and the striatum, of MBP29-hα-syn mice, already at a pre-symptomatic stage. Furthermore, this inflammatory response was restricted to myeloid cells being highly proliferative and showing an activated, phagocytic phenotype. In contrast, severe astrogliosis was observed only in gray matter regions of MSA patients as well as MBP29-hα-syn mice. To further characterize the influence of oligodendrocytes on initiation of the myeloid immune response, we performed RNA sequencing analysis of α-syn overexpressing primary oligodendrocytes. A distinct gene expression profile including upregulation of cytokines important for myeloid cell attraction and proliferation was detected in α-syn overexpressing oligodendrocytes. Additionally, microdissected tissue of MBP29-hα-syn mice exhibited a similar cellular gene expression profile in white matter regions even pre-symptomatically. Collectively, these results imply an early crosstalk between neuroinflammation and oligodendrocytes containing α-syn inclusions leading to an immune response locally restricted to white matter regions in MSA.

摘要

神经炎症和少突胶质细胞细胞质α-突触核蛋白(α-syn)包含物(GCIs)是多系统萎缩(MSA)的重要神经病理学特征。已知 GCIs 干扰少突胶质细胞成熟,从而导致髓鞘丢失。然而,MSA 背景下的神经炎症表型仍知之甚少。在这里,我们证明 MSA 相关的神经炎症仅限于髓样细胞,并与少突胶质细胞α-syn 病理学紧密相关。在 MSA 患者的纹状体死后组织中,仅在白质区域观察到神经炎症。这种局部受限的神经炎症与 α-syn 包含物的数量增加相一致,而少突胶质细胞α-syn 病变较少的灰质不受影响。为了分析神经炎症的时间模式,评估了在一个预先存在的和有症状的疾病阶段,在一个过表达人α-syn 的转基因小鼠模型下,其表达受少突胶质细胞特异性髓鞘碱性蛋白(MBP)启动子(MBP29-hα-syn 小鼠)的控制。令人惊讶的是,我们在 MBP29-hα-syn 小鼠的胼胝体和纹状体等具有高α-syn 负荷的区域中检测到神经炎症的增加,甚至在预先存在的症状阶段。此外,这种炎症反应仅限于高度增殖并表现出激活、吞噬表型的髓样细胞。相比之下,严重的星形胶质增生仅在 MSA 患者以及 MBP29-hα-syn 小鼠的灰质区域中观察到。为了进一步描述少突胶质细胞对髓样免疫反应启动的影响,我们对过表达α-syn 的原代少突胶质细胞进行了 RNA 测序分析。在过表达α-syn 的少突胶质细胞中,检测到一个独特的基因表达谱,包括上调对髓样细胞吸引和增殖很重要的细胞因子。此外,即使在预先存在症状的情况下,MBP29-hα-syn 小鼠的微分离组织也在白质区域表现出相似的细胞基因表达谱。总的来说,这些结果表明,神经炎症和包含 α-syn 包含物的少突胶质细胞之间存在早期相互作用,导致 MSA 中局限于白质区域的免疫反应。

https://cdn.ncbi.nlm.nih.gov/pmc/blobs/34b7/8028378/7178e3837e44/BPA-29-380-g004.jpg
https://cdn.ncbi.nlm.nih.gov/pmc/blobs/34b7/8028378/2a2266389bac/BPA-29-380-g002.jpg
https://cdn.ncbi.nlm.nih.gov/pmc/blobs/34b7/8028378/a3c300ae27f9/BPA-29-380-g006.jpg
https://cdn.ncbi.nlm.nih.gov/pmc/blobs/34b7/8028378/c53f17aa3c86/BPA-29-380-g007.jpg
https://cdn.ncbi.nlm.nih.gov/pmc/blobs/34b7/8028378/4b43a7b6a681/BPA-29-380-g001.jpg
https://cdn.ncbi.nlm.nih.gov/pmc/blobs/34b7/8028378/bcbf1724180c/BPA-29-380-g005.jpg
https://cdn.ncbi.nlm.nih.gov/pmc/blobs/34b7/8028378/353dc1e604c3/BPA-29-380-g003.jpg
https://cdn.ncbi.nlm.nih.gov/pmc/blobs/34b7/8028378/7178e3837e44/BPA-29-380-g004.jpg
https://cdn.ncbi.nlm.nih.gov/pmc/blobs/34b7/8028378/2a2266389bac/BPA-29-380-g002.jpg
https://cdn.ncbi.nlm.nih.gov/pmc/blobs/34b7/8028378/a3c300ae27f9/BPA-29-380-g006.jpg
https://cdn.ncbi.nlm.nih.gov/pmc/blobs/34b7/8028378/c53f17aa3c86/BPA-29-380-g007.jpg
https://cdn.ncbi.nlm.nih.gov/pmc/blobs/34b7/8028378/4b43a7b6a681/BPA-29-380-g001.jpg
https://cdn.ncbi.nlm.nih.gov/pmc/blobs/34b7/8028378/bcbf1724180c/BPA-29-380-g005.jpg
https://cdn.ncbi.nlm.nih.gov/pmc/blobs/34b7/8028378/353dc1e604c3/BPA-29-380-g003.jpg
https://cdn.ncbi.nlm.nih.gov/pmc/blobs/34b7/8028378/7178e3837e44/BPA-29-380-g004.jpg

相似文献

1
Oligodendroglial α-synucleinopathy-driven neuroinflammation in multiple system atrophy.少突胶质细胞α-突触核蛋白病驱动的多系统萎缩神经炎症。
Brain Pathol. 2019 May;29(3):380-396. doi: 10.1111/bpa.12678. Epub 2019 Jan 31.
2
Human alpha-synuclein overexpressing MBP29 mice mimic functional and structural hallmarks of the cerebellar subtype of multiple system atrophy.人源α-突触核蛋白过表达 MBP29 小鼠模拟多系统萎缩小脑亚型的功能和结构特征。
Acta Neuropathol Commun. 2021 Apr 14;9(1):68. doi: 10.1186/s40478-021-01166-x.
3
Neurological and neurodegenerative alterations in a transgenic mouse model expressing human alpha-synuclein under oligodendrocyte promoter: implications for multiple system atrophy.在少突胶质细胞启动子控制下表达人α-突触核蛋白的转基因小鼠模型中的神经学和神经退行性改变:对多系统萎缩的意义
J Neurosci. 2005 Nov 16;25(46):10689-99. doi: 10.1523/JNEUROSCI.3527-05.2005.
4
Novel oligodendroglial alpha synuclein viral vector models of multiple system atrophy: studies in rodents and nonhuman primates.新型少突胶质细胞α-突触核蛋白病毒载体模型的多系统萎缩:啮齿动物和非人灵长类动物的研究。
Acta Neuropathol Commun. 2017 Jun 16;5(1):47. doi: 10.1186/s40478-017-0451-7.
5
Endogenous oligodendroglial alpha-synuclein and TPPP/p25α orchestrate alpha-synuclein pathology in experimental multiple system atrophy models.内源性少突胶质细胞 α-突触核蛋白和 TPPP/p25α 协调实验性多系统萎缩模型中的 α-突触核蛋白病理学。
Acta Neuropathol. 2019 Sep;138(3):415-441. doi: 10.1007/s00401-019-02014-y. Epub 2019 Apr 22.
6
Slow Progressive Accumulation of Oligodendroglial Alpha-Synuclein (α-Syn) Pathology in Synthetic α-Syn Fibril-Induced Mouse Models of Synucleinopathy.α-突触核蛋白病的合成α-突触核蛋白纤维诱导的小鼠模型中少突胶质细胞α-突触核蛋白(α-Syn)病理学的缓慢进行性积累。
J Neuropathol Exp Neurol. 2019 Oct 1;78(10):877-890. doi: 10.1093/jnen/nlz070.
7
SNCA and TPPP transcripts increase in oligodendroglial cytoplasmic inclusions in multiple system atrophy.SNCA 和 TPPP 转录本在多系统萎缩的少突胶质细胞质包涵体中增加。
Neurobiol Dis. 2024 Aug;198:106551. doi: 10.1016/j.nbd.2024.106551. Epub 2024 Jun 3.
8
Quantitative susceptibility mapping depicts severe myelin deficit and iron deposition in a transgenic model of multiple system atrophy.定量磁化率映射描绘了多发性系统萎缩转基因模型中的严重髓鞘缺失和铁沉积。
Exp Neurol. 2020 Jul;329:113314. doi: 10.1016/j.expneurol.2020.113314. Epub 2020 Apr 14.
9
Oligodendrocytes Prune Axons Containing α-Synuclein Aggregates In Vivo: Lewy Neurites as Precursors of Glial Cytoplasmic Inclusions in Multiple System Atrophy?少突胶质细胞修剪含有α-突触核蛋白聚集物的轴突:路易小体是否是多系统萎缩中神经胶质细胞质包涵体的前体?
Biomolecules. 2023 Feb 1;13(2):269. doi: 10.3390/biom13020269.
10
Overexpression of α-Synuclein by Oligodendrocytes in Transgenic Mice Does Not Recapitulate the Fibrillar Aggregation Seen in Multiple System Atrophy.少突胶质细胞中α-突触核蛋白的过表达不能重现多系统萎缩中观察到的纤维状聚集。
Cells. 2020 Oct 29;9(11):2371. doi: 10.3390/cells9112371.

引用本文的文献

1
Oligodendrocyte-specific overexpression of human alpha-synuclein results in elevated MBP levels and inflammatory responses in TgM83 mice, mimicking the pathological features of multiple system atrophy.人α-突触核蛋白在少突胶质细胞中的特异性过表达导致TgM83小鼠中髓鞘碱性蛋白水平升高和炎症反应,模拟了多系统萎缩的病理特征。
Acta Neuropathol Commun. 2025 May 7;13(1):94. doi: 10.1186/s40478-025-02014-y.
2
Oligodendrocytes, the Forgotten Target of Gene Therapy.少突胶质细胞——基因治疗中被遗忘的靶点
Cells. 2024 Nov 28;13(23):1973. doi: 10.3390/cells13231973.
3
Tissue resident memory CD8+ T cells are present but not critical for demyelination and neurodegeneration in a mouse model of multiple system atrophy.

本文引用的文献

1
Th17 Lymphocytes Induce Neuronal Cell Death in a Human iPSC-Based Model of Parkinson's Disease.Th17 淋巴细胞在基于人诱导多能干细胞的帕金森病模型中诱导神经元细胞死亡。
Cell Stem Cell. 2018 Jul 5;23(1):123-131.e6. doi: 10.1016/j.stem.2018.06.015.
2
High-Dimensional Single-Cell Mapping of Central Nervous System Immune Cells Reveals Distinct Myeloid Subsets in Health, Aging, and Disease.高维单细胞中枢神经系统免疫细胞图谱揭示了健康、衰老和疾病中的不同髓系亚群。
Immunity. 2018 Feb 20;48(2):380-395.e6. doi: 10.1016/j.immuni.2018.01.011. Epub 2018 Feb 6.
3
Diverse Brain Myeloid Expression Profiles Reveal Distinct Microglial Activation States and Aspects of Alzheimer's Disease Not Evident in Mouse Models.
组织驻留记忆CD8 + T细胞存在,但对多系统萎缩小鼠模型中的脱髓鞘和神经变性并不关键。
bioRxiv. 2024 Jun 3:2024.06.02.597035. doi: 10.1101/2024.06.02.597035.
4
A novel mouse model for investigating α-synuclein aggregates in oligodendrocytes: implications for the glial cytoplasmic inclusions in multiple system atrophy.一种用于研究少突胶质细胞中α-突触核蛋白聚集的新型小鼠模型:对多系统萎缩中神经胶质细胞质内含物的意义。
Mol Brain. 2024 May 24;17(1):28. doi: 10.1186/s13041-024-01104-7.
5
Distinct ultrastructural phenotypes of glial and neuronal alpha-synuclein inclusions in multiple system atrophy.多系统萎缩中胶质细胞和神经元α-突触核蛋白包涵体的独特超微结构表型。
Brain. 2024 Nov 4;147(11):3727-3741. doi: 10.1093/brain/awae137.
6
Multiple system atrophy: an update and emerging directions of biomarkers and clinical trials.多系统萎缩:生物标志物与临床试验的最新进展及新方向
J Neurol. 2024 May;271(5):2324-2344. doi: 10.1007/s00415-024-12269-5. Epub 2024 Mar 14.
7
Distinct forebrain regions define a dichotomous astrocytic profile in multiple system atrophy.不同的前脑区域定义了多系统萎缩中两种不同的星形胶质细胞表型。
Acta Neuropathol Commun. 2024 Jan 2;12(1):1. doi: 10.1186/s40478-023-01699-3.
8
The characteristics and alteration of peripheral immune function in patients with multiple system atrophy.多系统萎缩患者外周免疫功能的特点及变化
Front Neurol. 2023 Sep 13;14:1223076. doi: 10.3389/fneur.2023.1223076. eCollection 2023.
9
Microglia in neurodegenerative diseases: mechanism and potential therapeutic targets.神经退行性疾病中的小胶质细胞:机制与潜在治疗靶点。
Signal Transduct Target Ther. 2023 Sep 22;8(1):359. doi: 10.1038/s41392-023-01588-0.
10
Mild cognitive impairment in multiple system atrophy: a brain network disorder.多系统萎缩中的轻度认知障碍:一种脑网络疾病。
J Neural Transm (Vienna). 2023 Oct;130(10):1231-1240. doi: 10.1007/s00702-023-02682-x. Epub 2023 Aug 15.
多样化的大脑髓系表达谱揭示了不同的小胶质细胞激活状态和阿尔茨海默病的方面,这些在小鼠模型中并不明显。
Cell Rep. 2018 Jan 16;22(3):832-847. doi: 10.1016/j.celrep.2017.12.066.
4
Markers of microglia in post-mortem brain samples from patients with Alzheimer's disease: a systematic review.阿尔茨海默病患者死后脑组织样本中微胶质细胞标志物的系统评价。
Mol Psychiatry. 2018 Feb;23(2):177-198. doi: 10.1038/mp.2017.246. Epub 2017 Dec 12.
5
Peripheral monocyte entry is required for alpha-Synuclein induced inflammation and Neurodegeneration in a model of Parkinson disease.外周血单核细胞的浸润是诱导帕金森病模型中α-突触核蛋白炎症和神经退行性变所必需的。
Exp Neurol. 2018 Feb;300:179-187. doi: 10.1016/j.expneurol.2017.11.010. Epub 2017 Nov 16.
6
Recent advances in neuropathology, biomarkers and therapeutic approach of multiple system atrophy.多系统萎缩的神经病理学、生物标志物和治疗方法的最新进展。
J Neurol Neurosurg Psychiatry. 2018 Feb;89(2):175-184. doi: 10.1136/jnnp-2017-315813. Epub 2017 Aug 31.
7
Myeloid Cells in the Central Nervous System.中枢神经系统中的髓样细胞。
Immunity. 2017 Jun 20;46(6):943-956. doi: 10.1016/j.immuni.2017.06.007.
8
Staining of HLA-DR, Iba1 and CD68 in human microglia reveals partially overlapping expression depending on cellular morphology and pathology.人小胶质细胞中HLA - DR、Iba1和CD68的染色显示,根据细胞形态和病理情况,它们的表达存在部分重叠。
J Neuroimmunol. 2017 Aug 15;309:12-22. doi: 10.1016/j.jneuroim.2017.04.007. Epub 2017 Apr 20.
9
Changes in the cell population in brain white matter in multiple system atrophy.多系统萎缩患者脑白质细胞群的变化
Mov Disord. 2017 Jul;32(7):1074-1082. doi: 10.1002/mds.26979. Epub 2017 Apr 10.
10
Multiple system atrophy: insights into a rare and debilitating movement disorder.多系统萎缩:对一种罕见且使人虚弱的运动障碍的深入了解。
Nat Rev Neurol. 2017 Apr;13(4):232-243. doi: 10.1038/nrneurol.2017.26. Epub 2017 Mar 17.