Departments of Biophysics, Faculty of Medicine, Ankara University, Ankara, Turkey.
Internal Medicine, Faculty of Medicine, Ankara University, Ankara, Turkey.
Cardiovasc Diabetol. 2018 Nov 17;17(1):144. doi: 10.1186/s12933-018-0790-0.
Metabolic syndrome (MetS) is a prevalent risk factor for cardiac dysfunction. Although SGLT2-inhibitors have important cardioprotective effects in hyperglycemia, their underlying mechanisms are complex and not completely understood. Therefore, we examined mechanisms of a SGLT2-inhibitor dapagliflozin (DAPA)-related cardioprotection in overweight insulin-resistant MetS-rats comparison with insulin (INSU), behind its glucose-lowering effect.
A 28-week high-carbohydrate diet-induced MetS-rats received DAPA (5 mg/kg), INSU (0.15 mg/kg) or vehicle for 2 weeks. To validate MetS-induction, we monitored all animals weekly by measuring body weight, blood glucose and HOMO-IR index, electrocardiograms, heart rate, systolic and diastolic pressures.
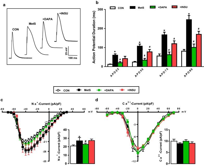
DAPA-treatment of MetS-rats significantly augmented the increased blood pressure, prolonged Q-R interval, and low heart rate with depressed left ventricular function and relaxation of the aorta. Prolonged-action potentials were preserved with DAPA-treatment, more prominently than INSU-treatment, at most, through the augmentation in depressed voltage-gated K-channel currents. DAPA, more prominently than INSU-treatment, preserved the depolarized mitochondrial membrane potential, and altered mitochondrial protein levels such as Mfn-1, Mfn-2, and Fis-1 as well as provided significant augmentation in cytosolic Ca-homeostasis. Furthermore, DAPA also induced significant augmentation in voltage-gated Na-currents and intracellular pH, and the cellular levels of increased oxidative stress, protein-thiol oxidation and ADP/ATP ratio in cardiomyocytes from MetS rats. Moreover, DAPA-treatment normalized the increases in the mRNA level of SGLT2 in MetS-rat heart.
Overall, our data provided a new insight into DAPA-associated cardioprotection in MetS rats, including suppression of prolonged ventricular-repolarization through augmentation of mitochondrial function and oxidative stress followed by improvement of fusion-fission proteins, out of its glucose-lowering effect.
代谢综合征(MetS)是心脏功能障碍的一个普遍危险因素。尽管 SGLT2 抑制剂在高血糖中有重要的心脏保护作用,但它们的潜在机制很复杂,尚未完全了解。因此,我们研究了 SGLT2 抑制剂达格列净(DAPA)在超重胰岛素抵抗代谢综合征大鼠中的心脏保护作用机制,与降血糖作用无关。
28 周高碳水化合物饮食诱导的代谢综合征大鼠接受 DAPA(5mg/kg)、胰岛素(INSU,0.15mg/kg)或载体治疗 2 周。为了验证代谢综合征的诱导,我们每周通过测量体重、血糖和 HOMO-IR 指数、心电图、心率、收缩压和舒张压来监测所有动物。
DAPA 治疗代谢综合征大鼠显著增加了血压升高、Q-R 间隔延长、心率降低以及左心室功能降低和主动脉舒张功能障碍。与胰岛素治疗相比,DAPA 治疗更显著地延长动作电位,尤其是通过增加电压门控 K 通道电流的降低来延长动作电位。DAPA 治疗更显著地保持了去极化的线粒体膜电位,并改变了线粒体蛋白水平,如 Mfn-1、Mfn-2 和 Fis-1,并显著增加了细胞内 Ca2+稳态。此外,DAPA 还显著增加了电压门控 Na 电流和细胞内 pH 值,以及心肌细胞中氧化应激、蛋白巯基氧化和 ADP/ATP 比值的细胞水平,在代谢综合征大鼠中增加。此外,DAPA 治疗还使代谢综合征大鼠心脏中 SGLT2 的 mRNA 水平升高得到正常化。
总的来说,我们的数据为 DAPA 与代谢综合征大鼠的心脏保护作用提供了新的见解,包括通过增加线粒体功能和氧化应激来抑制延长的心室复极,随后改善融合-分裂蛋白,而不依赖于其降血糖作用。