• 文献检索
  • 文档翻译
  • 深度研究
  • 学术资讯
  • Suppr Zotero 插件Zotero 插件
  • 邀请有礼
  • 套餐&价格
  • 历史记录
应用&插件
Suppr Zotero 插件Zotero 插件浏览器插件Mac 客户端Windows 客户端微信小程序
定价
高级版会员购买积分包购买API积分包
服务
文献检索文档翻译深度研究API 文档MCP 服务
关于我们
关于 Suppr公司介绍联系我们用户协议隐私条款
关注我们

Suppr 超能文献

核心技术专利:CN118964589B侵权必究
粤ICP备2023148730 号-1Suppr @ 2026

文献检索

告别复杂PubMed语法,用中文像聊天一样搜索,搜遍4000万医学文献。AI智能推荐,让科研检索更轻松。

立即免费搜索

文件翻译

保留排版,准确专业,支持PDF/Word/PPT等文件格式,支持 12+语言互译。

免费翻译文档

深度研究

AI帮你快速写综述,25分钟生成高质量综述,智能提取关键信息,辅助科研写作。

立即免费体验

高墙之外:对已判刑精神错乱罪犯的提前释放计划(PReP)的评估

Beyond the Walls: An Evaluation of a Pre-Release Planning (PReP) Programme for Sentenced Mentally Disordered Offenders.

作者信息

Smith Damian, Harnett Susan, Flanagan Aisling, Hennessy Sarah, Gill Pauline, Quigley Niamh, Carey Cornelia, McGhee Michael, McManus Aoife, Kennedy Mary, Kelly Enda, Carey Jean, Concannon Ann, Kennedy Harry G, Mohan Damian

机构信息

National Forensic Mental Health Service, Central Mental Hospital, Dublin, Ireland.

Department of Psychiatry, Trinity College, Dublin, Ireland.

出版信息

Front Psychiatry. 2018 Nov 2;9:549. doi: 10.3389/fpsyt.2018.00549. eCollection 2018.

DOI:10.3389/fpsyt.2018.00549
PMID:30450059
原文链接:https://pmc.ncbi.nlm.nih.gov/articles/PMC6224649/
Abstract

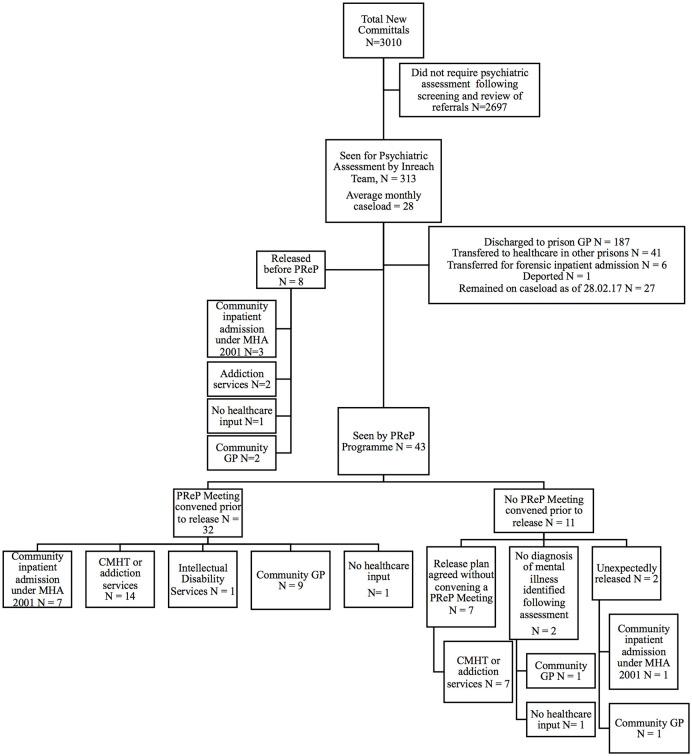
Prison mental health services have tended to focus on improving the quality of care provided to mentally disordered offenders at the initial point of contact with the prison system and within the prison environment itself. When these individuals reach the end of their sentence and return to the community, there is an increased risk of morbidity, mortality, homelessness and re-imprisonment. New models of care have been developed to minimize these risks. The objective of this project was to establish a Pre-Release Planning (PReP) Programme with social work expertise, to enhance interagency collaboration and improve continuity of care for mentally disordered offenders upon their release. We aimed to evaluate the first 2 years of the programme by measuring its success at improving the level of mental health support and the security and quality of accommodation achieved by participants upon release in comparison to that reported at time of imprisonment. Additionally, we aimed to explore the impact of these outcomes on rates of re-imprisonment. A process of participatory action research was used to develop and evaluate the first 2 years of the programme. This was a naturalistic prospective observational whole cohort study. The PReP Programme supported 43 mentally disordered offenders, representing 13.7%, (43/313) of all new assessments by the prison's inreach mental health service during the 2 years study period. When compared with that reported at time of reception at the prison, gains were achieved in level of mental health support (FET < 0.001) and security and quality of accommodation (FET < 0.001) upon release. Of those participants seen by the PReP Programme, 20 (46.5%, 20/43) were returned to prison during the 2-years study period. There was no significant relationship between re-imprisonment and gains made in mental health support (FET = 0.23) or accommodation (FET = 0.23). We have shown that compared to that reported at time of reception at prison, the level of mental health support and the security of tenure and quality of accommodation both improved upon release following the intervention of the programme. Improved mental health support and accommodation were not associated with lower rates of re-imprisonment.

摘要

监狱心理健康服务往往侧重于在与监狱系统初次接触时以及在监狱环境本身内,提高为患有精神障碍的罪犯提供的护理质量。当这些人刑期结束并返回社区时,发病、死亡、无家可归和再次入狱的风险会增加。已经开发了新的护理模式以尽量减少这些风险。本项目的目标是建立一个具有社会工作专业知识的提前释放计划(PReP)项目,以加强机构间合作,并改善患有精神障碍的罪犯获释后的护理连续性。我们旨在通过衡量该项目在改善心理健康支持水平以及参与者获释后所获得的住宿安全性和质量方面的成功程度(与入狱时报告的情况相比),来评估该项目的前两年。此外,我们旨在探讨这些结果对再次入狱率的影响。采用参与式行动研究过程来开发和评估该项目的前两年。这是一项自然主义前瞻性观察性全队列研究。PReP项目为43名患有精神障碍的罪犯提供了支持,占两年研究期间监狱内部心理健康服务所有新评估对象的13.7%(43/313)。与入狱时报告的情况相比,获释时在心理健康支持水平(FET<0.001)以及住宿安全性和质量(FET<0.001)方面都有改善。在PReP项目所服务的参与者中,20人(46.5%,20/43)在两年研究期间再次入狱。再次入狱与心理健康支持方面(FET = 0.23)或住宿方面(FET = 0.23)的改善之间没有显著关系。我们已经表明,与入狱时报告的情况相比,在该项目干预后,获释时的心理健康支持水平以及居住权安全性和住宿质量都有所改善。心理健康支持和住宿条件的改善与更低的再次入狱率无关。

https://cdn.ncbi.nlm.nih.gov/pmc/blobs/9b1f/6224649/ed758bb25ed7/fpsyt-09-00549-g0002.jpg
https://cdn.ncbi.nlm.nih.gov/pmc/blobs/9b1f/6224649/20b6ae05179e/fpsyt-09-00549-g0001.jpg
https://cdn.ncbi.nlm.nih.gov/pmc/blobs/9b1f/6224649/ed758bb25ed7/fpsyt-09-00549-g0002.jpg
https://cdn.ncbi.nlm.nih.gov/pmc/blobs/9b1f/6224649/20b6ae05179e/fpsyt-09-00549-g0001.jpg
https://cdn.ncbi.nlm.nih.gov/pmc/blobs/9b1f/6224649/ed758bb25ed7/fpsyt-09-00549-g0002.jpg

相似文献

1
Beyond the Walls: An Evaluation of a Pre-Release Planning (PReP) Programme for Sentenced Mentally Disordered Offenders.高墙之外:对已判刑精神错乱罪犯的提前释放计划(PReP)的评估
Front Psychiatry. 2018 Nov 2;9:549. doi: 10.3389/fpsyt.2018.00549. eCollection 2018.
2
Transfer to community and prison mental health care from Ireland's main remand prison over three years: 2015-2017.2015年至2017年的三年间,从爱尔兰主要还押监狱向社区和监狱精神卫生保健机构的转移情况。
Front Psychiatry. 2024 Jul 19;15:1392072. doi: 10.3389/fpsyt.2024.1392072. eCollection 2024.
3
4
Continuity of mental health care during the transition from prison to the community following brief periods of imprisonment.在短期监禁后从监狱过渡到社区期间的心理健康护理连续性。
Front Psychiatry. 2022 Sep 20;13:934837. doi: 10.3389/fpsyt.2022.934837. eCollection 2022.
5
Short- and long-term effects of imprisonment on future felony convictions and prison admissions.监禁对未来重罪定罪和入狱的短期和长期影响。
Proc Natl Acad Sci U S A. 2017 Oct 17;114(42):11103-11108. doi: 10.1073/pnas.1701544114. Epub 2017 Oct 2.
6
[Treatment of offenders with mental disorders: focusing on prison psychiatry].[对患有精神障碍的罪犯的治疗:聚焦监狱精神病学]
Seishin Shinkeigaku Zasshi. 2011;113(5):458-67.
7
Risk of homelessness after prison release and recidivism in Denmark: a nationwide, register-based cohort study.丹麦监狱释放后无家可归风险和累犯率:一项全国范围内基于登记的队列研究。
Lancet Public Health. 2023 Oct;8(10):e756-e765. doi: 10.1016/S2468-2667(23)00152-4. Epub 2023 Aug 25.
8
Recidivism and use of services among persons with mental illness after release from prison.刑满释放后患有精神疾病者的累犯及服务利用情况
Psychiatr Serv. 2002 Oct;53(10):1290-6. doi: 10.1176/appi.ps.53.10.1290.
9
Psychological characteristics as correlates of emotional burden in incarcerated offenders in Nigeria.尼日利亚在押罪犯情绪负担相关的心理特征
East Afr Med J. 2006 Oct;83(10):545-52. doi: 10.4314/eamj.v83i10.9467.
10

引用本文的文献

1
People experiencing homelessness requiring psychiatric review in prison, a study of a male and female remand prison over 1 year period.一项针对一所男女还押监狱为期1年的研究,研究对象为在监狱中需要接受精神病学评估的无家可归者。
Ir J Med Sci. 2025 Apr 14. doi: 10.1007/s11845-025-03938-z.
2
Transfer to community and prison mental health care from Ireland's main remand prison over three years: 2015-2017.2015年至2017年的三年间,从爱尔兰主要还押监狱向社区和监狱精神卫生保健机构的转移情况。
Front Psychiatry. 2024 Jul 19;15:1392072. doi: 10.3389/fpsyt.2024.1392072. eCollection 2024.
3
'Cocooning' in prison during COVID-19: Findings from recent research in Ireland.

本文引用的文献

1
Psychiatric morbidity in the male sentenced Irish prisons population.爱尔兰男性服刑监狱人群中的精神疾病发病率。
Ir J Psychol Med. 2006 Jun;23(2):54-62. doi: 10.1017/S0790966700009587.
2
Psychiatric morbidity in male remanded and sentenced committals to Irish prisons.被还押候审和被判刑后送入爱尔兰监狱的男性中的精神疾病发病率。
Ir J Psychol Med. 2009 Dec;26(4):169-173. doi: 10.1017/S079096670000063X.
3
Facilitating people living with severe and persistent mental illness to transition from prison to community: a qualitative exploration of staff experiences.
新冠疫情期间爱尔兰监狱中的“自我隔离”:近期研究结果
Eur J Criminol. 2023 May;20(3):996-1015. doi: 10.1177/14773708221132888. Epub 2022 Nov 17.
4
Implementation and evaluation of participatory advisory boards in mental health research: a research protocol of the 'PART-Beirat' project.心理健康研究中参与式咨询委员会的实施与评估:“PART-Beirat”项目的研究方案
Res Involv Engagem. 2023 Dec 6;9(1):112. doi: 10.1186/s40900-023-00522-6.
5
Do Prisoners With Reintegration Needs Receive Relevant Professional Assistance?有再融入社会需求的囚犯是否获得相关的专业援助?
Int J Offender Ther Comp Criminol. 2023 Feb;67(2-3):247-269. doi: 10.1177/0306624X221086554. Epub 2022 Apr 18.
6
Asistencial and therapeutic continuity after release from prison: an urgent problem that requires solutions. The model applied in Catalonian prisons.出狱后的援助与治疗连续性:一个亟待解决的紧迫问题。加泰罗尼亚监狱所采用的模式。
Rev Esp Sanid Penit. 2019;21(3):153-160.
帮助患有严重和持续性精神疾病的人从监狱过渡到社区:对工作人员经历的定性探索。
Int J Ment Health Syst. 2018 Aug 10;12:45. doi: 10.1186/s13033-018-0225-z. eCollection 2018.
4
Interventions at the Transition from Prison to the Community for Prisoners with Mental Illness: A Systematic Review.针对患有精神疾病囚犯从监狱到社区过渡阶段的干预措施:一项系统综述
Adm Policy Ment Health. 2018 Jul;45(4):623-634. doi: 10.1007/s10488-018-0848-z.
5
STRESS-testing clinical activity and outcomes for a combined prison in-reach and court liaison service: a 3-year observational study of 6177 consecutive male remands.对监狱内联络与法庭联络综合服务的临床活动及结果进行压力测试:对6177名连续男性还押候审人员进行的为期3年的观察性研究。
Int J Ment Health Syst. 2016 Oct 11;10:67. doi: 10.1186/s13033-016-0097-z. eCollection 2016.
6
Mental health of prisoners: prevalence, adverse outcomes, and interventions.囚犯的心理健康:患病率、不良后果及干预措施
Lancet Psychiatry. 2016 Sep;3(9):871-81. doi: 10.1016/S2215-0366(16)30142-0. Epub 2016 Jul 14.
7
A Systematic Review of Criminal Recidivism Rates Worldwide: Current Difficulties and Recommendations for Best Practice.全球犯罪累犯率的系统评价:当前困难与最佳实践建议
PLoS One. 2015 Jun 18;10(6):e0130390. doi: 10.1371/journal.pone.0130390. eCollection 2015.
8
A prison mental health in-reach model informed by assertive community treatment principles: evaluation of its impact on planning during the pre-release period, community mental health service engagement and reoffending.一种基于积极社区治疗原则的监狱心理健康内伸模式:评估其对释放前期规划、社区心理健康服务参与及再犯罪的影响。
Crim Behav Ment Health. 2015 Dec;25(5):429-39. doi: 10.1002/cbm.1942. Epub 2014 Nov 3.
9
Implementing a court diversion and liaison scheme in a remand prison by systematic screening of new receptions: a 6 year participatory action research study of 20,084 consecutive male remands.在还押监狱通过系统筛查新收押人员实施法庭转移和联络计划:一项针对 20084 名连续男性还押犯的 6 年参与式行动研究。
Int J Ment Health Syst. 2013 Jun 25;7:18. doi: 10.1186/1752-4458-7-18. eCollection 2013.
10
Continuity of care for recently released prisoners with mental illness: a pilot randomised controlled trial testing the feasibility of a Critical Time Intervention.近期有精神疾病的刑满释放人员的连续性护理:一项测试关键时间干预可行性的试点随机对照试验。
Epidemiol Psychiatr Sci. 2012 Jun;21(2):187-93. doi: 10.1017/S2045796011000783.